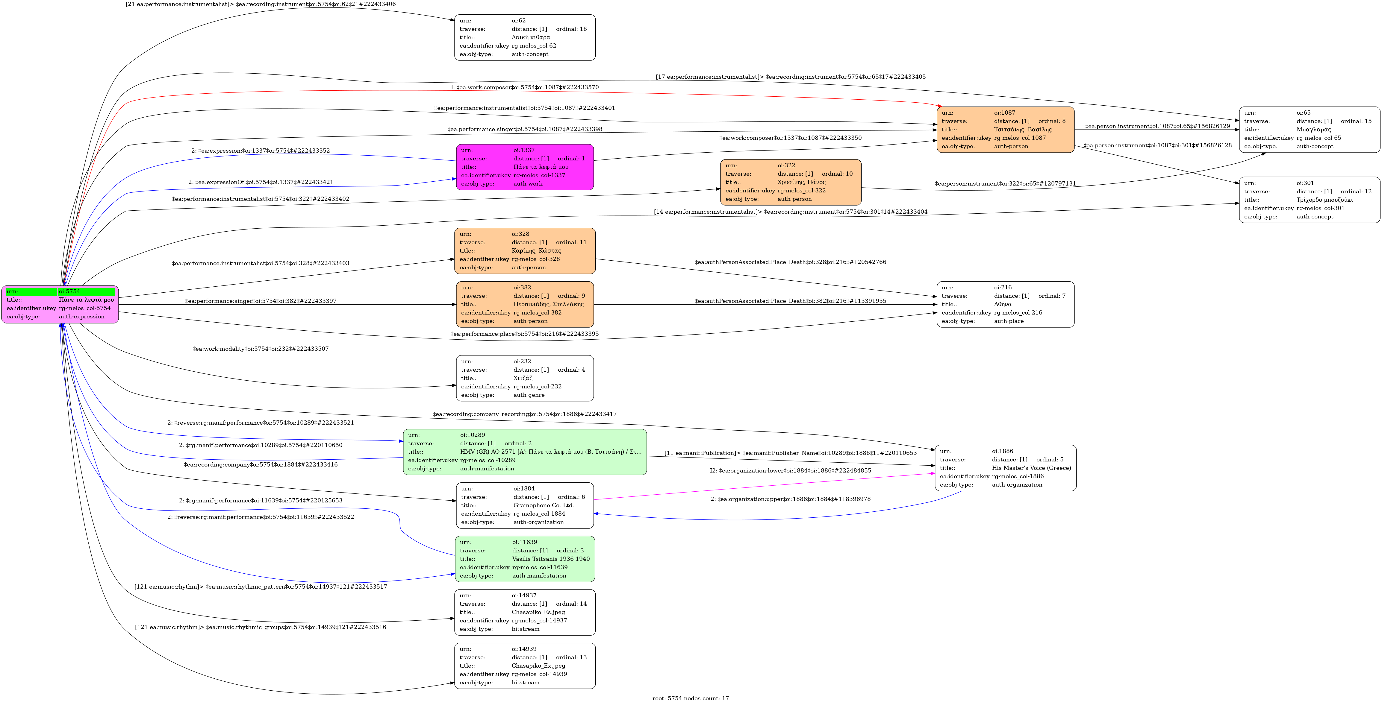
- Έκφραση
- Ηχογράφηση
- Ελληνική
-
- Studio
- 1939
- Περπινιάδης, Στελλάκης (1899-1977) [1η φωνή] | Τσιτσάνης, Βασίλης (1915-1984) [2η φωνή]
- Τσιτσάνης, Βασίλης (1915-1984) [Τρίχορδο μπουζούκι] | Χρυσίνης, Πάνος [πιθανώς] [Μπαγλαμάς] | Καρίπης, Κώστας (1895?-1952?) [πιθανώς] [Λαϊκή κιθάρα]
-
- Φα μείζονα
- Χιτζάζ
-
- Όχι
-
- OGA 921-1
-
- 1385
-
- 3' 04''
-
-
Απ’ τον καιρό που τα ‘µπλεξα µε µια γειτόνισσά µου
µε πλήγωσε και µου ‘βαλε καηµό µες στην καρδιά µου
Μου έλεγε δε θα αρνηθεί ποτέ τον έρωτά µου
και µε τα σκέρτσα της αυτή µου ‘φαγε τα λεφτά µου
Όσα κι αν είχα τα ‘γραψα απάνω στ’ όνοµά της
και ένα πρωί µε διώξανε αυτή και η µαµά της
-
-
- Πανεπιστήμιο Ιωαννίνων
| Φόρμα | Βαθμίδα | Δομική μονάδα | Μη στατικές βαθμίδες | Παρατηρήσεις |
|---|---|---|---|---|
| Εισαγωγή | I | Χιτζάζ | ||
| VIII | Χιτζάζ | 3χ χιτζάζ από την οκτάβα | ||
| IV | Νικρίζ | δίφωνη μελωδική φράση με έμφαση στην 6η βαθμίδα και συγχορδία iv | ||
| V | Χιτζάζ | |||
| I | IV↑ | χρωματική κίνηση από την 3η στην 5η βαθμίδα και έπειτα καθοδική φράση χιτζάζ προς τη Βάση, με προσαγωγέα ημιτόνιο | ||
| Θέμα A | V | φράση που οδηγεί στην 5η βαθμίδα, ως την κορυφή ενός χιτζάζ (και βάση θεμελίωσης ενός 3χόρδου κιουρντί), δίφωνη μελωδική φράση | ||
| V | Κιουρντί | 3χορδο-δίφωνο | ||
| IV | Μινόρε | έμφαση στην 6η βαθμίδα, με δίφωνη φράση | ||
| Theme Β | IV | IV↑ | φράση που οδηγεί στην 5η βαθμίδα, ως την κορυφή ενός χιτζάζ, δίφωνη μελωδική φράση | |
| V | Χιτζάζ | 3χ χιτζάζ, δίφωνη φράση | ||
| I | Χιτζάζ | φράση που οδηγεί σε τελική κατάληξη στη Βάση | ||



