- Expression
- Recording
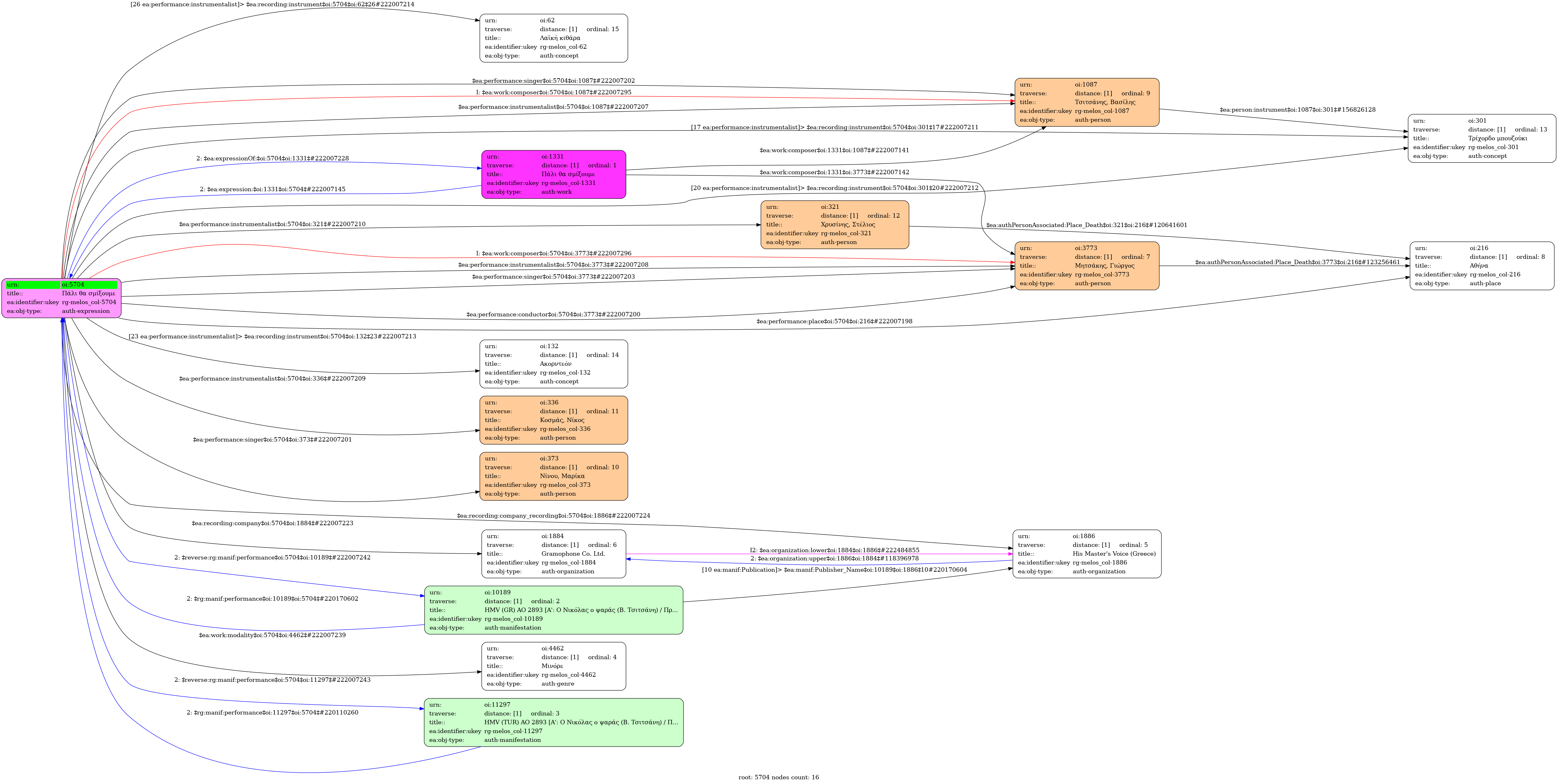
- Greek
-
- Studio
- 10 December 1949
- Ninou, Marika (1922-1957) [1st voice] | Tsitsanis, Vassilis (1915-1984) [2nd voice] | Mitsakis, Giorgos (1921-1993) [3rd voice]
- Tsitsanis, Vassilis (1915-1984) [Three-string bouzouki] | Mitsakis, Giorgos (1921-1993) [Three-string bouzouki] | Κοσμάς, Νίκος [Accordion] | Hrysinis, Stelios [Folk guitar]
-
- A minor
- Minore (Mode)
-
- no
-
- OGA 1530-1
-
- 813-20500
-
- 3' 19''
-
- 2/4
- Quarter note ~ 95
- Chasapikos
-
-
- HMV (GR) AO 2893 [Α': Ο Νικόλας ο ψαράς (Β. Τσιτσάνη) / Πρ. Τσαουσάκης, Μ. Νίνου, Β. Τσιτσάνης] - [Β': Πάλι θα σμίξουμε (Β. Τσιτσάνη) / Μ. Νίνου, Β. Τσιτσάνης, Γ. Μητσάκης]
- HMV (TUR) AO 2893 [Α': Ο Νικόλας ο ψαράς (Β. Τσιτσάνη) / Πρ. Τσαουσάκης, Μ. Νίνου, Β. Τσιτσάνης] - [Β': Πάλι θα σμίξουμε (Β. Τσιτσάνη) / Μ. Νίνου, Β. Τσιτσάνης, Γ. Μητσάκης]
- University of Ioannina

