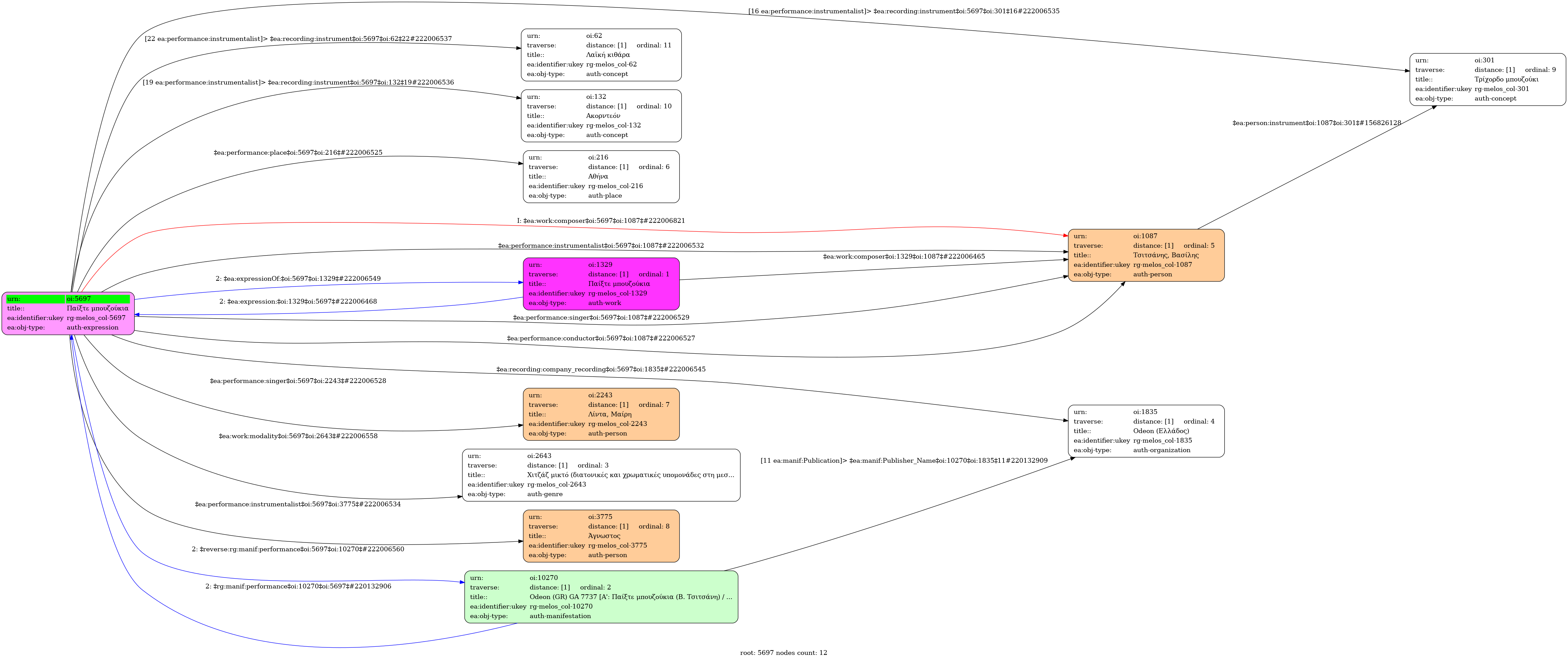
Παίξτε μπουζούκια / Λίντα, Μαίρη [1953]

  1. Έκφραση
  2. Ηχογράφηση
  3. Ελληνική
    • Studio
  4. 24 Αυγούστου 1953
  5. Λίντα, Μαίρη (1935-) [1η φωνή] | Τσιτσάνης, Βασίλης (1915-1984) [2η φωνή]
  6. Τσιτσάνης, Βασίλης (1915-1984) [Τρίχορδο μπουζούκι] | Άγνωστος [Ακορντεόν] | Άγνωστος [Λαϊκή κιθάρα]
    • Σολ μείζονα
  7. Χιτζάζ μικτό (διατονικές και χρωματικές υπομονάδες στη μεσαία περιοχή)
    • Όχι
    • GO 4835
    • 15242-2398
    • 3' 31''
    • Πόσο βασανίστηκα κοντά σου
      πόσο πλήρωσα την απονιά σου
      κακούργα εσύ µου το ‘κλεισες το σπίτι
      και τώρα χαίρεσαι που µ’ έκανες αλήτη

      Παίξτε µπουζούκια παίξτε παιδιά
      µια πονεµένη ψυχή το ζητά
      παίξτε απόψε να σπάσει παιδιά
      του αλήτη η καρδιά

      Τη ζωή µου έπαιξα µε σένα
      τη ζηµιά σου πλήρωσα µε αίµα
      ό,τι είχα σε µια νύχτα το ‘χω χάσει
      γιατί στη µαύρη σου ψυχή έδωσα βάση

      Παίξτε µπουζούκια παίξτε παιδιά
      µια πονεµένη ψυχή το ζητά
      παίξτε απόψε να σπάσει παιδιά
      του αλήτη η καρδιά

      ∆υο καρδιές αφήνεις µες το κλάµα
      πόνεσε κι η δόλια µου η µάνα
      που µε µεγάλωσε µε πίκρες µε νυχτέρια
      για να µε πνίξουνε τα µαύρα σου τα χέρια

      Παίξτε µπουζούκια παίξτε παιδιά
      µια πονεµένη ψυχή το ζητά
      παίξτε απόψε να σπάσει παιδιά
      του αλήτη η καρδιά
          • 2/4
          • Quarter note ~ 55
          • Χασάπικος
      1. Πανεπιστήμιο Ιωαννίνων