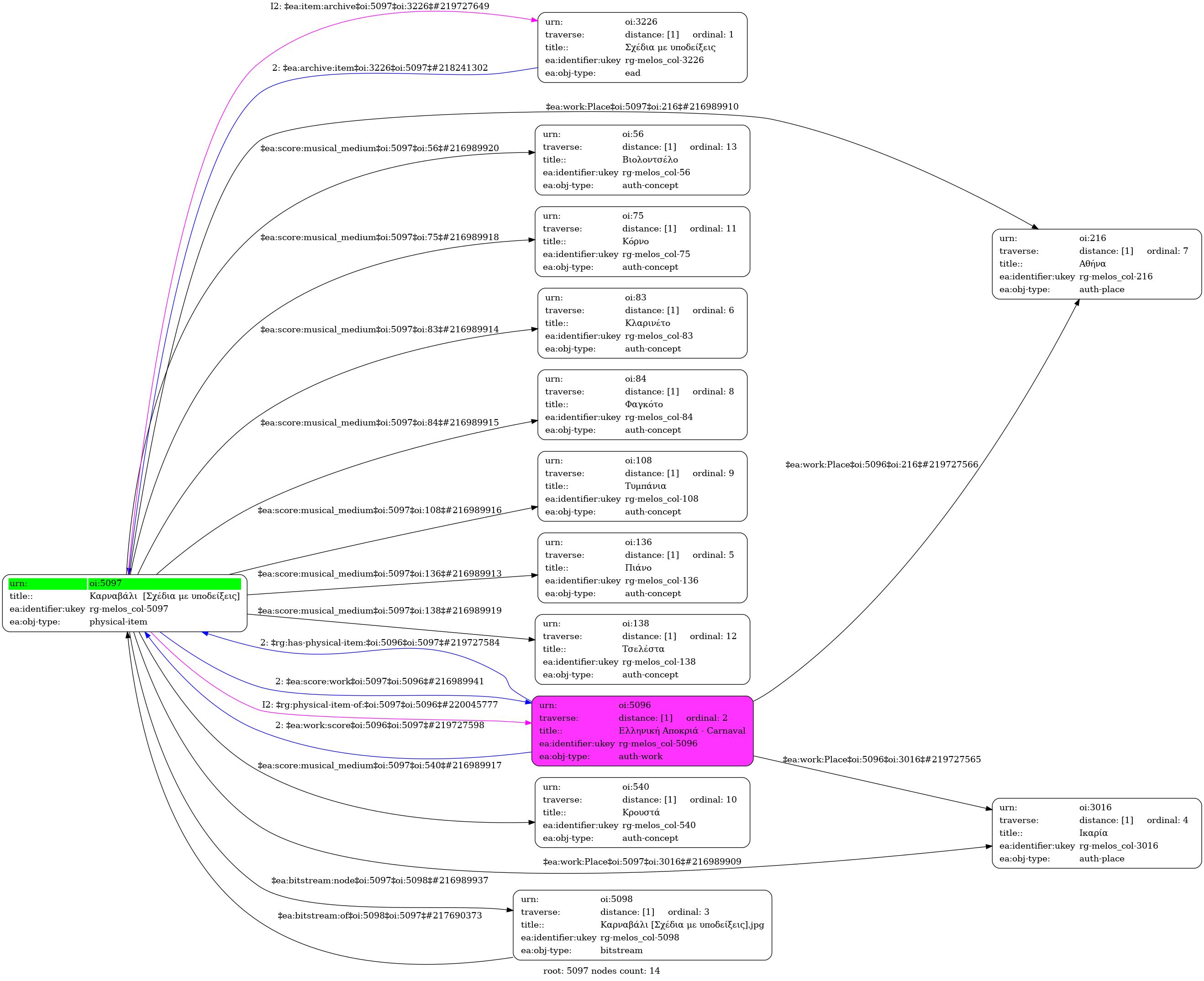
Καρναβάλι [Σχέδια με υποδείξεις] [1947-1952]
Carnaval [Sketches with indications] (Αγγλική)
- Φυσικό τεκμήριο (Παρτιτούρα)
-
Karnavali [Schedia me ypodeixeis]
-
GR-As-MTH-003-011-092-a
-
Σκίτσο
-
Πιάνο |
Κλαρινέτο |
Φαγκότο |
Τυμπάνια |
Κρουστά |
Κόρνο |
Τσελέστα |
Βιολοντσέλο
-
-
Ελληνική
-
1947-1952 [Περίοδος 4]
-
Ικαρία |
Αθήνα
-
Χειρόγραφο
-
21 φύλλα : Μαύρο μελάνι και μολύβι. | 21 sheets: Black ink and pencil.
-
Original: Μουσική Βιβλιοθήκη Λίλιαν Βουδούρη - Σύλλογος Οι Φίλοι της Μουσικής
- Σύλλογος Οι Φίλοι της Μουσικής
Καρναβάλι [Σχέδια με υποδείξεις] [1947-1952] - Identifier: 5097
Internal display of the 5097 entity interconnections (Node labels correspond to identifiers)

Loading..