- Έκφραση
- Ηχογράφηση
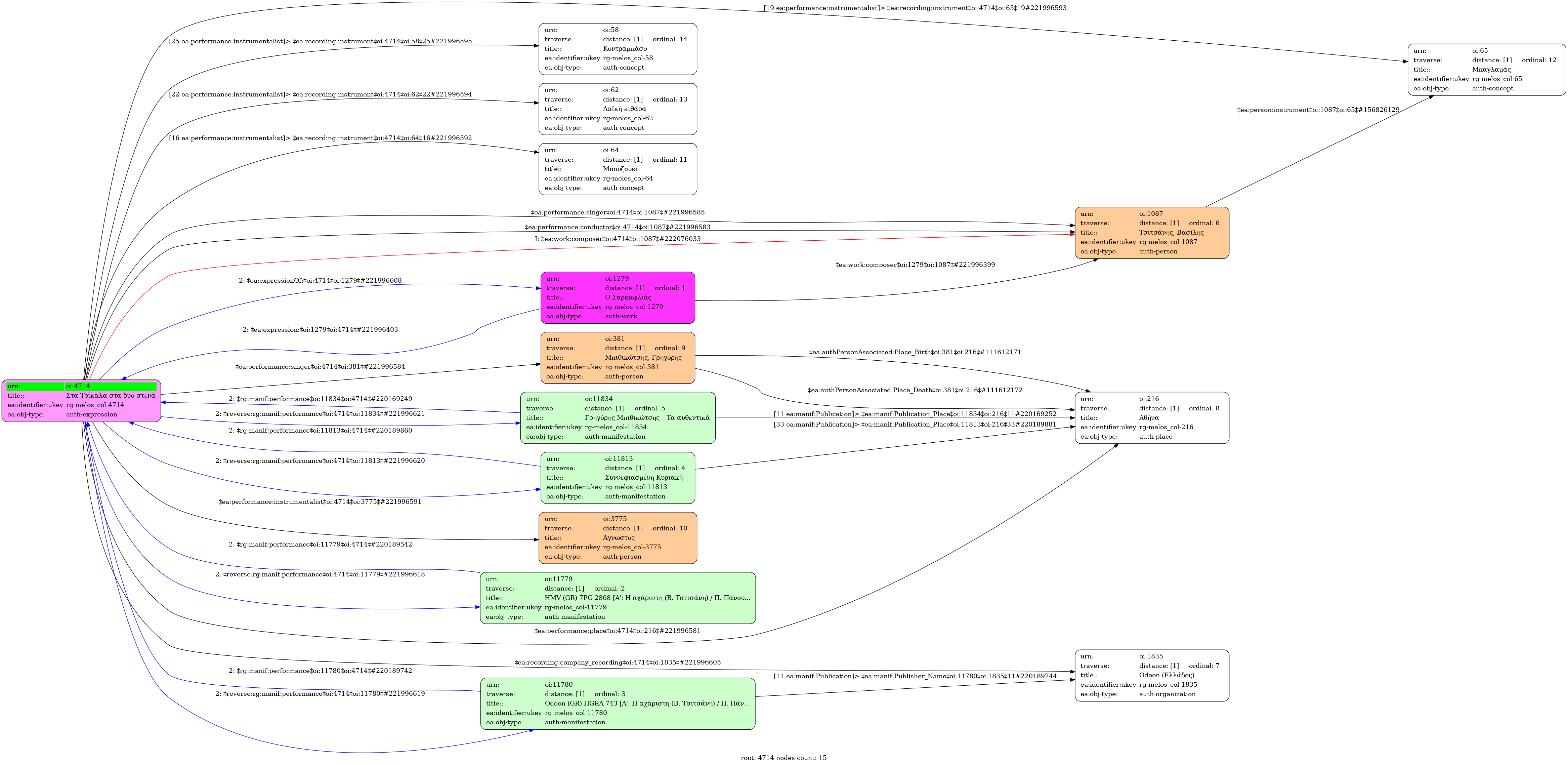
- Ελληνική
-
- Studio
- 11 Οκτωβρίου 1960
- Μπιθικώτσης, Γρηγόρης (1922-2005) [1η φωνή] | Τσιτσάνης, Βασίλης (1915-1984) [2η φωνή]
- Άγνωστος [Μπουζούκι] | Άγνωστος [Μπαγλαμάς] | Άγνωστος [Λαϊκή κιθάρα] | Άγνωστος [Κοντραμπάσο]
-
- Ρε μείζονα
-
- Ναι
-
- 0' 17''
-
- 7XGA 690
-
- 3' 23''
-
-
Στα Τρίκαλα, στα δυο στενά σκοτώσανε το Σαρκαφλιά
Τέτοιο ντερβίσικο παιδί το κλαίµε όλοι µας µαζί
∆εν τον ξεχνούµε βρε παιδιά τον φίλο µας το Σαρκαφλιά
-
-
- 9/8
- Eighth note ~ 62
- Ζεϊμπέκικος
-
-
- HMV (GR) 7PG 2808 [Α': Η αχάριστη (Β. Τσιτσάνη) / Π. Πάνου, Στρ. Διονυσίου, Β. Τσιτσάνης] - [Β': Στα Τρίκαλα στα δυο στενά (Β. Τσιτσάνη) / Γρ. Μπιθικώτσης, Β. Τσιτσάνης]
- Odeon (GR) HGRA 743 [Α': Η αχάριστη (Β. Τσιτσάνη) / Π. Πάνου, Στρ. Διονυσίου, Β. Τσιτσάνης] - [Β': Στα Τρίκαλα στα δυο στενά (Β. Τσιτσάνη) / Γρ. Μπιθικώτσης, Β. Τσιτσάνης]
- Συννεφιασμένη Κυριακή
- Γρηγόρης Μπιθικώτσης – Τα αυθεντικά
- Πανεπιστήμιο Ιωαννίνων

