- Έκφραση
- Ηχογράφηση
-
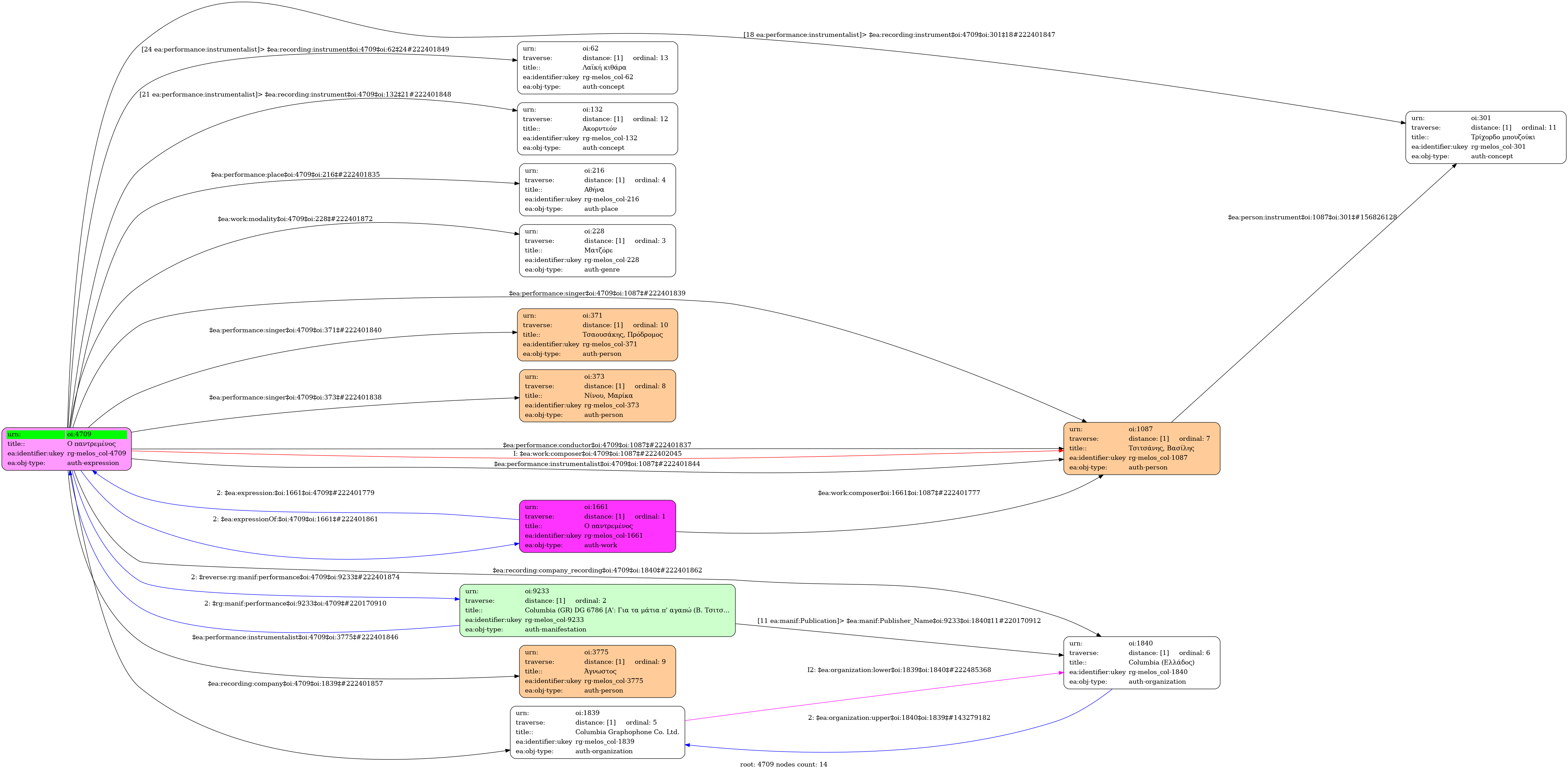
- O pantreménos
- Ελληνική
-
- Studio
- 27 Οκτωβρίου 1949
- Νίνου, Μαρίκα (1922-1957) [1η φωνή] | Τσιτσάνης, Βασίλης (1915-1984) [2η φωνή] | Τσαουσάκης, Πρόδρομος (1919-1979) [3η φωνή]
- Τσιτσάνης, Βασίλης (1915-1984) [Τρίχορδο μπουζούκι] | Άγνωστος [Ακορντεόν] | Άγνωστος [Λαϊκή κιθάρα]
-
- Σι♭ μείζονα
- Ματζόρε
-
- Όχι
-
- CG 2534-1
-
- 727-18393
-
- 3' 08''
-
-
Μπορεί να είσαι φρόνιµος καλός και διαλεγµένος
για µένα είσαι βάσανο γιατί είσαι παντρεµένος
Είναι άλλη µες στη µέση που για πάντα σ’ έχει δέσει
Μιλάς για διαζύγιο για να παρηγοριέµαι
μα πάντοτε παράνοµα µαζί σου θα τραβιέµαι
Είναι κάτι µες στη µέση δεν µπορεί να µας συνδέσει
Μπορεί πολύ να σ’ αγαπώ και να’ σαι τσιµπηµένος
μα µετανιώνω σαν σκεφτώ πως είσαι παντρεµένος
Είναι άλλη µες στη µέση που για πάντα σ’ έχει δέσει
-
-
- 9/8
- Eighth note ~ 74
- Ζεϊμπέκικος
-
- Πανεπιστήμιο Ιωαννίνων

