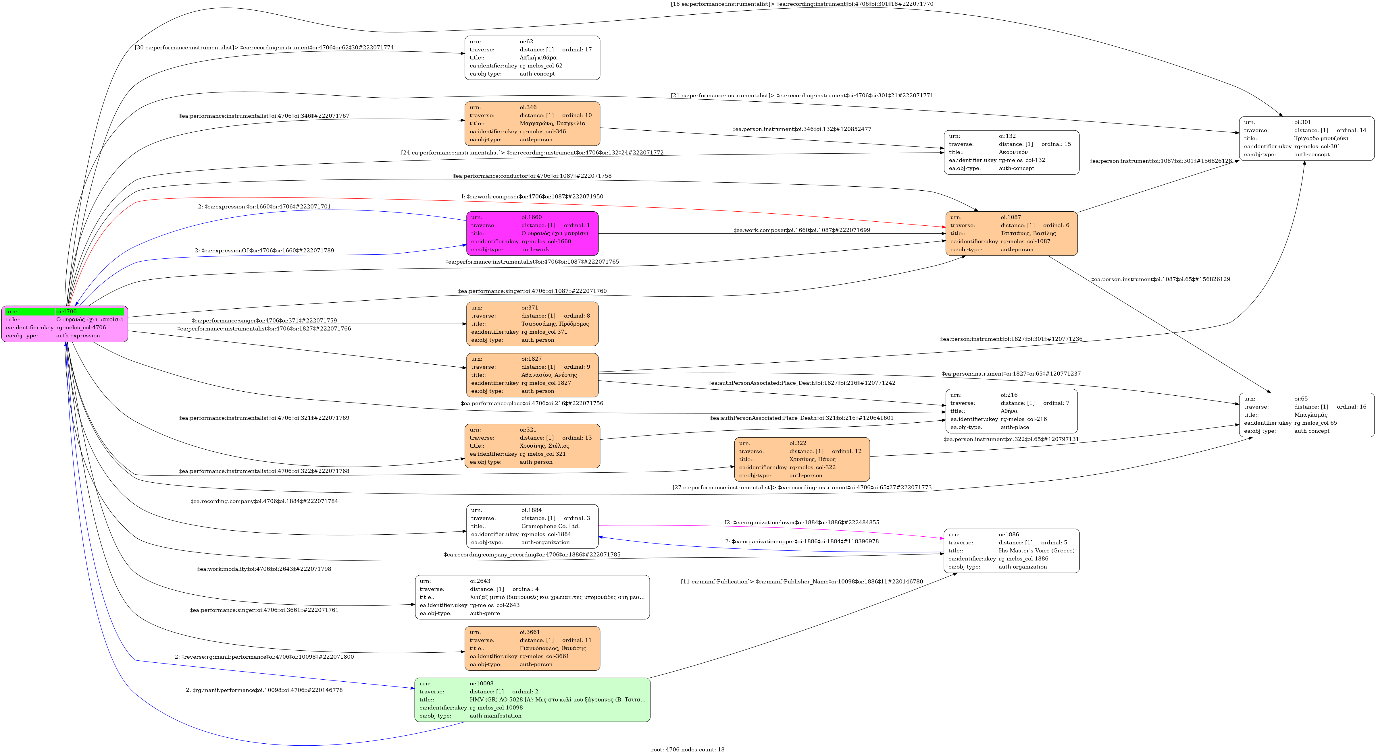
- Expression
- Recording
- Greek
-
- Studio
- 13 October 1951
- Tsaousakis, Prodromos [1st voice] | Tsitsanis, Vassilis (1915-1984) [2nd voice] | Γιαννόπουλος, Θανάσης [3rd voice]
- Tsitsanis, Vassilis (1915-1984) [Three-string bouzouki] | Athanasiou, Anestis (1912-1984) [Three-string bouzouki] | Margaroni, Evangelia [Accordion] | Chrysinis, Panos [Baglamas] | Hrysinis, Stelios [Folk guitar]
-
- C major
- Hetzaz mixed (diatonic and hetzaz-nikriz units in the dominant's area)
-
- no
-
- OGA 1800-1
-
- 1662-15245
-
- 3' 25''
-
- 9/8
- Eighth note ~ 67
- Zeibekikos
-
- University of Ioannina

