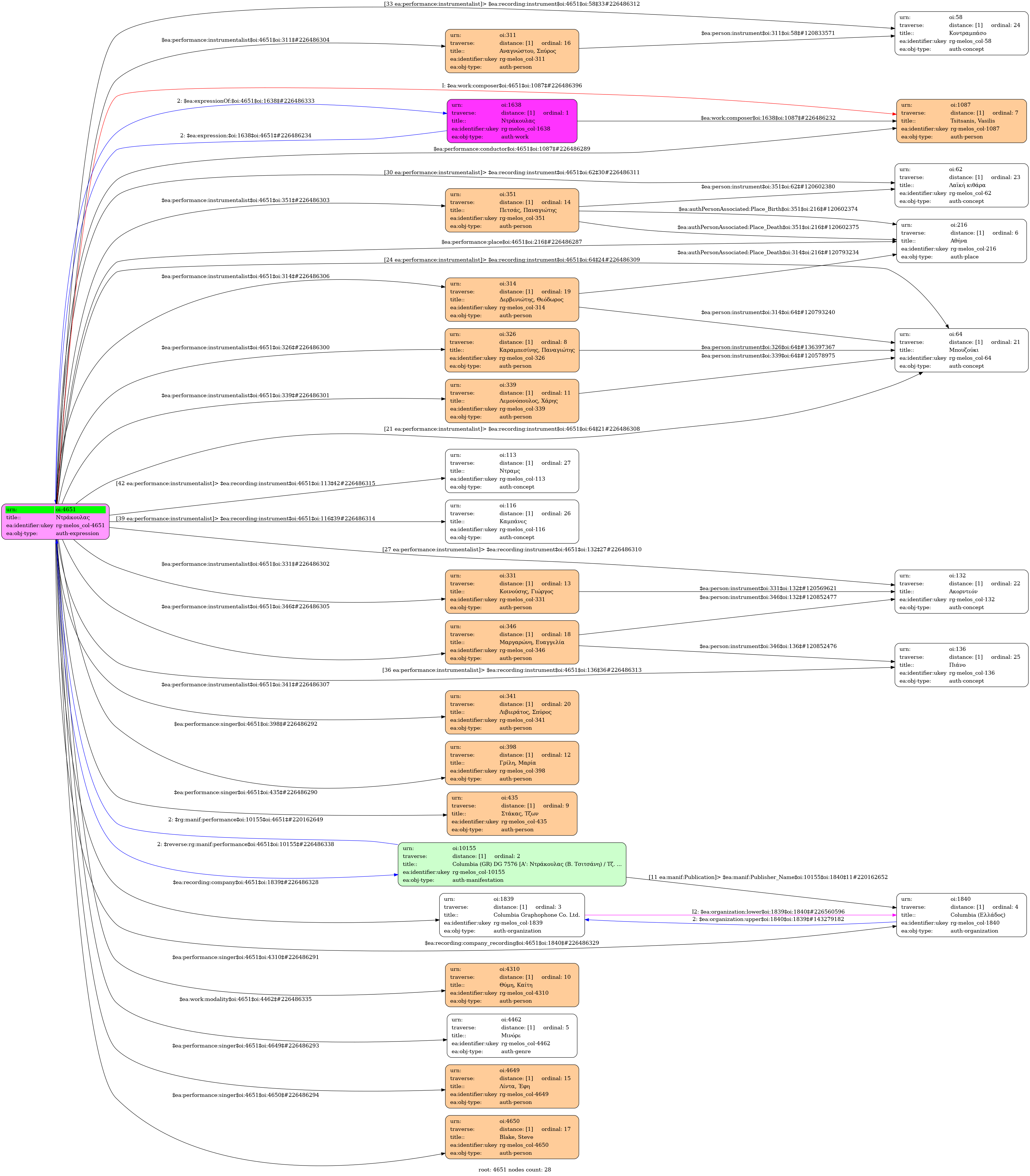
Ντράκουλας / Stakas, Tzon [1960]
- Expression
-
Recording
-
-
-
Greek
-
-
-
2 June 1960
-
Stakas, Tzon
[1st voice] |
Thymi, Kaiti |
Grilli, Maria |
Λίντα, Έφη |
Blake, Steve
-
Karampesinis, Panagiotis
[Bouzouki] |
Lemonopoulos, Charis (1923-1975)
[Bouzouki] |
Kinousis, Giorgos
[Accordion] |
Petsás, Panos
[Folk guitar] |
Anagnostou, Spyros
[Double bass] |
Margaroni, Evangelia
[Piano] |
Derveniotis, Theodoros (1922-2004)
[Tubular bells] |
Livieratos, Spyros
[Drum set]
-
-
Minore (Mode)
-
-
-
-
-
-
-
-
- University of Ioannina
Ντράκουλας / Στάκας, Τζων [1960] - Identifier: 4651
Internal display of the 4651 entity interconnections (Node labels correspond to identifiers)

Loading..