- Έκφραση
- Ηχογράφηση
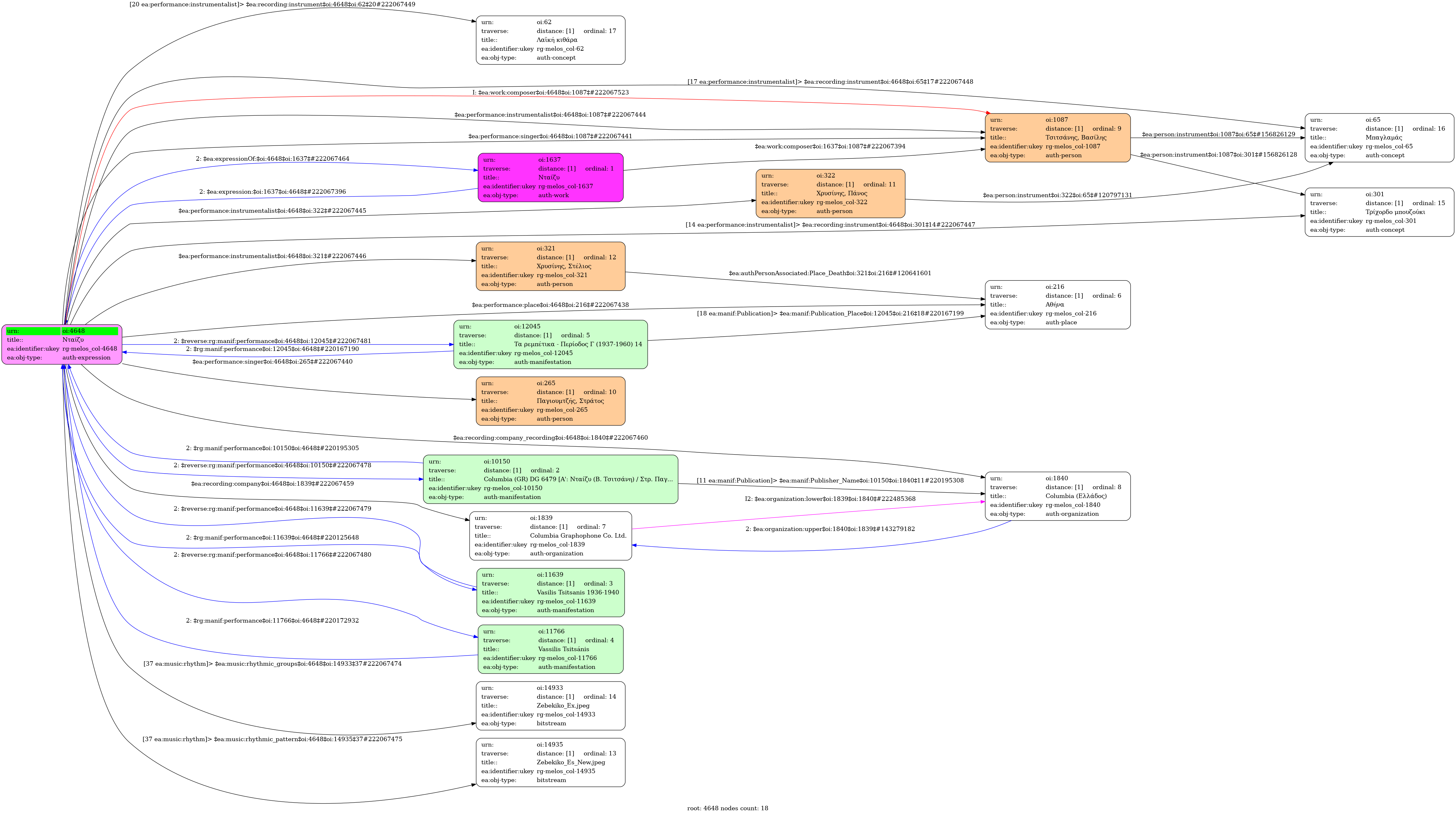
- Ελληνική
-
- Studio
- 1939 [Ιούνιος]
- Παγιουμτζής, Στράτος (1904-1971) [1η φωνή] | Τσιτσάνης, Βασίλης (1915-1984) [2η φωνή]
- Τσιτσάνης, Βασίλης (1915-1984) [Τρίχορδο μπουζούκι] | Χρυσίνης, Πάνος [Μπαγλαμάς] | Χρυσίνης, Στέλιος (1916-1970) [πιθανώς] [Λαϊκή κιθάρα]
-
- Ρε μείζονα
-
- Όχι
-
- 0' 06''
-
- CG 1935
-
- 1390
-
- 3' 23''
-
-
Απόψε τα µεσάνυχτα θα ‘ρθω να σε ξυπνήσω
Νταίζη κοπέλα µου γλυκιά για να σου τραγουδήσω
Το λέω µε παράπονο µε γέµισες φαρµάκια
Νταίζη για σένα εγώ γυρνώ τις νύχτες στα σοκάκια
Πρέπει να πάψεις πια να λες τα ψεύτικά σου λόγια
Νταίζη κοπέλα µου γλυκιά τα ‘χεις σαν κοµπολόγια
Στ’ αυτιά µου εψιθύριζες πιστά πως µ’ αγαπούσες
και σε µια ώρα Νταίζη µου πανούργα µε ξεχνούσες
-
-
- Πανεπιστήμιο Ιωαννίνων



