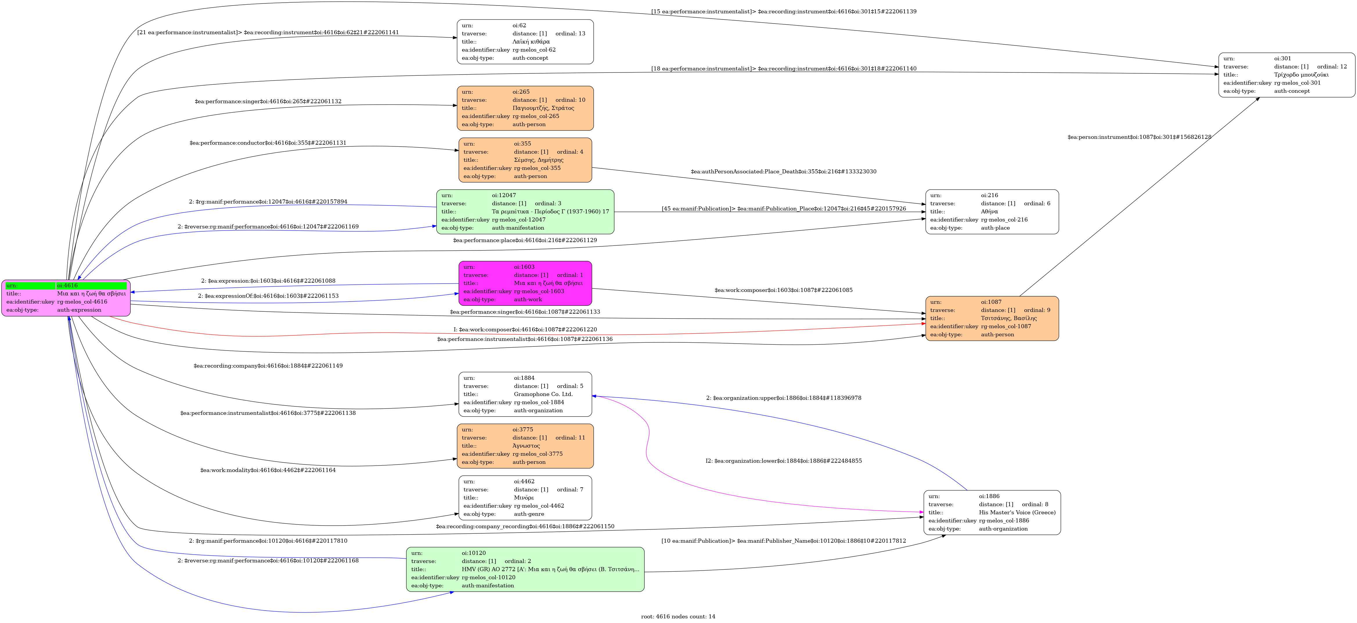
- Έκφραση
- Ηχογράφηση
- Ελληνική
-
- Studio
- 1947 [Νοέμβριος]
- Παγιουμτζής, Στράτος (1904-1971) [1η φωνή] | Τσιτσάνης, Βασίλης (1915-1984) [2η φωνή]
- Τσιτσάνης, Βασίλης (1915-1984) [Τρίχορδο μπουζούκι] | Άγνωστος [Τρίχορδο μπουζούκι] | Άγνωστος [Λαϊκή κιθάρα]
-
- Ρε ελάσσονα
- Μινόρε
-
- OGA 1289-1
-
- 3' 10''
-
-
Τέτοια νιάτα τέτοια κάλλη θα τα φάει η µαύρη γη
να γιατί θα τη γλεντήσω τη ζωή µου κι όπου βγει
Μια κι η ζωή θα σβήσει και θα λιώσει το κορµί
στις ταβέρνες το ‘χω ρίξει κι έτσι σβήνουν οι καηµοί
Απ’ τον κόσµο αυτόν τον ψεύτη είµαστε περαστικοί
πριν το νιώσοµε τον ζούµε και περνούµε βιαστικοί
Όλα αψήφιστα τα παίρνω και µποέµικα γλεντώ
όταν έχω τα ξοδεύω και ρεζέρβα δεν κρατώ
-
-
- 2/4
- Quarter note ~ 55
- Χασάπικος
- Πολίτικος (κυκλικής διάταξης)
-
- Πανεπιστήμιο Ιωαννίνων

