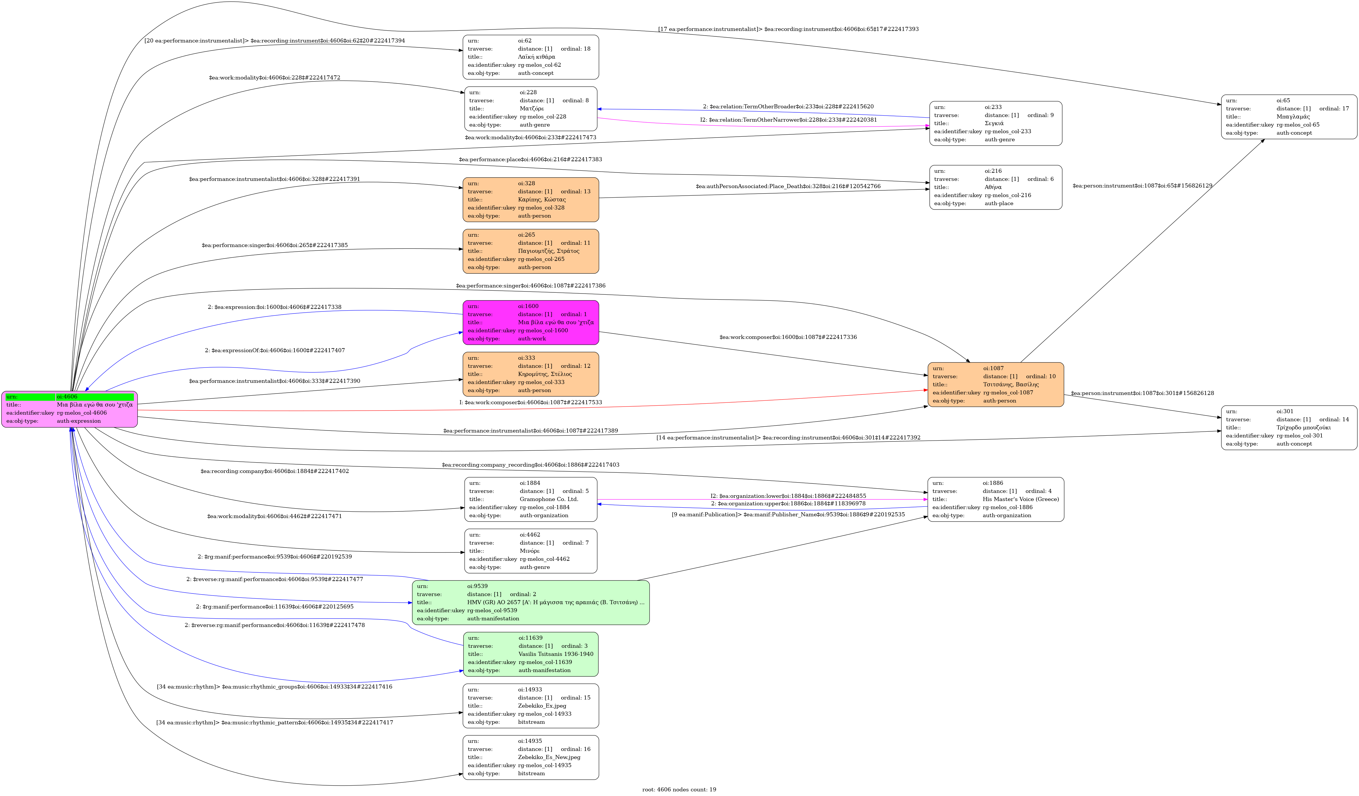
- Expression
- Recording
- Greek
-
- Studio
- 1940 [περίπου Ιούλιος]
- Pagioumtzis, Stratos (1904-1971) [1st voice] | Tsitsanis, Vassilis (1915-1984) [2nd voice]
- Tsitsanis, Vassilis (1915-1984) [Three-string bouzouki] | Keromitis, Stelios (1903?-1979) [Baglamas] | Karipis,Kostas (1895?-1952?) [Folk guitar]
-
- E major
- Minore (Mode) | Matzore (Mode) | Segah
-
- no
-
- OGA 1076
-
- 1905
-
- 3' 04''
-
- University of Ioannina
| Form | Tonic centers | Structural entities | Comment |
|---|---|---|---|
| Intro | I | Minor | |
| I | Major | κατάληξη σε περιβάλλον ματζόρε με χρωματική καθοδική βηματική κίνηση από την βαθμίδα V στην III | |
| Theme A | III | Segah | δίφωνο, κατάληξη στην βαθμίδα V |
| V | Major | ||
| IV | 5χορδο ματζόρε#4 | ||
| V | Major | με διφωνία που σχηματίζει 3χ σεγκιά στην βαθμίδα ΙΙΙ | |
| III | Segah | με διφωνία που σχηματίζει 5χ ματζόρε στη βαθμίδα Ι | |



