- Expression
- Recording
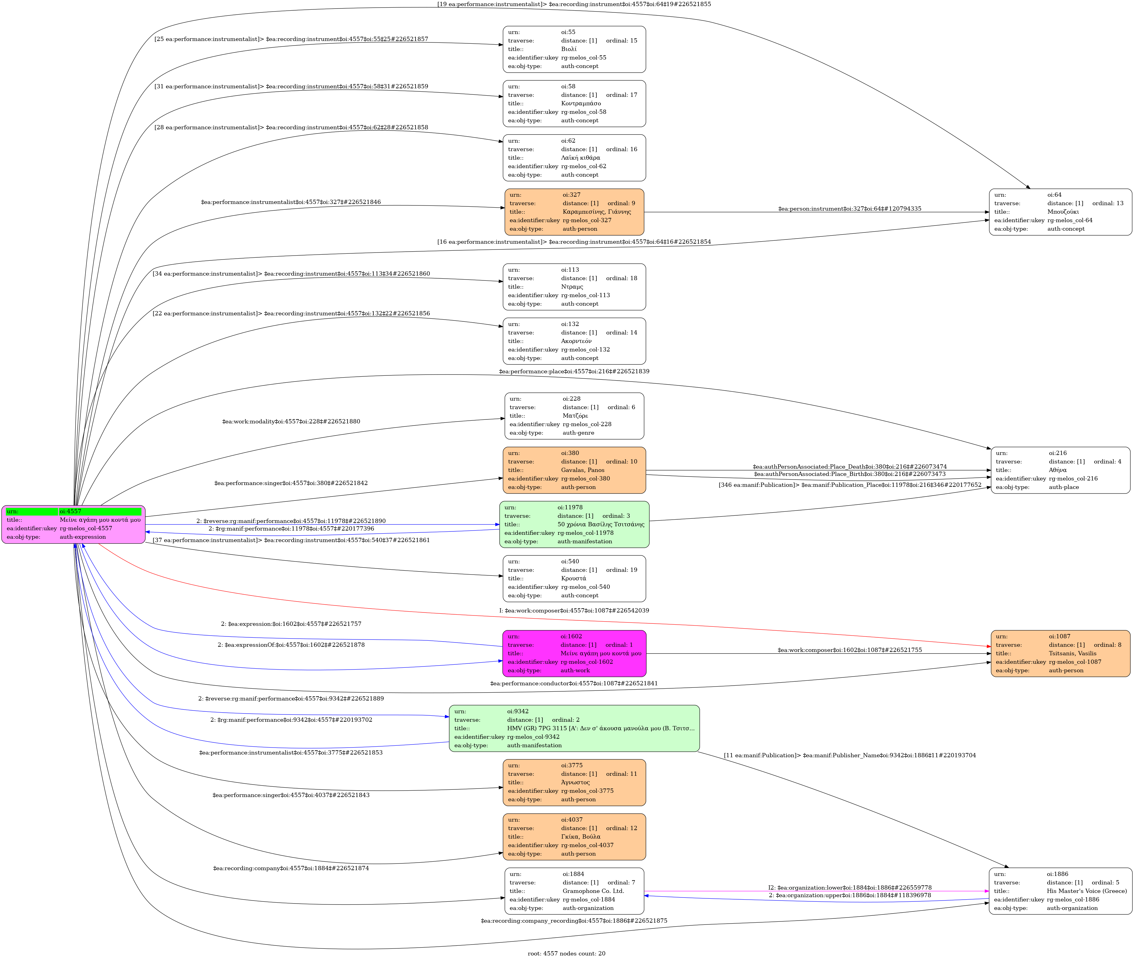
- Greek
-
- Studio
- 27 September 1961
- Gavalas, Panos (1926-1988) [1st voice] | Gkika, Voula (1933-2024) [2nd voice]
- Karabessinis, Yannis (1931-2011) [Bouzouki] | Unknown [Bouzouki] | Unknown [Accordion] | Unknown [Violin] | Unknown [Folk guitar] | Unknown [Double bass] | Unknown [Drum set] | Unknown [Percussions]
-
- D major
- Matzore (Mode)
-
- no
-
- 7XGA 1372
-
- 3' 28''
-
- 2/4
- Quarter note ~ 94
- Bayon
-
- University of Ioannina

