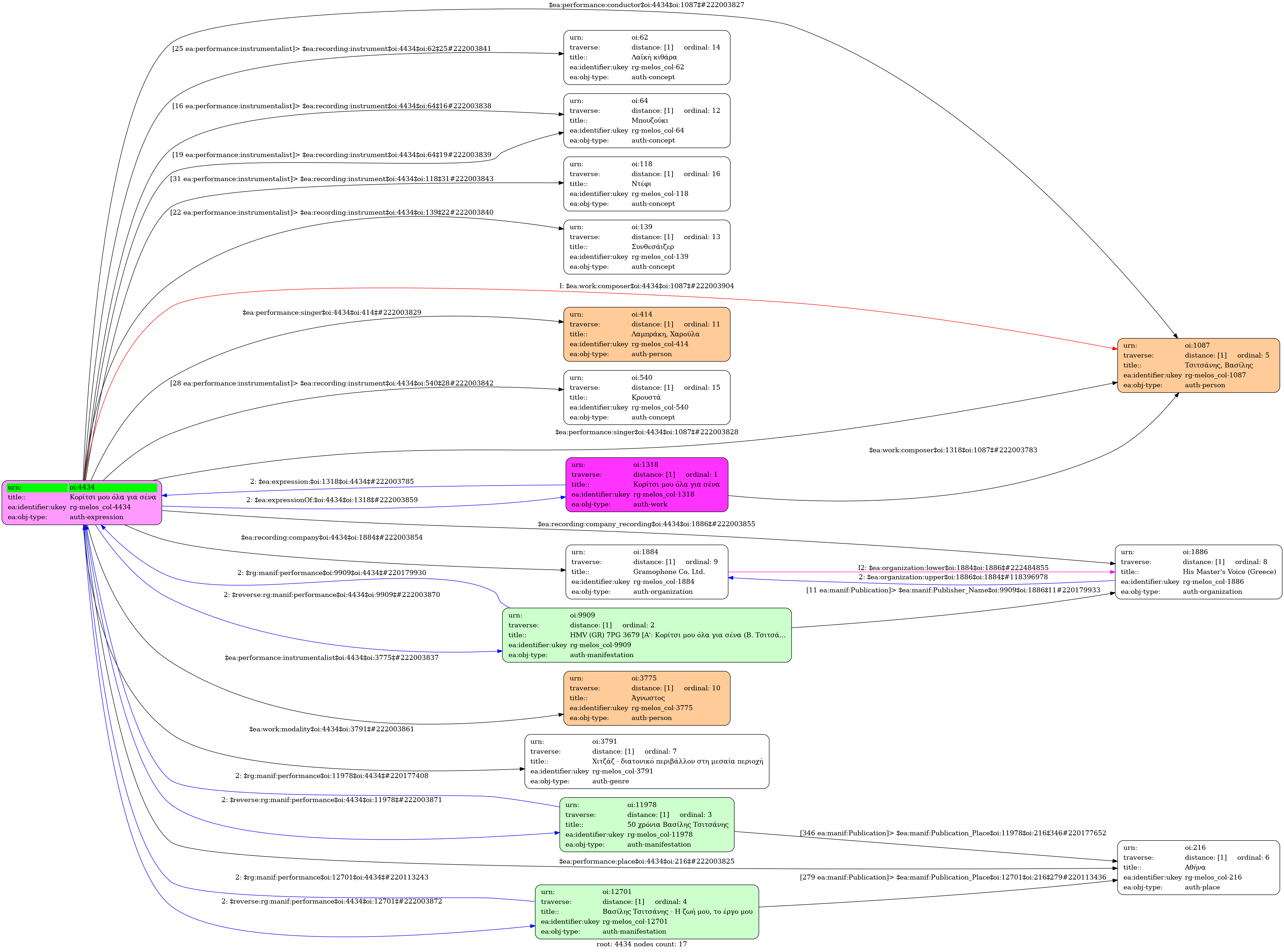
Κορίτσι μου όλα για σένα / Τσιτσάνης, Βασίλης [1967]

  1. Έκφραση
  2. Ηχογράφηση
  3. Ελληνική
    • Studio
  4. 1967
  5. Τσιτσάνης, Βασίλης (1915-1984) [1η φωνή] | Λαμπράκη, Χαρούλα (1947-) [2η φωνή]
  6. Άγνωστος [Μπουζούκι] | Άγνωστος [Μπουζούκι] | Άγνωστος [Συνθεσάιζερ] | Άγνωστος [Λαϊκή κιθάρα] | Άγνωστος [Κρουστά] | Άγνωστος [Ντέφι]
    • Μι μείζονα
  7. Χιτζάζ - διατονικό περιβάλλον στη μεσαία περιοχή
    • Όχι
    • 7XGA 2730
    • 24140-1246-67
    • 3' 17''
    • Πάµε βόλτα απόψε µε τ’ αµάξι
      έλα και θα σου φερθώ εντάξει
      στοίχηµα να βάλεις και το χάνω
      την καρδιά κοµµάτια θα την κάνω
       
      Όλα σπάστα, όλα κάφτα κορίτσι µου όλα για σένα

      Πω, πω, πω, πω, πω τρέλες και κέφια
      παίξτε µου βιολιά βαράτε ντέφια
      σήκω χόρεψε τρελά να µ’ ανάψεις το σεβντά
      κορίτσι µου όλα για σένα

      Πάµε βόλτα απόψε µε τ’ αµάξι
      έλα και θα σου φερθώ εντάξει
      στοίχηµα να βάλεις και το χάνω
      την καρδιά κοµµάτια θα την κάνω
      όλα σπάστα, όλα κάφτα κορίτσι µου όλα για σένα

      Πάµε γόησσα µου για σεργιάνι
      στα µπουζούκια βουρ για τον Τσιτσάνη
      κι όταν η καρδούλα σου το θέλει
      χόρεψε για µένα τσιφτετέλι

      Κι όλα σπάστα κι όλα κάφτα χαλάλι σου όλα για σένα
       
      Πω, πω, πω, πω, πω τρέλες και κέφια
      παίξτε µου βιολιά βαράτε ντέφια
      σήκω χόρεψε τρελά να µ’ ανάψεις το σεβντά
      κορίτσι µου όλα για σένα
          • 4/4
          • Quarter note ~ 127
          • Τσιφτετέλι
      1. Πανεπιστήμιο Ιωαννίνων