- Έκφραση
- Ηχογράφηση
- Ελληνική
-
- Studio
- 15 Ιανουαρίου 1957
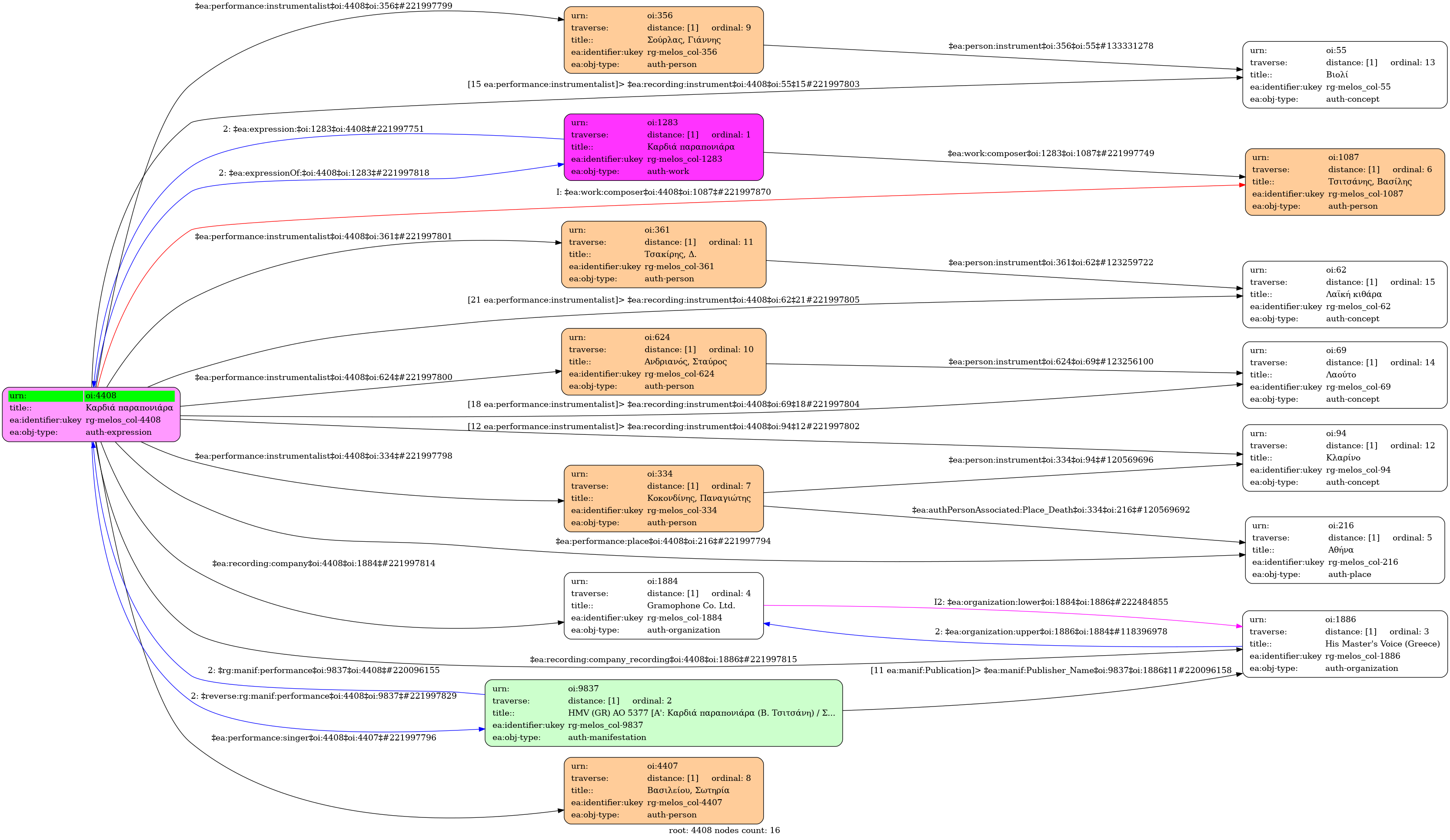
- Βασιλείου, Σωτηρία
- Κοκονδίνης, Παναγιώτης (1918-2000) [Κλαρίνο] | Σούρλας, Γιάννης [Βιολί] | Ανδριανός, Σταύρος [Λαούτο] | Τσακίρης, Δ. [Λαϊκή κιθάρα]
-
- Ντο ελάσσονα
-
- Ναι
-
- OGA 2499-1
-
- 3' 16''
-
-
Τι να την κάνω µ’ την καρδιά που ‘ναι παραπονιάρα
Φορές µε κάνει και γελώ φορές κι αναστενάζωΤα νιάτα µου δε γλέντησα θέλω να τα γλεντήσω
-
-
- 3/4
- Quarter note ~ 99
- Τσάμικος
-
- Πανεπιστήμιο Ιωαννίνων

