- Expression
- Recording
- Greek
-
- Studio
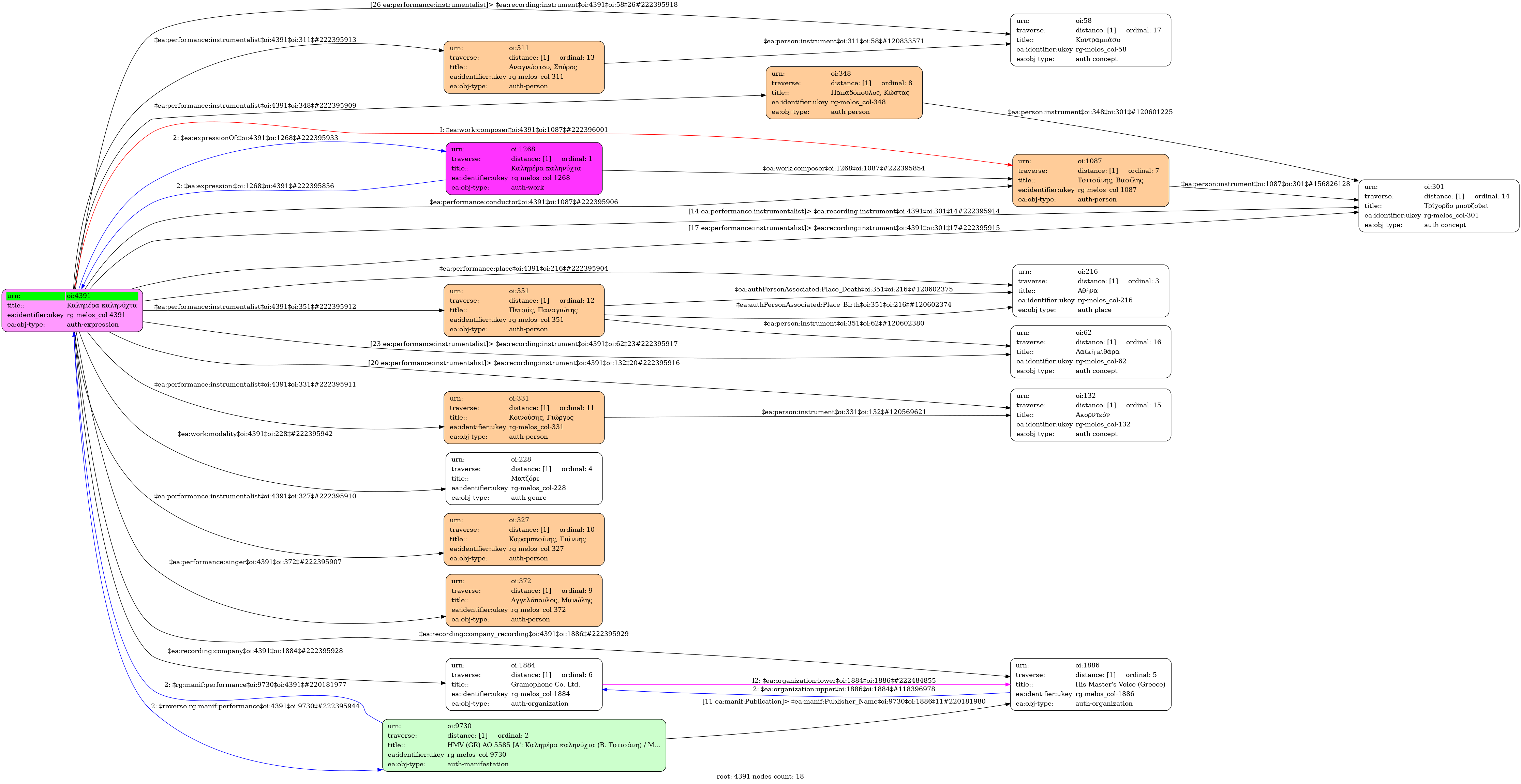
- 29 October 1959
- Angelopoulos, Manolis (1939-1989)
- Papadopoulos, Kostas (1937-) [Three-string bouzouki] | Karabessinis, Yannis (1931-2011) [Three-string bouzouki] | Kinousis, Giorgos [Accordion] | Petsás, Panos [Folk guitar] | Anagnostou, Spyros [Double bass]
- Matzore (Mode)
-
- no
-
- OGA 2930
-
- 5819-33698
-
- 3' 21''
-
- 9/8
- Eighth note ~ 59
- Zeibekikos
-
- University of Ioannina

