Και χίλιες καρδιές / Dionysiou, Stratos (1935-1990) [1964]
- Expression
-
Recording
-
-
-
Greek
-
-
-
31 March 1964
-
Dionysiou, Stratos (1935-1990)
[1st voice] |
Chrisafi, Anna (1921-2013)
[2nd voice] |
Tsitsanis, Vassilis (1915-1984)
[3rd voice]
-
Papadopoulos, Kostas (1937-)
[Three-string bouzouki] |
Karnezis, Lakis (1937-)
[Three-string bouzouki] |
Kinousis, Giorgos
[Accordion] |
Koros, George (1923-2014)
[Violin] |
Vasilopoulos, Giannis
[Clarino] |
Dedes, Yannis
[Folk guitar] |
Anagnostou, Spyros
[Double bass] |
Kapambelas, Markos
[Percussions] |
Attalidis, Stratos
[Percussions] |
Petsás, Panos
[Tambourine]
-
-
-
-
-
-
- 3/4
- Quarter note ~ 107
- Tsamikos
-
-
- University of Ioannina
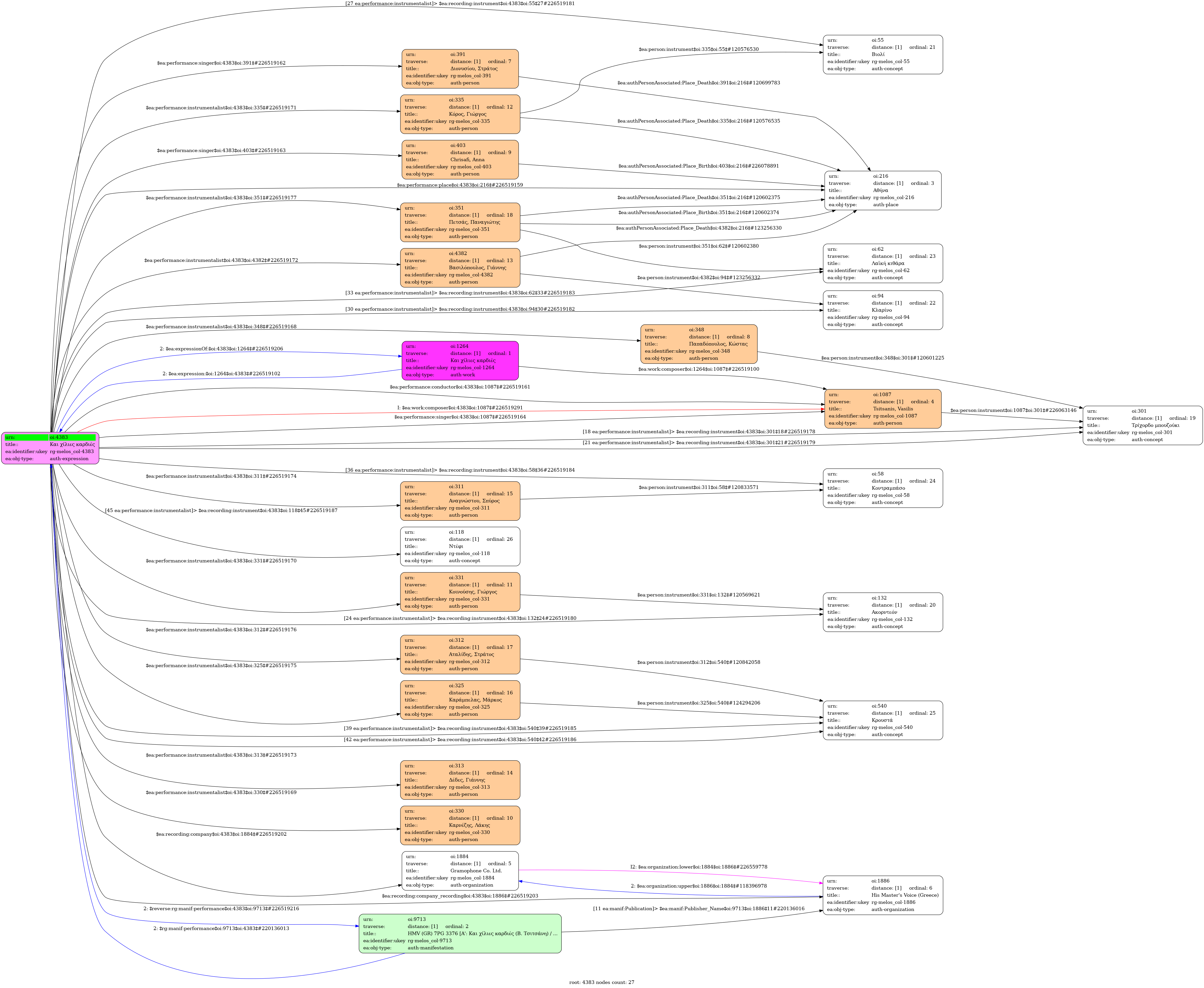
Και χίλιες καρδιές / Διονυσίου, Στράτος [1964] - Identifier: 4383
Internal display of the 4383 entity interconnections (Node labels correspond to identifiers)

Loading..