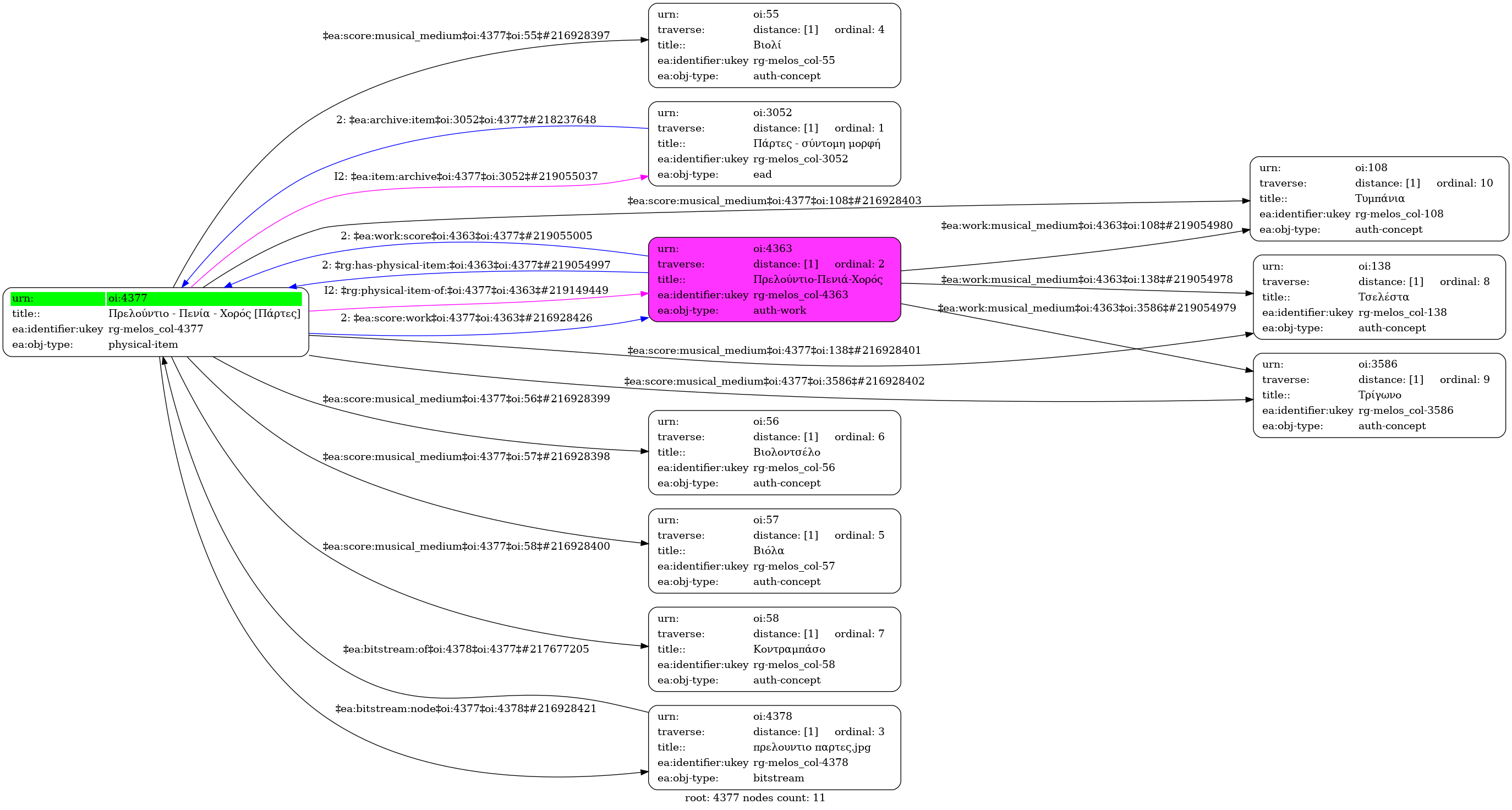
Πρελούντιο - Πενία - Χορός [Πάρτες]
Prelude-Strumming-Dance [Parts] (Αγγλική)
- Φυσικό τεκμήριο (Παρτιτούρα)
-
Prelountio - Penia - Choros [Partes]
-
Πρελούδιο-Πενιά-Χορός
-
GR-As-MTH-003-Sc-008-070-d
-
Ολοκληρωμένη
-
Βιολί |
Βιόλα |
Βιολοντσέλο |
Κοντραμπάσο |
Τσελέστα |
Τρίγωνο |
Τυμπάνια
-
-
-
Ελληνική
-
Χειρόγραφο
-
47 φύλλα : Μάυρο μελάνι, μαύρο, μπλε, κόκκινο μολύβι. | 47 sheets : Black ink, black, blue, red pencil.
-
Original: Μουσική Βιβλιοθήκη Λίλιαν Βουδούρη - Σύλλογος Οι Φίλοι της Μουσικής
- Σύλλογος Οι Φίλοι της Μουσικής
Πρελούντιο - Πενία - Χορός [Πάρτες] - Identifier: 4377
Internal display of the 4377 entity interconnections (Node labels correspond to identifiers)

Loading..