- Έκφραση
- Ηχογράφηση
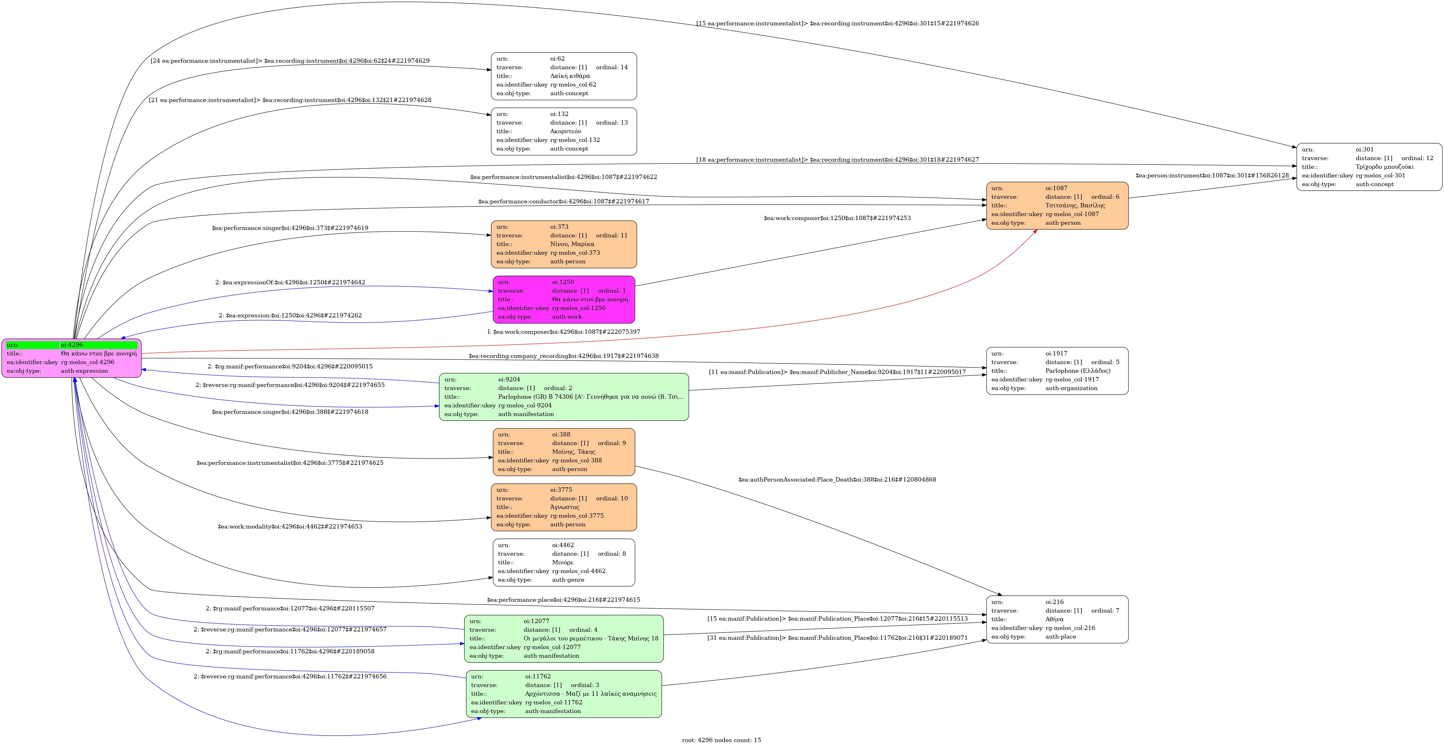
- Ελληνική
-
- Studio
- 17 Μαρτίου 1954
- Μπίνης, Τάκης (1923-2005) [1η φωνή] | Νίνου, Μαρίκα (1922-1957) [2η φωνή]
- Τσιτσάνης, Βασίλης (1915-1984) [Τρίχορδο μπουζούκι] | Άγνωστος [Τρίχορδο μπουζούκι] | Άγνωστος [Ακορντεόν] | Άγνωστος [Λαϊκή κιθάρα]
-
- Σι ελάσσονα
- Μινόρε
-
- Όχι
-
- GO 4925
-
- 5349-2686
-
- 3' 21''
-
-
Θα κάνω ντου βρε πονηρή στα στέκια που αράζεις
κι αν σε τρακάρω πουθενά µ’ αυτόν τον άνθρωπο ξανά
να ξέρει δεν τη βγάζεις
Καθάρισε τη θέση σου µ’ αυτή σου την κατάσταση
πριν κάνω επανάσταση
Τον τελευταίο τον καιρό µου τα ‘χεις κάνει ρόιδο
δυο τρεις µου την καρφώσανε πως πάλι σε τσακώσανε
µε κείνο το κορόιδο
Καθάρισε τη θέση σου µ’ αυτή σου την κατάσταση
πριν κάνω επανάσταση
Θα κάνω ντου για να σε βρω Αθήνα και Περαία
κι αν θα σε κάνω τσακωτή να ξέρεις η βραδιά σου αυτή
θα είναι η τελευταία
Καθάρισε τη θέση σου µ’ αυτή σου την κατάσταση
πριν κάνω επανάσταση
-
-
- 9/8
- Eighth note ~ 69
- Ζεϊμπέκικος
-
- Πανεπιστήμιο Ιωαννίνων

