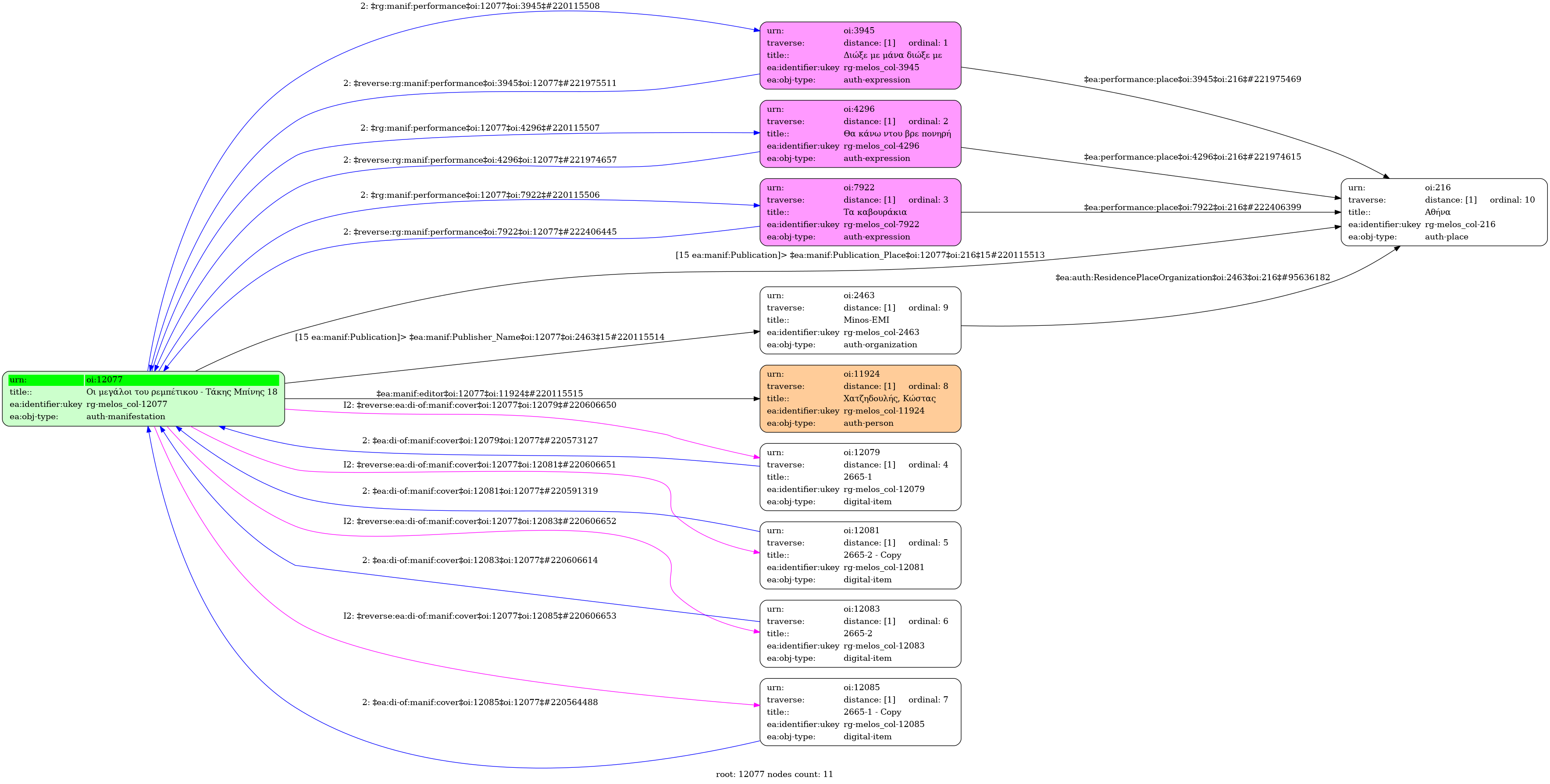
Οι μεγάλοι του ρεμπέτικου - Τάκης Μπίνης 18
- Έκδοση
-
CD
-
Ελληνική
-
7243480487221
-
1
-
Αθήνα
-
Minos-EMI
-
- Πανεπιστήμιο Ιωαννίνων
-
Ψηφιοποιημένη Φωτογραφία: Οι μεγάλοι του ρεμπέτικου - Τάκης Μπίνης 18
(png) [inside]
Μέγεθος: 103 kB
-
Ψηφιοποιημένη Φωτογραφία: Οι μεγάλοι του ρεμπέτικου - Τάκης Μπίνης 18
(png) [inside]
Μέγεθος: 265 kB
-
Ψηφιοποιημένη Φωτογραφία: Οι μεγάλοι του ρεμπέτικου - Τάκης Μπίνης 18
(png) [inside]
Μέγεθος: 0.4 MB
-
Ψηφιοποιημένη Φωτογραφία: Οι μεγάλοι του ρεμπέτικου - Τάκης Μπίνης 18
(png) [front]
Μέγεθος: 1.1 MB
Οι μεγάλοι του ρεμπέτικου - Τάκης Μπίνης 18 - Identifier: 12077
Internal display of the 12077 entity interconnections (Node labels correspond to identifiers)

Loading..