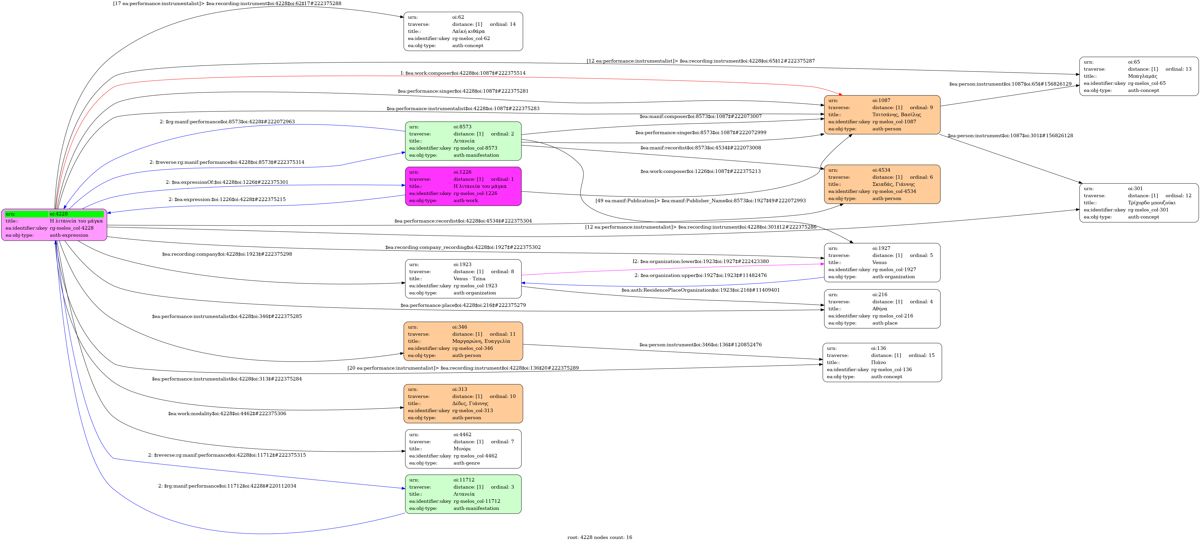
Η λιτανεία του μάγκα / Τσιτσάνης, Βασίλης [1983]

  1. Έκφραση
  2. Ηχογράφηση
  3. Ελληνική
    • Studio
  4. 1983
  5. Τσιτσάνης, Βασίλης (1915-1984)
  6. Τσιτσάνης, Βασίλης (1915-1984) [Τρίχορδο μπουζούκι, Μπαγλαμάς] | Δέδες, Γιάννης (?-2011) [Λαϊκή κιθάρα] | Μαργαρώνη, Ευαγγελία (1928-2018) [Πιάνο]
    • Ρε ελάσσονα
  7. Μινόρε
    • Όχι
    • Ζ1/Φ1-78/1/83
    • 3' 52''
    • Σαν χριστιανός κι ορθόδοξος σ’ αυτήν την κοινωνία
      εβάλθηκα ρε µάγκες µου να κάνω λιτανεία

      Εµάζεψα τα σέα µου κι ένα κοµµάτι µαύρο
      και ξεκινώ βρε µάγκες µου να πάω στον Άγιο Μάµο

      Ανάµεσα στην εκκλησιά στις στρογγυλές καµάρες
      ανάψαµε το ναργιλέ σαν να ‘τανε λαµπάδες

      Να σου και ο αρχάγγελος µε µια µεγάλη φούρια
      που απ’ τα ντουµάνια τα πολλά τον έπιασε η µαστούρα
      μου λέει άκου χριστιανέ δεν είναι αµαρτία
      που µπήκες µες στην εκκλησιά να κάνεις λιτανεία

      Να ξάφνου ένας καλόγερος µου λέει τράβα πίσω
      γιατί κι εγώ έχω σειρά καµιά για να ρουφήξω
  8. Πανεπιστήμιο Ιωαννίνων