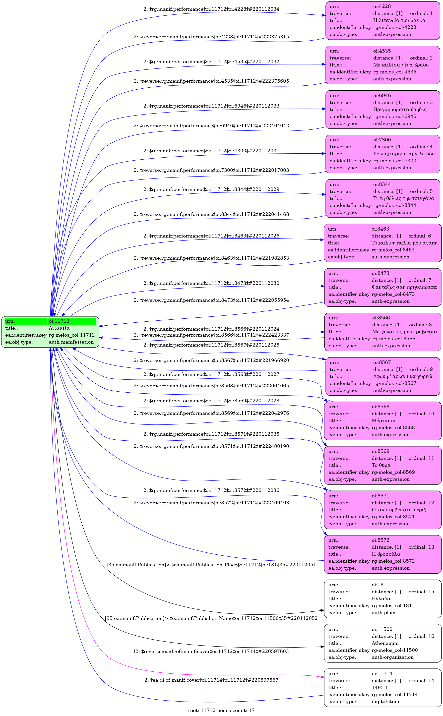
- Έκδοση
- CD
- Ελληνική
- DPI 059
- 1
- Ελλάδα
- Athenaeum
-
- Με γυναίκες μην τραβιέσαι / Τσιτσάνης, Βασίλης [1983] - Αύξων αριθμός: 1
- Αφού μ' αρέσει να γυρνώ / Γκρέυ, Καίτη [1983] - Αύξων αριθμός: 2
- Τρικαλινή παλιά μου αγάπη / Τσιτσάνης, Βασίλης [1983] - Αύξων αριθμός: 3
- Μόρτισσα / Τσιτσάνης, Βασίλης [1983] - Αύξων αριθμός: 4
- Το θύμα / Τσιτσάνης, Βασίλης [1983] - Αύξων αριθμός: 5
- Τι τη θέλεις την τσιγγάνα / Γκρέυ, Καίτη [1983] - Αύξων αριθμός: 6
- Φάνταζες σαν πριγκιπέσσα / Τσιτσάνης, Βασίλης - Αύξων αριθμός: 7
- Σε λαχτάρησα αργιλέ μου / Τσιτσάνης, Βασίλης [1983] - Αύξων αριθμός: 8
- Με καλέσαν ένα βράδυ / Τσιτσάνης, Βασίλης [1983] - Αύξων αριθμός: 9
- Πριγκηπομαστούρηδες / Τσιτσάνης, Βασίλης [1983] - Αύξων αριθμός: 10
- Η λιτανεία του μάγκα / Τσιτσάνης, Βασίλης [1983] - Αύξων αριθμός: 11
- Όταν συμβεί στα πέριξ / Τσιτσάνης, Βασίλης [1983] - Αύξων αριθμός: 12
- Η δροσούλα / Τσιτσάνης, Βασίλης [1983] - Αύξων αριθμός: 13
- Πανεπιστήμιο Ιωαννίνων


