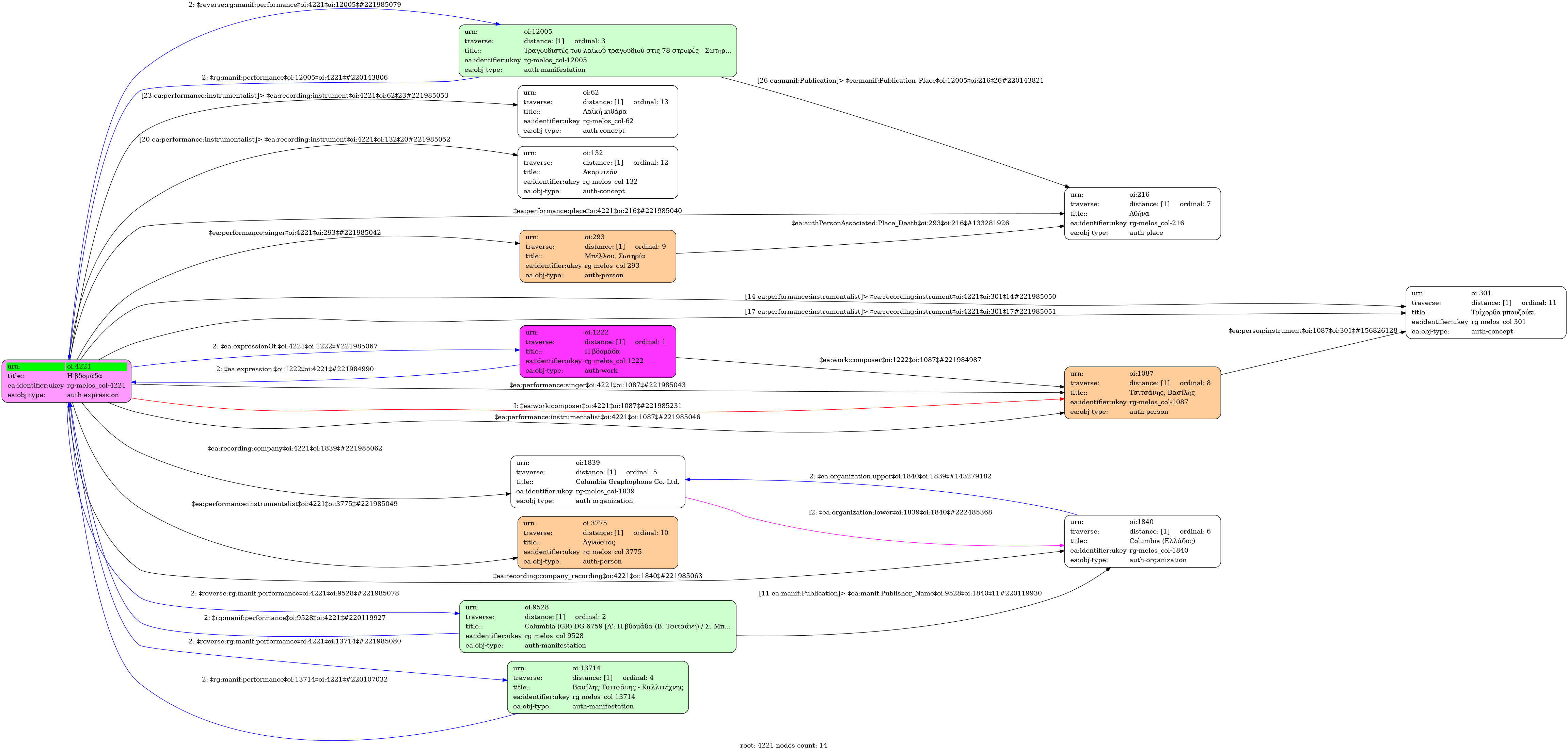
- Έκφραση
- Ηχογράφηση
- Ελληνική
-
- Studio
- 15 Νοεμβρίου 1948
- Μπέλλου, Σωτηρία (1921-1997) [1η φωνή] | Τσιτσάνης, Βασίλης (1915-1984) [2η φωνή]
- Τσιτσάνης, Βασίλης (1915-1984) [Τρίχορδο μπουζούκι] | Άγνωστος [Τρίχορδο μπουζούκι] | Άγνωστος [Ακορντεόν] | Άγνωστος [Λαϊκή κιθάρα]
-
- Σολ μείζονα
-
- Όχι
-
- CG 2466
-
- 455-19409
-
- 3' 25''
-
-
Ματιάσαν την αγάπη µας εχθροί και φίλοι αράδα
και το ροµάντζο κράτησε µονάχα µια βδοµάδα
∆ευτέρα τα µιλήσαµε, Τρίτη τα κρυβοψήσαµε
Τετάρτη φιληθήκαµε, Πέµπτη στεφανωθήκαµε
Παρασκευή µ’ απάτησες, Σαββάτο µ’ απαράτησες
και Κυριακή αργία και σ’ άλλα µε υγεία
Τους όρκους δε λογάριασες µα φάνηκες µπαµπέσα
κι όλα σµπαράλια τα ‘κανες σε έξι µέρες µέσα
∆ευτέρα τα µιλήσαµε, Τρίτη τα κρυβοψήσαµε
Τετάρτη φιληθήκαµε, Πέµπτη στεφανωθήκαµε
Παρασκευή µ’ απάτησες, Σαββάτο µ’ απαράτησες
και Κυριακή αργία και σ’ άλλα µε υγεία
-
-
- 9/8
- Eighth note ~ 76
- Ζεϊμπέκικος
-
- Πανεπιστήμιο Ιωαννίνων

