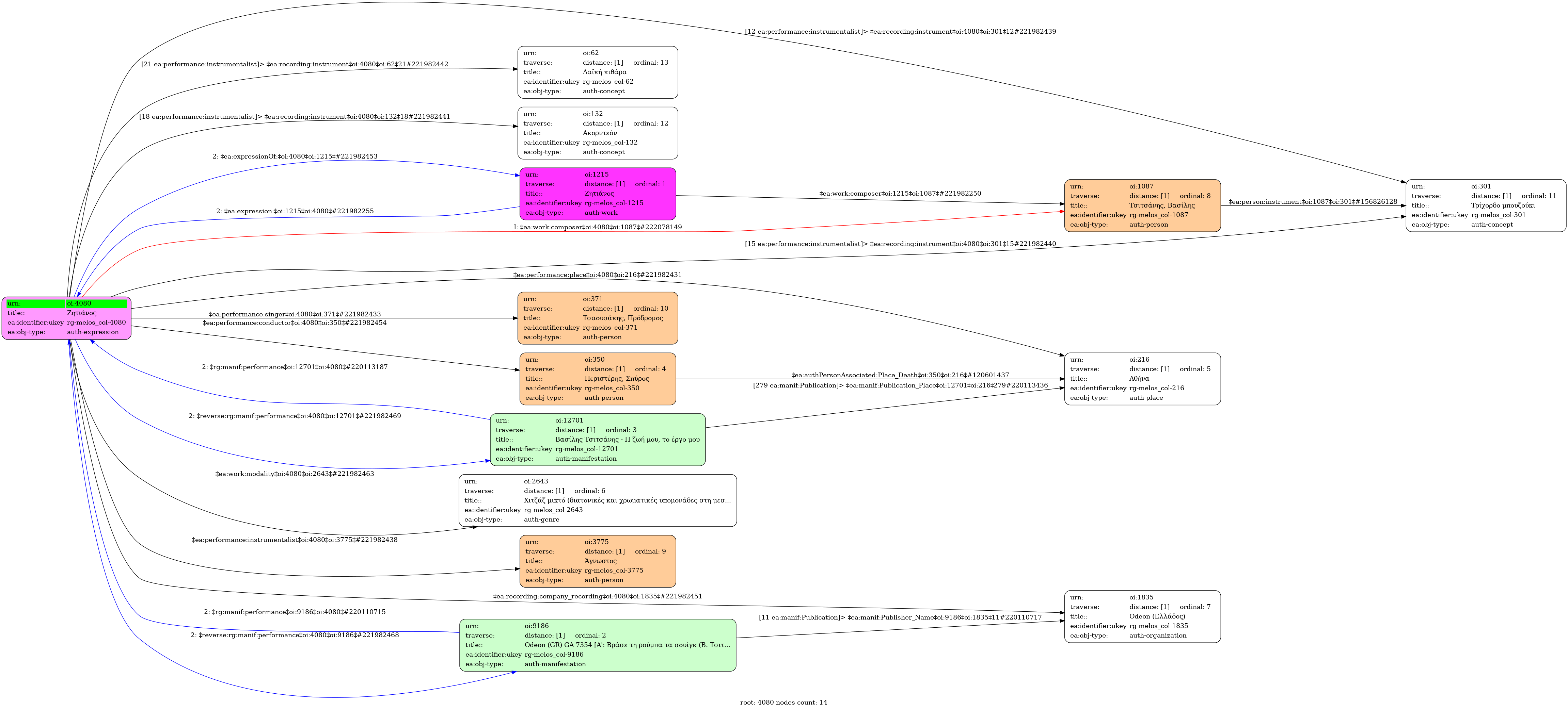
- Έκφραση
- Ηχογράφηση
-
- Zitiános
- 31 Οκτωβρίου 1946
- Τσαουσάκης, Πρόδρομος (1919-1979)
- Άγνωστος [Τρίχορδο μπουζούκι] | Άγνωστος [Τρίχορδο μπουζούκι] | Άγνωστος [Ακορντεόν] | Άγνωστος [Λαϊκή κιθάρα]
-
- Λα μείζονα
- Χιτζάζ μικτό (διατονικές και χρωματικές υπομονάδες στη μεσαία περιοχή)
-
- Όχι
-
- GO 3674
-
-
Καθηµερνώς στην πόρτα σου θα σου χτυπώ ν’ ανοίξεις
είµαι ζητιάνος και γι’ αυτό µη µε παραξηγήσεις
Μη µ' αγαπήσεις πρόσεξε ό,τι κι αν σου γυρεύω
κλείσε την πόρτα σου καλά κι εγώ ας ζητιανεύω
Ένα πρωί στην πόρτα σου θα µε βρ’ ο σκουπιδιάρης
δε θα σου ζητιανεύω πια στο κάρο να µε βάλεις
Το ξέρω τότε αχάριστη θα χύσεις ένα δάκρυ
μα να 'σαι πάντα σ’ εύχοµαι ζητιάνα στην αγάπη
-
-
- 9/8
- Eighth note ~ 78
- Ζεϊμπέκικος
-
- Πανεπιστήμιο Ιωαννίνων

