- Έκφραση
- Ηχογράφηση
-
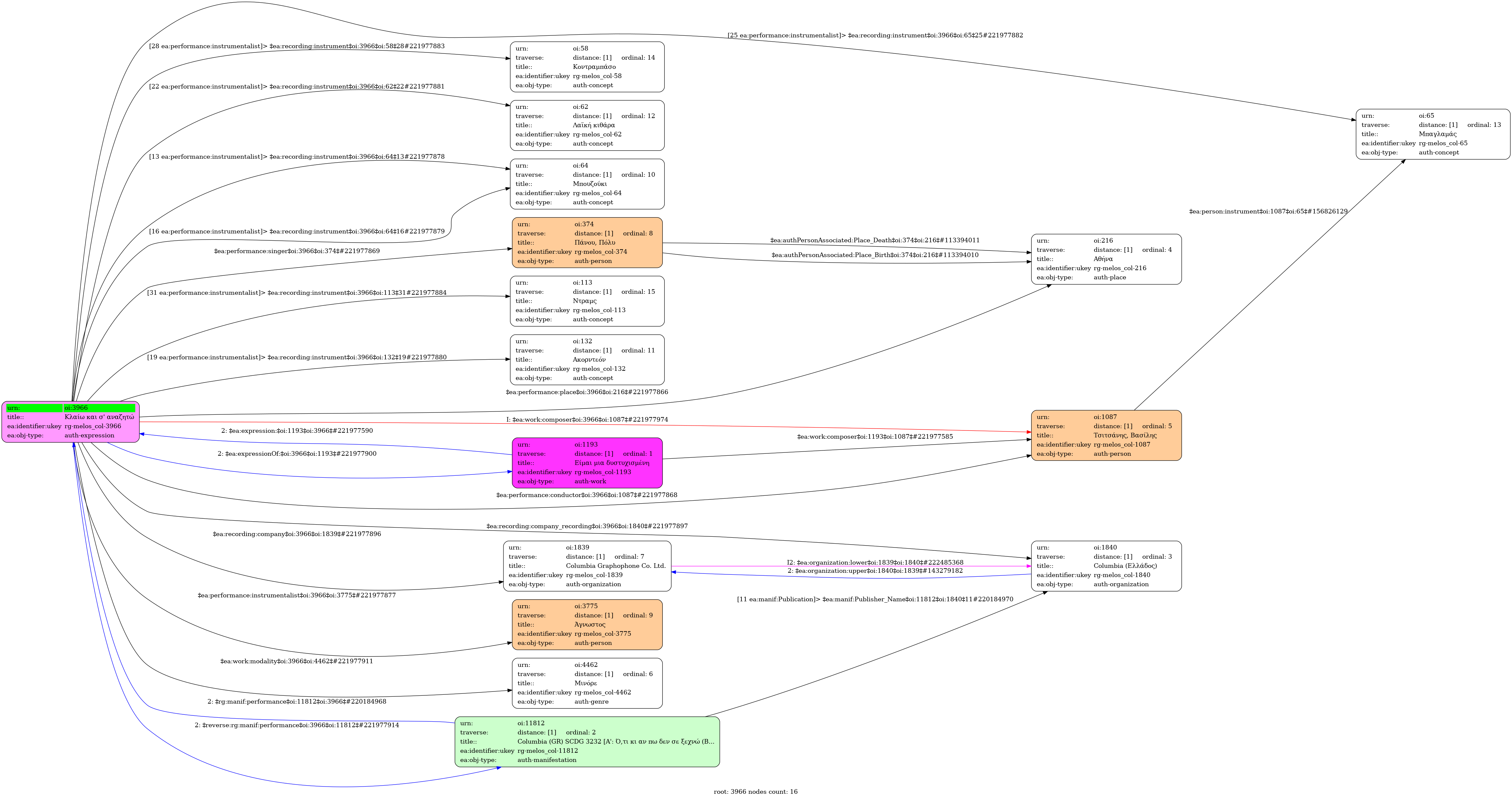
- Klaío kai s' anazitó
- Ελληνική
-
- Studio
- 24 Ιουλίου 1962
- Πάνου, Πόλυ (1940-2013)
- Άγνωστος [Μπουζούκι] | Άγνωστος [Μπουζούκι] | Άγνωστος [Ακορντεόν] | Άγνωστος [Λαϊκή κιθάρα] | Άγνωστος [Μπαγλαμάς] | Άγνωστος [Κοντραμπάσο] | Άγνωστος [Ντραμς]
- Μινόρε
-
- Όχι
-
- 7XCG 1571
-
- 3' 31''
-
-
Έφυγες και κάθε µέρα κλαίω και σ’ αναζητώ
µε τρων' τα έρηµα σοκάκια νοµίζοντας πως θα σε βρω
Είµαι µια δυστυχισµένη µ’ έχει πνίξει η µοναξιά
το αισθανόµουν πως θα σε χάσω απ’ τη δική µου αγκαλιά
Έφυγες γλυκιά µου αγάπη που να βρω παρηγοριά
που να σταθώ να ξαποστάσω την κουρασµένη µου καρδιά
-
-
- 9/8
- Eighth note ~ 59
- Ζεϊμπέκικος
-
- Πανεπιστήμιο Ιωαννίνων

