- Έκφραση
- Ηχογράφηση
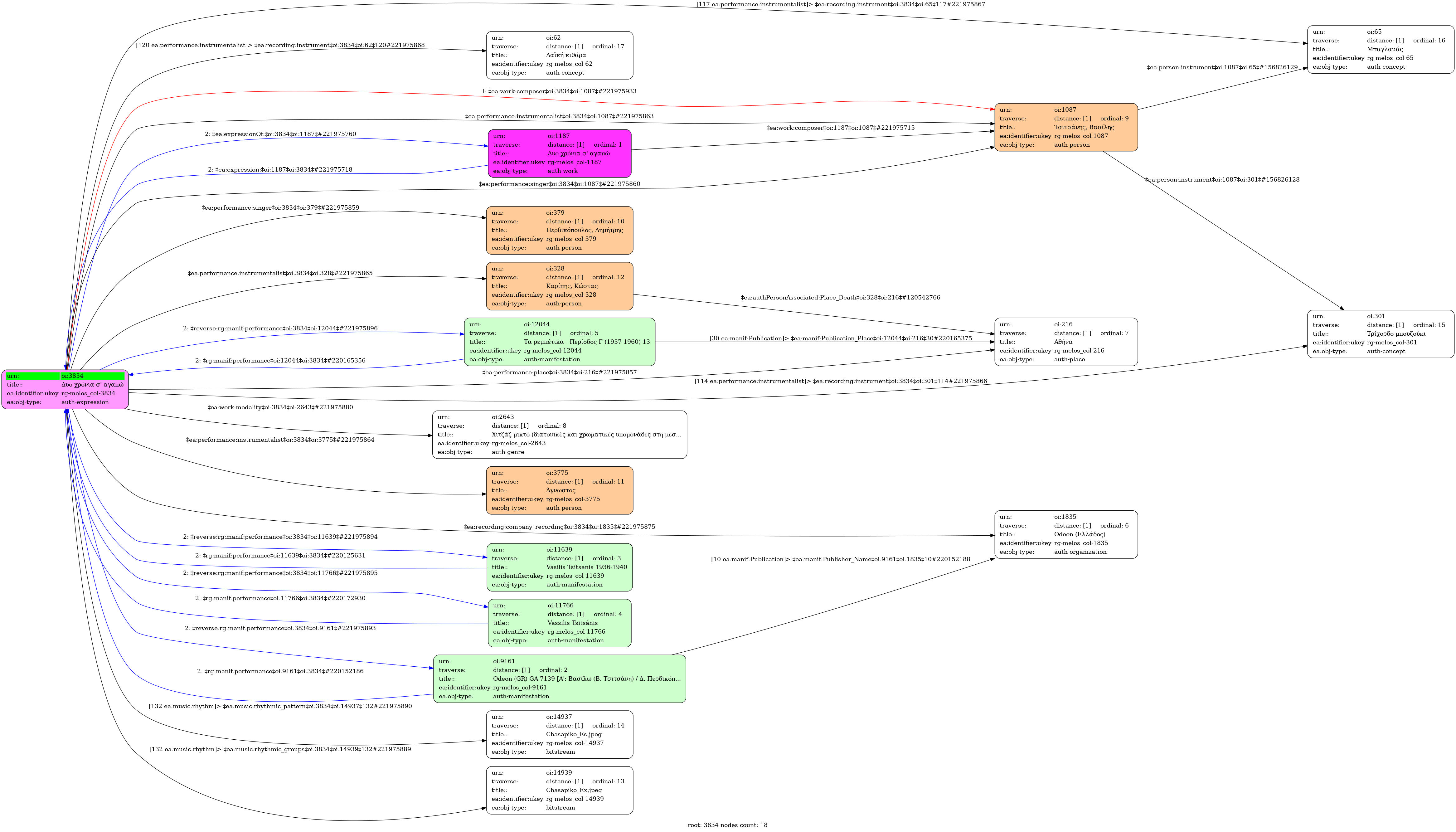
- Ελληνική
-
- Studio
- 14 Ιουνίου 1938
- Περδικόπουλος, Δημήτρης (1914-1952) [1η φωνή] | Τσιτσάνης, Βασίλης (1915-1984) [2η φωνή]
- Τσιτσάνης, Βασίλης (1915-1984) [Τρίχορδο μπουζούκι] | Άγνωστος [Μπαγλαμάς] | Καρίπης, Κώστας (1895?-1952?) [Λαϊκή κιθάρα]
-
- Ρε μείζονα
- Χιτζάζ μικτό (διατονικές και χρωματικές υπομονάδες στη μεσαία περιοχή)
-
- Ναι
-
- 0' 18''
-
- GO 3062
-
- 718
-
- 3' 26''
-
-
∆υο χρόνια τώρα σ’ αγαπώ κι είµαι πιστός σε σένα
µα εσύ πια άλλον αγαπάς θέλεις να ‘χεις και µένα
Κοιµούµαι, το πρωί ξυπνώ και δε θυµάµαι άλλη
µε πιάνει πόνος στην καρδιά και στο κεφάλι ζάλη
Το λέω µες στη γειτονιά ότι σε αγαπάω
µε τ’ όνοµά σου πάντοτε κοιµούµαι και ξυπνάω
Αφού ήτανε της τύχης µου εσένα ν’ αγαπήσω
θα κάνω πια υποµονή για να σε αποκτήσω
-
-
- Πανεπιστήμιο Ιωαννίνων
| Φόρμα | Βαθμίδα | Δομική μονάδα | Μη στατικές βαθμίδες | Διατονική συμπεριφορά | Τροπικό περιβάλλον |
|---|---|---|---|---|---|
| Προεισαγωγή | VIII | Χιτζάζ | |||
| IV | Νικρίζ | ||||
| κάτω VII | Νικρίζ | ||||
| IV | Μινόρε | VI | |||
| I | Χιτζάζ | ||||
| Εισαγωγή | V | Χιτζάζ | IX↓ | VI | |
| V | Κιουρντί | ||||
| I | Χιτζάζ | V↓ | |||
| VIII | Χιτζάζ | VII↑ | |||
| Θέμα A | III | Σεγκιά | Χουζάμ | ||
| V | Χιτζάζ | IV↑ | |||
| VIII | |||||
| Theme Β | V | Χιτζάζ | IV↑ | ||
| I | Χιτζάζ | V↓ | |||



