- Έκφραση
- Ηχογράφηση
-
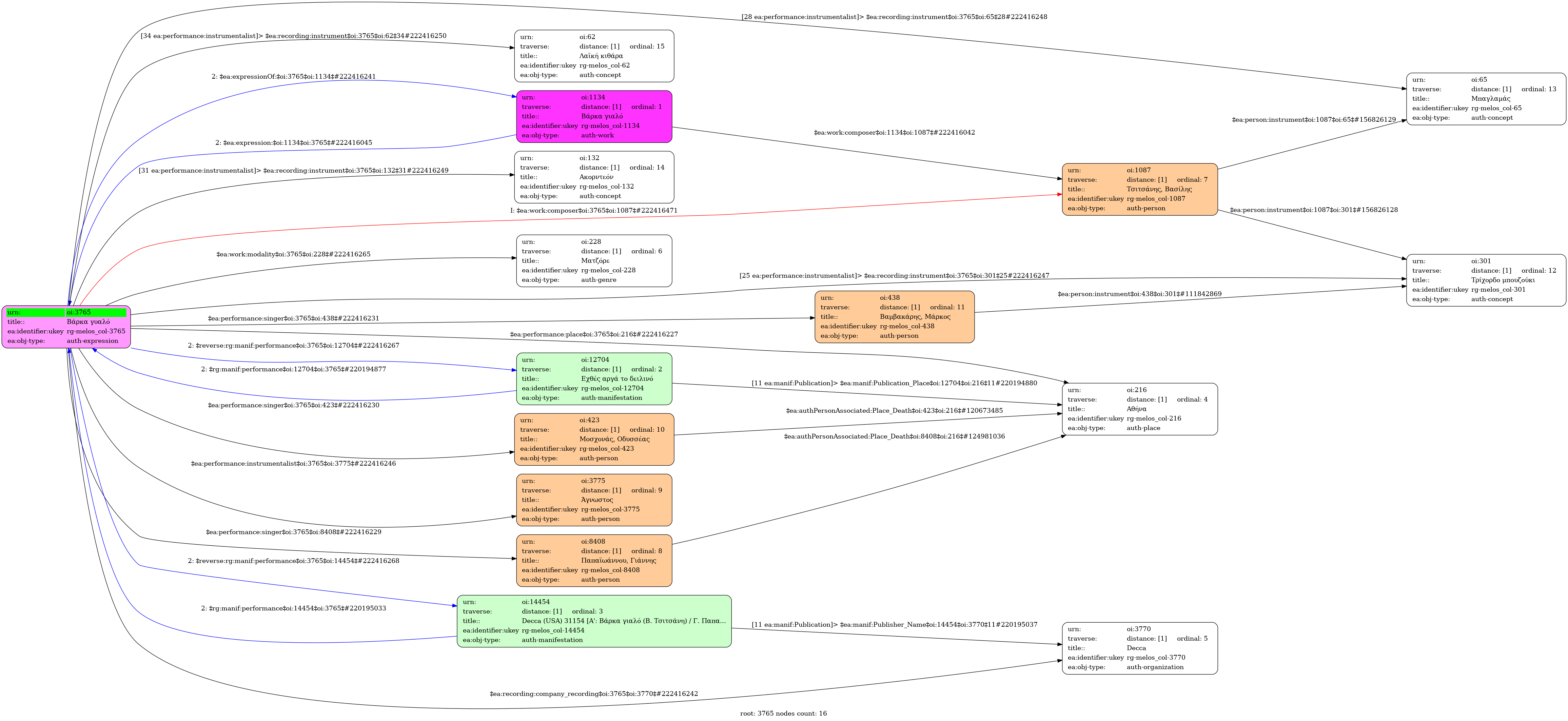
- Várka yialó
- Ελληνική
-
- Studio
- 29 Αυγούστου 1946
- Παπαϊωάννου, Γιάννης (1913-1972) [1η φωνή] | Μοσχονάς, Οδυσσέας (1912-1995) [2η φωνή] | Βαμβακάρης, Μάρκος (1905-1972) [3η φωνή]
- Άγνωστος [Τρίχορδο μπουζούκι] | Άγνωστος [Μπαγλαμάς] | Άγνωστος [Ακορντεόν] | Άγνωστος [Λαϊκή κιθάρα]
-
- Σολ μείζονα
- Ματζόρε
-
- Όχι
-
- GO 3647
-
- 3' 16''
-
-
Έμαθα κυρά πως έχεις βάρκα γιαλό.
έμαθα κυρά πως έχεις ψαροπούλα και ψαρεύεις
ζουμτριαλαριλαρό βάρκα γιαλό
Θα’ ρθω να σου τη γυρέψω βάρκα γιαλό
θα’ ρθω να σου τη γυρέψω και θα πάω να ψαρέψω
ζουμτριαλαριλαρό βάρκα γιαλό
Ρίχνω το γυαλί στον πάτο βάρκα γιαλό
ρίχνω το γυαλί στον πάτο βρίσκω τη δασκάλα κάτω
ζουμτριαλαριλαρό βάρκα γιαλό
Έχω βάρκα για σιργιάνι βάρκα γιαλό
έχω βάρκα για σιργιάνι που για ψάρεμα δεν κάνει
ζουμτριαλαριλαρό βάρκα γιαλόΈμαθα κυρά πως έχεις ψαροπούλα και ψαρεύεις
ζουμτριαλαριλαρό βάρκα γιαλό
-
-
- 2/4
- Quarter note ~ 86
- Χασάπικος
- Πολίτικος (κυκλικής διάταξης)
-
- Πανεπιστήμιο Ιωαννίνων

