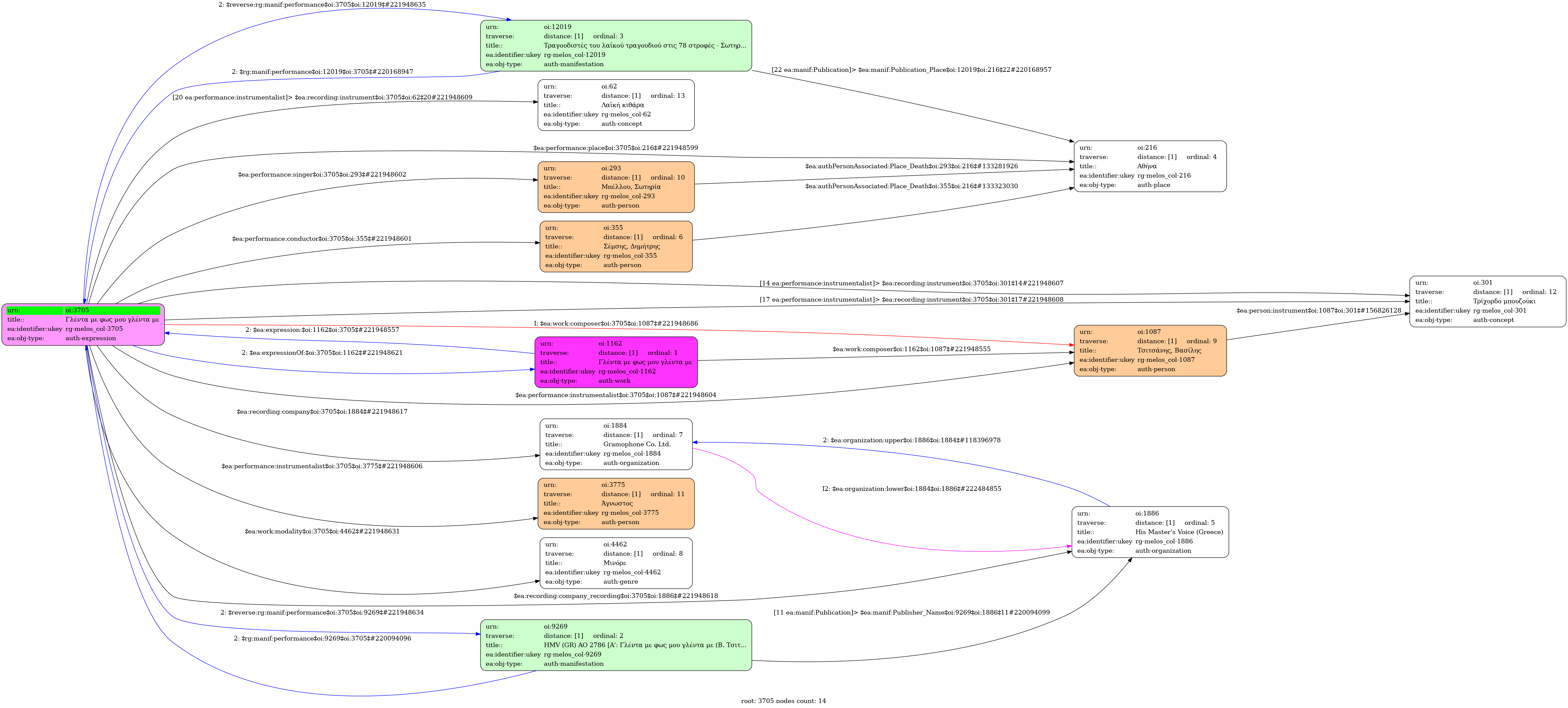
- Έκφραση
- Ηχογράφηση
-
- Glénta me phos mou glénta me
- Ελληνική
-
- Studio
- 9 Φεβρουαρίου 1948
- Μπέλλου, Σωτηρία (1921-1997)
- Τσιτσάνης, Βασίλης (1915-1984) [Τρίχορδο μπουζούκι] | Άγνωστος [Τρίχορδο μπουζούκι] | Άγνωστος [Λαϊκή κιθάρα]
-
- Σολ ελάσσονα
- Μινόρε
-
- Όχι
-
- OGA 1317-1
-
- 3' 13''
-
-
Απόψε που χωρίζουµε και όλα τελειώνουν
γλέντα µε φως µου γλέντα µε, µε τα φιλιά σου κέντα µε
∆ως µου να πιω γλυκό κρασί στην αγκαλιά σου µέσα
κέρνα µε φως µου κέρνα µε και στον οντά σου πέρνα µε
Ποιος ξέρει πότε τώρα πια αν θα ξαναειδωθούµε
σφίξε µε φως µου σφίξε µε και στα φιλιά σου πνίξε µε
-
-
- 9/8
- Eighth note ~ 79
- Ζεϊμπέκικος
-
- Πανεπιστήμιο Ιωαννίνων

