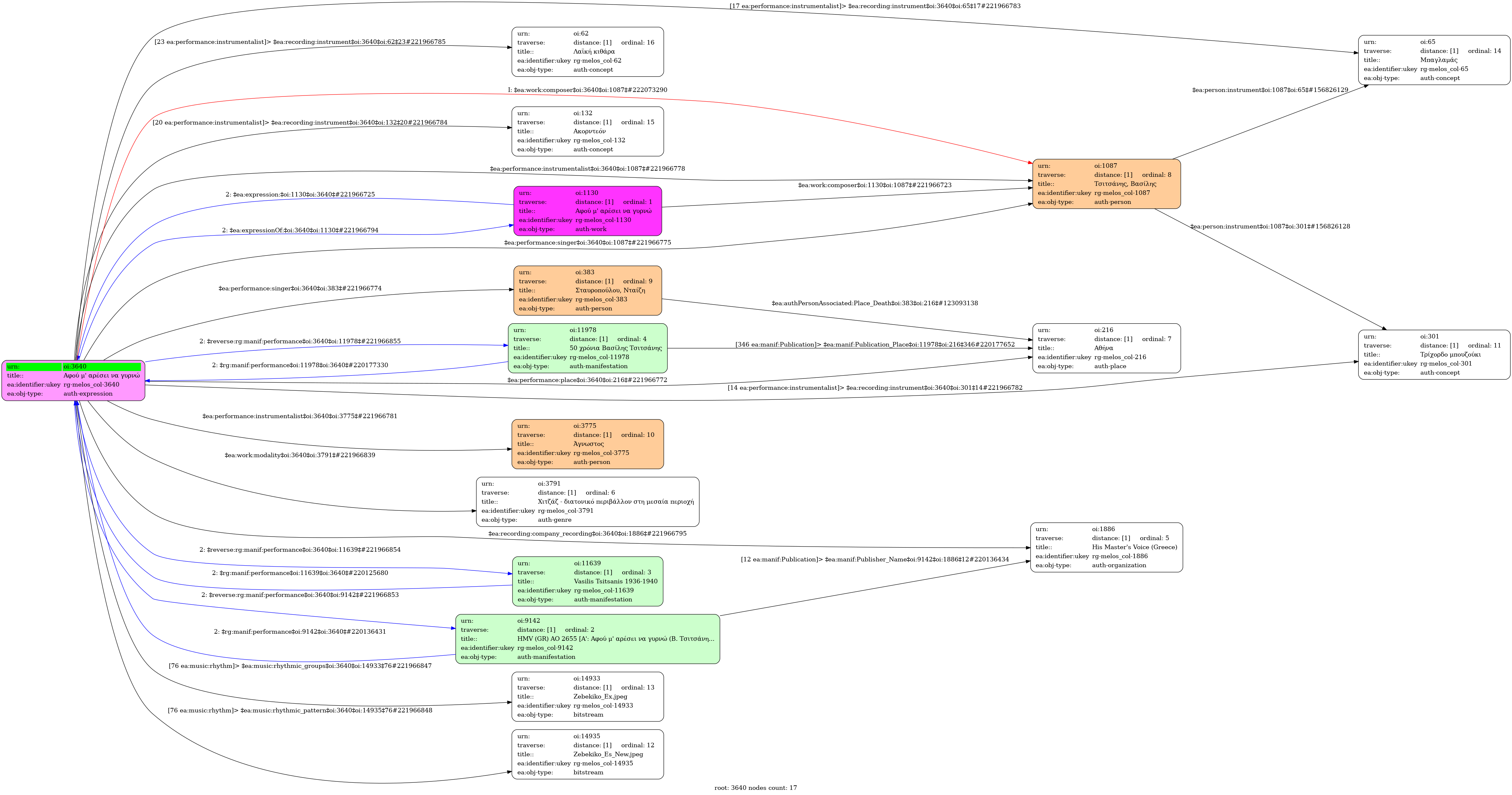
- Έκφραση
- Ηχογράφηση
-
- Afou m' aresei na girno
- Ελληνική
-
- Studio
- 10 Ιουνίου 1940
- Σταυροπούλου, Νταίζη (1915?-1994) [1η φωνή] | Τσιτσάνης, Βασίλης (1915-1984) [2η φωνή]
- Τσιτσάνης, Βασίλης (1915-1984) [Τρίχορδο μπουζούκι] | Άγνωστος [Μπαγλαμάς] | Άγνωστος [Ακορντεόν] | Άγνωστος [Λαϊκή κιθάρα]
-
- Σολ μείζονα
- Χιτζάζ - διατονικό περιβάλλον στη μεσαία περιοχή
-
- Όχι
-
- OGA 1053
-
- 3' 16''
-
-
Αφού μ’ αρέσει να γυρνώ τον κόσμο τι τον μέλλει
τα λόγια του τα αψηφώ κι ας λέει ό,τι θέλειΕγώ μποέμικα θα ζω, κανέναν δεν πειράζω
δικιά μου είναι η ζωή και δεν τη λογαριάζω
Σ’ αυτή την ψεύτικη ζωή που μια φορά τη ζούμε
δεν έχουμ’ άλλο πιο καλό παρά να τη γλεντούμε
-
-
- Πανεπιστήμιο Ιωαννίνων
| Φόρμα | Βαθμίδα | Δομική μονάδα | Μη στατικές βαθμίδες | Διατονική συμπεριφορά | Παρατηρήσεις |
|---|---|---|---|---|---|
| Εισαγωγή | V | Κιουρντί | VI↑ | VI | |
| I | Χιτζάζ | προαγωγέας σε διάστημα τόνου από τη Βάση | |||
| Θέμα A | IV | Μινόρε | κατάληξη στην VIII (κορυφή του 5χόρδου Μινόρε) | ||
| VIII | Χιτζάζ | 3x χιτζάζ στην VIII | |||
| I | Χιτζάζ | VI | Καθοδική κλίμακα χιτζάζ (η VI βαθμίδα σε απόσταση ημιτονίου από την V) | ||



