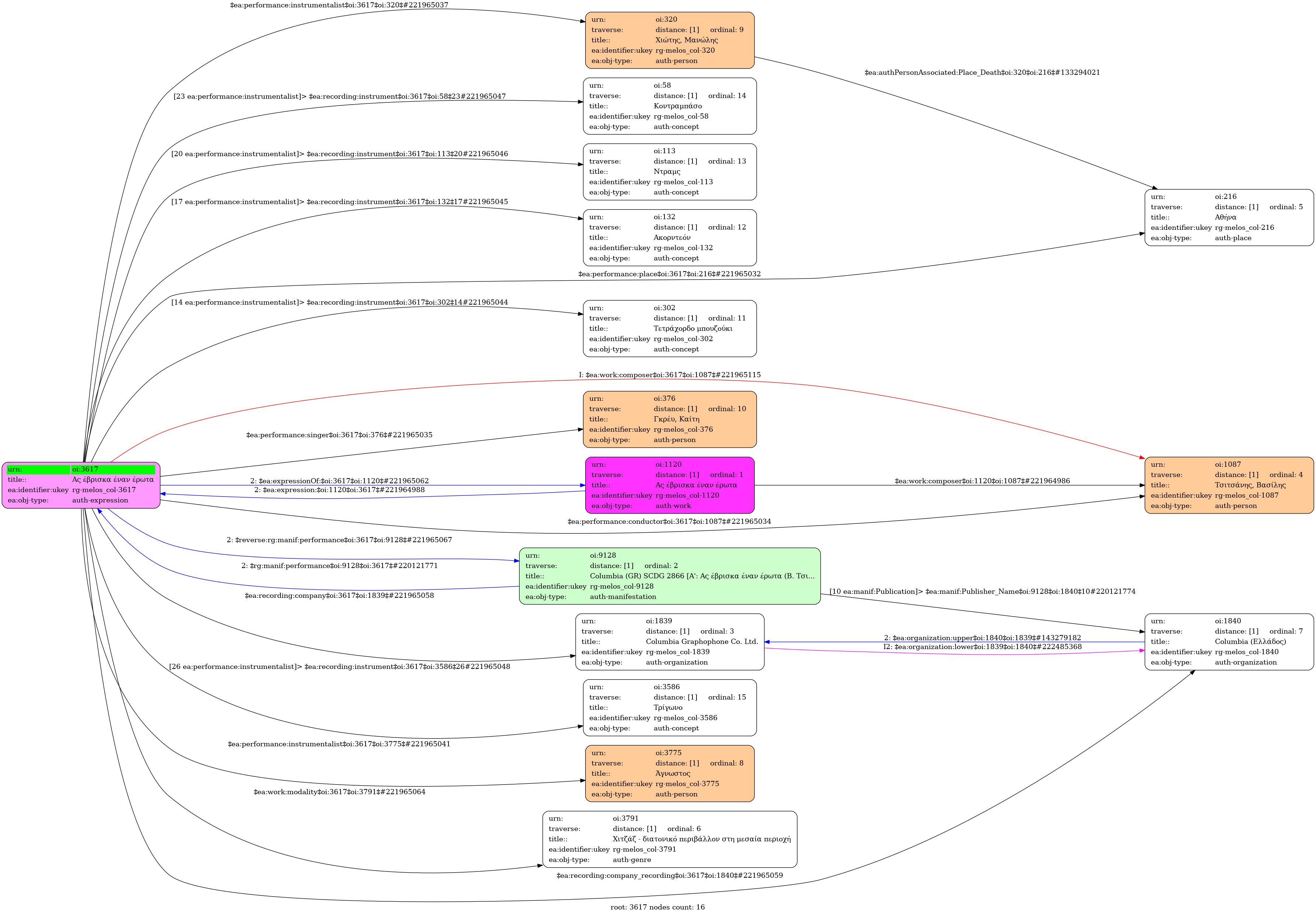
- Έκφραση
- Ηχογράφηση
-
- As evriska enan erota
- Ελληνική
-
- Studio
- 1961
- Γκρέυ, Καίτη (1924-2025)
- Χιώτης, Μανώλης (1921-1970) [Τετράχορδο μπουζούκι] | Άγνωστος [Ακορντεόν] | Άγνωστος [Ντραμς] | Άγνωστος [Κοντραμπάσο] | Άγνωστος [Τρίγωνο] | Άγνωστος | Άγνωστος
-
- Σι μείζονα
- Χιτζάζ - διατονικό περιβάλλον στη μεσαία περιοχή
-
- Όχι
-
- 7XCG 859
-
- 3' 18''
-
-
Ας ήταν να ‘χα έναν έρωτα μεγάλο
δεν θα ‘θελα μες στη ζωή μου τίποτ’ άλλο
και ας μην είχα ούτε φράγκο και δεκάρα τσακιστή
ούτε κούρσες να γυρίζω εδώ και ‘κει
Ας έβρισκα έναν έρωτα να με καταλαβαίνει
την πονεμένη μου καρδιά να κάνει ευτυχισμένη
Θέλω έναν έρωτα που να με ξεκουράζει
κι από τα μάτια μου το δάκρυ να μην στάζει
θέλω να βρω μιαν αγάπη να μπορώ να βασιστώ
κι απ’ τον κόσμο να γλυτώσω τον κακό
Ας έβρισκα έναν έρωτα να με καταλαβαίνει,
την πονεμένη μου καρδιά να κάνει ευτυχισμένη
-
-
- Πανεπιστήμιο Ιωαννίνων

