- Έκφραση
- Ηχογράφηση
-
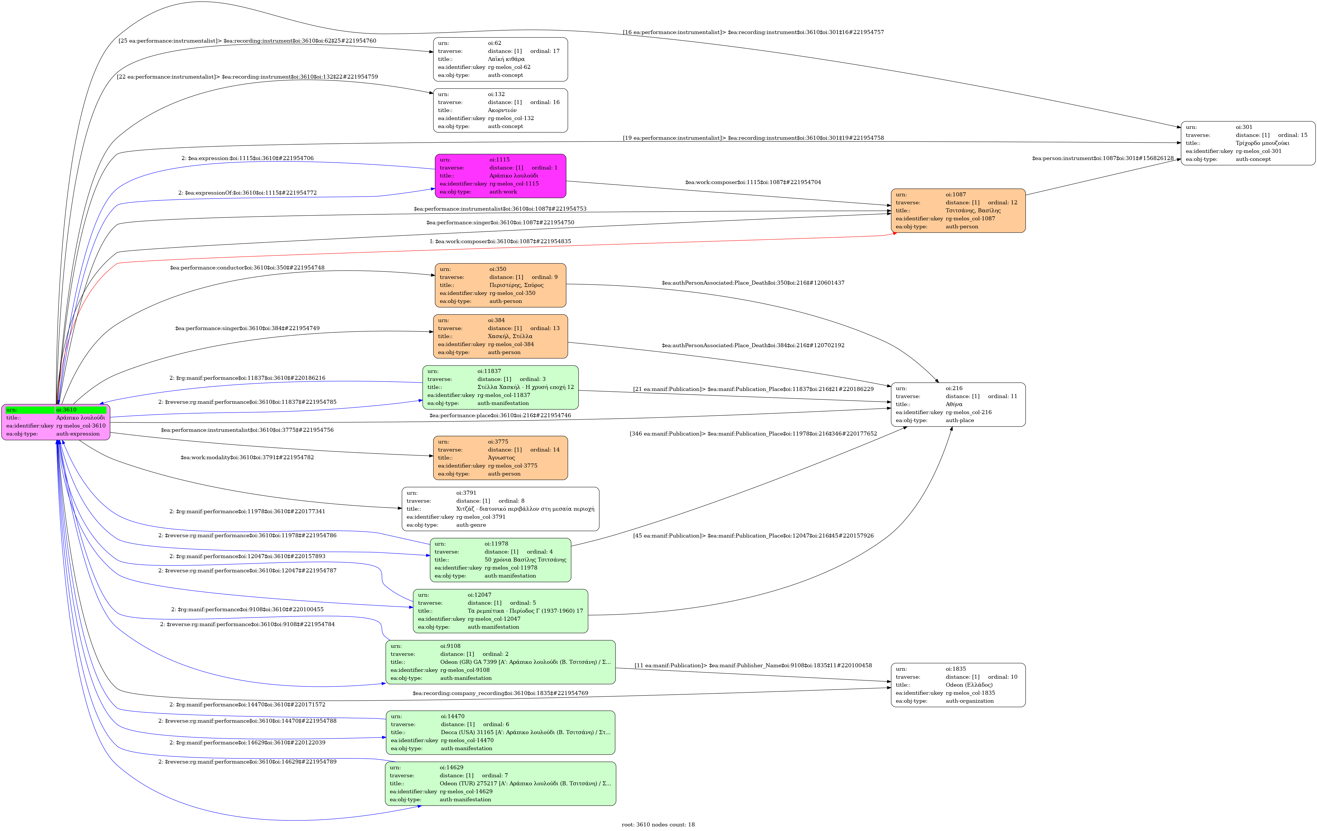
- Arapiko louloudi
- Ελληνική
-
- Studio
- 18 Οκτωβρίου 1947
- Χασκήλ, Στέλλα (1918-1954) [1η φωνή] | Τσιτσάνης, Βασίλης (1915-1984) [2η φωνή]
- Τσιτσάνης, Βασίλης (1915-1984) [Τρίχορδο μπουζούκι] | Άγνωστος [Τρίχορδο μπουζούκι] | Άγνωστος [Ακορντεόν] | Άγνωστος [Λαϊκή κιθάρα]
-
- Σολ μείζονα
- Χιτζάζ - διατονικό περιβάλλον στη μεσαία περιοχή
-
- Όχι
-
- GO 3812
-
- 3' 22''
-
-
Απόψε σε θυμήθηκα ξανάη καρδιά μου δε σε ξεχνάει
αράπικο λουλούδι μαγικόκι όνειρό μου μεθυστικόμεθυστικόΠώς μπορείς εσύ να λησμονήσεις
μια πεντάμορφη που θ’ αγαπήσεις
κι όσα έζησες μ’ αυτήν να σβήσεις
να την αρνηθείς
Θα σε δέρνει ο πόνος σαν το κύμα
θα σε κυνηγάει σκληρά το κρίμα
και με τη σειρά σου θα ‘σαι θύμα
θα το πληρωθείς
-
-
- 4/4
- Quarter note ~ 113
- Mπολερό
-
-
- Odeon (GR) GA 7399 [Α': Αράπικο λουλούδι (Β. Τσιτσάνη) / Στ. Χασκήλ, Β. Τσιτσάνης] - [Β': Τρέξε μάγκα να ρωτήσεις (Ντερμπεντέρισσα) (Β. Τσιτσάνη) / Στ. Χασκήλ, Μ. Βαμβακάρης, Β. Τσιτσάνης
- Στέλλα Χασκήλ - Η χρυσή εποχή 12
- 50 χρόνια Βασίλης Τσιτσάνης
- Τα ρεμπέτικα - Περίοδος Γ (1937-1960) 17
- Decca (USA) 31165 [Α': Αράπικο λουλούδι (Β. Τσιτσάνη) / Στ. Χασκήλ, Β. Τσιτσάνης] - [Β': Λεϊλά (Τ. Μαράκη) / Γκρεγκόρ]
- Odeon (TUR) 275217 [Α': Αράπικο λουλούδι (Β. Τσιτσάνη) / Στ. Χασκήλ, Β. Τσιτσάνης] - [Β': Τρέξε μάγκα να ρωτήσεις (Ντερμπεντέρισσα) (Β. Τσιτσάνη) / Στ. Χασκήλ, Μ. Βαμβακάρης, Β. Τσιτσάνης
- Πανεπιστήμιο Ιωαννίνων

