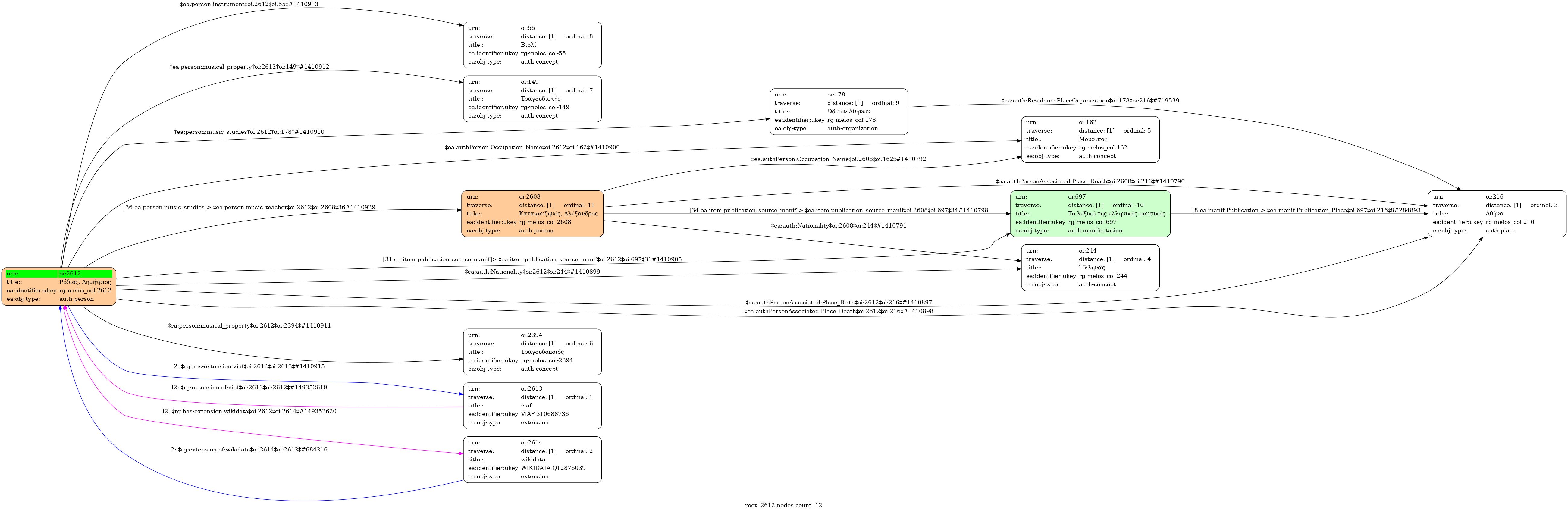
- Πρόσωπο
- Άνδρας
- 1862
- Αθήνα
- 1957
- Αθήνα
- Έλληνας
- Μουσικός
-
- Ωδείον Αθηνών - Τύπος σπουδών: Τυπικές - Διδάσκων: Κατακουζηνός, Αλέξανδρος (1824-1892)
- Τραγουδοποιός | Τραγουδιστής
-
- A216029 ⟶ Ρόδιος, Δημήτριος
-
- Q12876039 ⟶ Dimitrios Rodios
-
- a2099942 ⟶ Δημήτρης Ρόδιος
-
- 310688736 ⟶ Rodios, Dēmētrios
- Το λεξικό της ελληνικής μουσικής : από τον Ορφέα έως σήμερα - Αθήνα: Εκδόσεις Γιαλλελής, 1998 , σελ.267-268 [τ.5]
- central
Wikipedia Import
- Δημήτριος Ρόδιος (Ελληνική) | Dimitrios Rodios (Αγγλική)
- Έλληνας δικηγόρος, συγγραφέας και τραγουδοποιός (Ελληνική)
- Δημήτριος Ρόδιος
- 01-01-1862
- 01-01-1957


