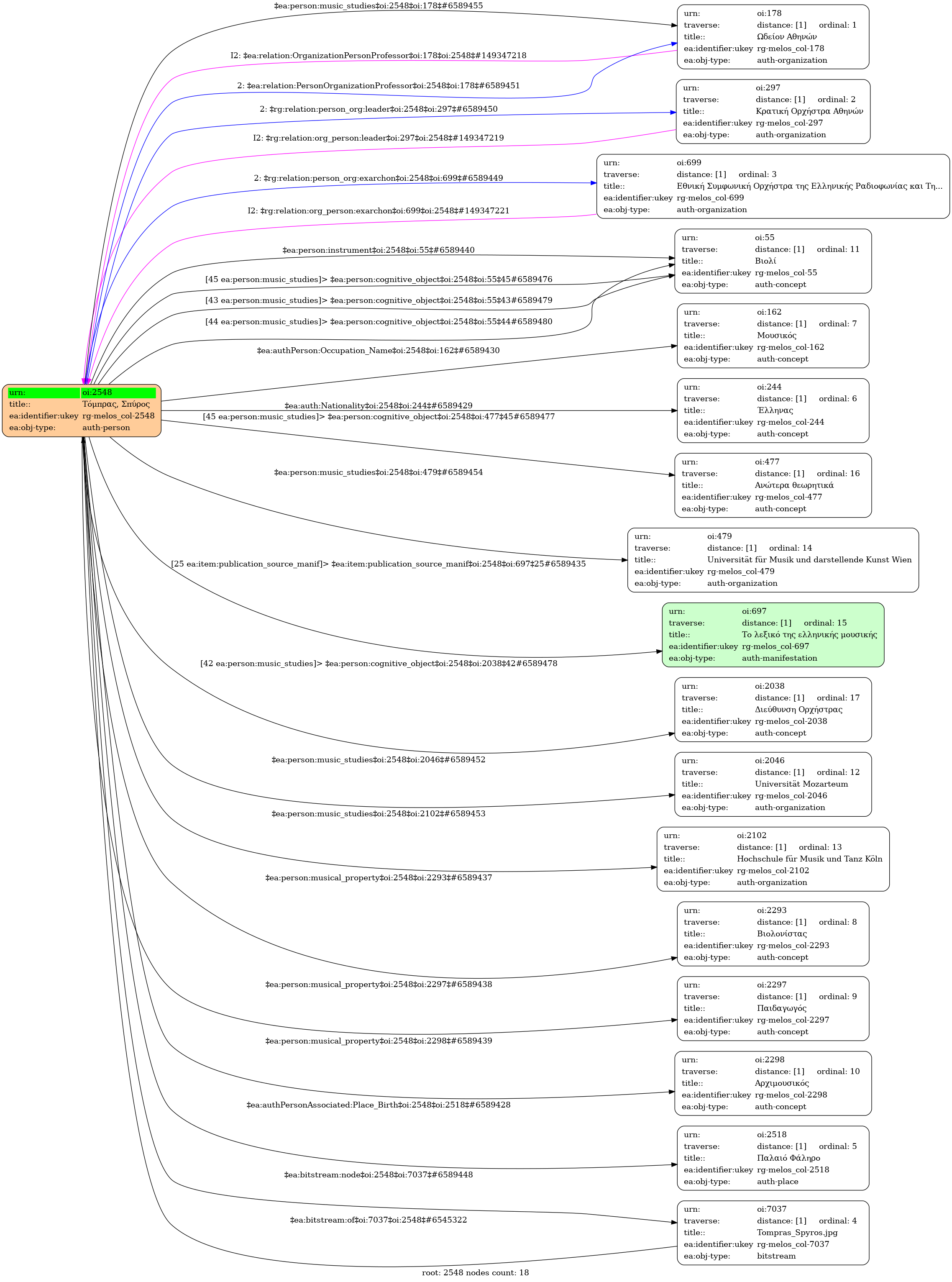
- Πρόσωπο
- Άνδρας
- 1928
- Παλαιό Φάληρο
- 2011
- Έλληνας
- Μουσικός
-
- Universität Mozarteum - Τύπος σπουδών: Τυπικές - Τίτλος σπουδών: Σεμινάρια - Master classes - Γνωστικό αντικείμενο: Διεύθυνση Ορχήστρας
- Hochschule für Musik und Tanz Köln - Τύπος σπουδών: Τυπικές - Γνωστικό αντικείμενο: Βιολί
- Universität für Musik und darstellende Kunst Wien - Τύπος σπουδών: Τυπικές - Γνωστικό αντικείμενο: Βιολί
- Ωδείον Αθηνών (1949) [1959, Πτυχία Αντίστιξης και Φούγκας] - Τύπος σπουδών: Τυπικές - Τίτλος σπουδών: Δίπλωμα επιπέδου ανωτέρας σχολής - Γνωστικό αντικείμενο: Βιολί, Ανώτερα θεωρητικά
- Βιολονίστας | Παιδαγωγός | Αρχιμουσικός
-
- 1952, Α΄ βραβείο στον Πανελλήνιο Μουσικό Διαγωνισμό Θεσσαλονίκης
- Εθνική Συμφωνική Ορχήστρα της Ελληνικής Ραδιοφωνίας και Τηλεόρασης
- Ωδείον Αθηνών
- Κρατική Ορχήστρα Αθηνών
- ΜΜΒ "Λίλιαν Βουδούρη" | ELIA | Το Βήμα
-
- A51333 ⟶ Τόμπρας, Σπύρος
-
- a1984377 ⟶ Σπύρος Τόμπρας
- Το λεξικό της ελληνικής μουσικής : από τον Ορφέα έως σήμερα - Αθήνα: Εκδόσεις Γιαλλελής, 1998 , σελ.101-102 [τ.6]
- central



