- Πρόσωπο
- Άνδρας
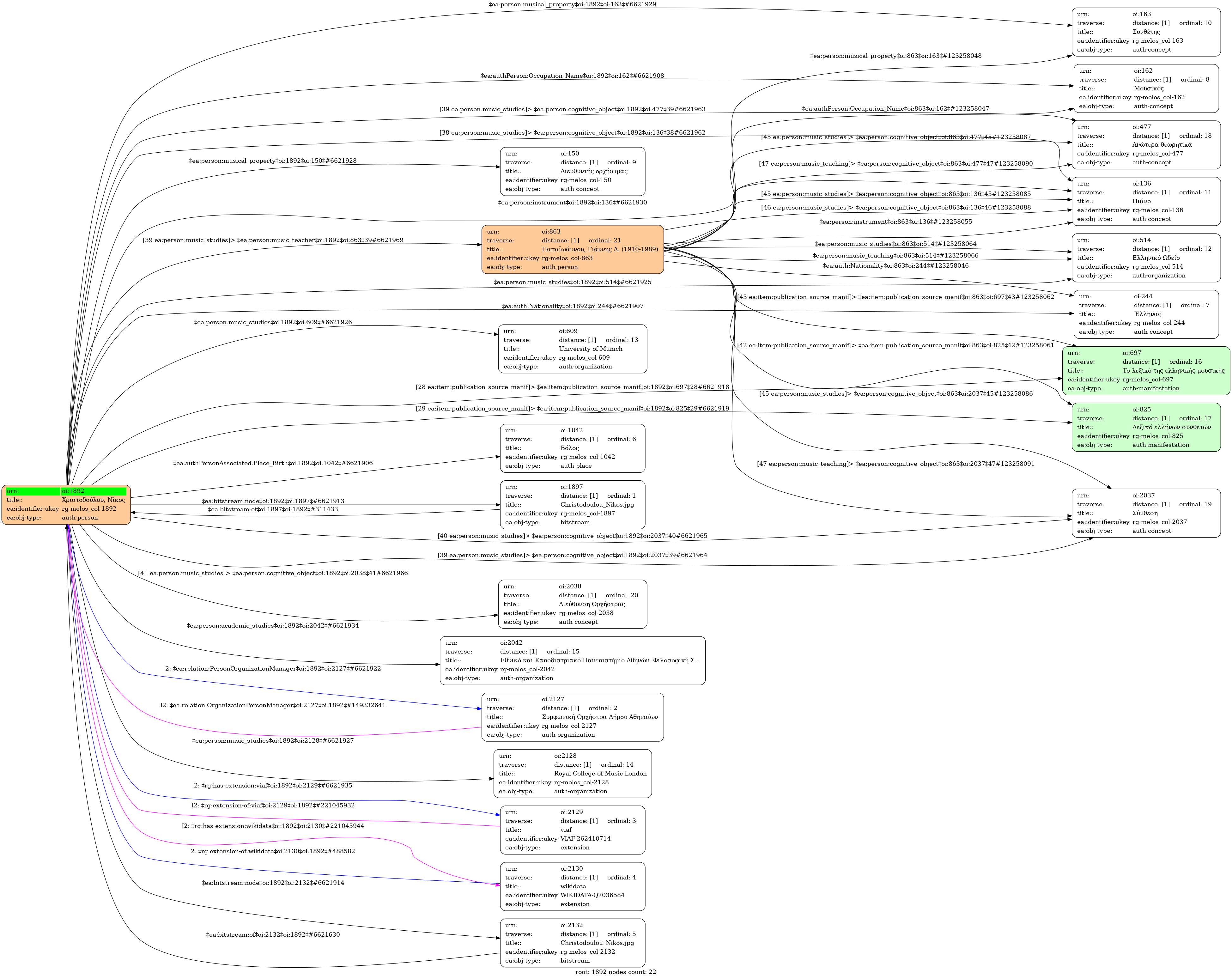
- 1959
- Bόλος
- Έλληνας
- Μουσικός
-
- Ελληνικό Ωδείο (1968-1982) [Διδάσκων: Γεώργιος Πλάτων (πιάνο)] - Τύπος σπουδών: Τυπικές - Τίτλος σπουδών: Δίπλωμα επιπέδου ανωτέρας σχολής - Γνωστικό αντικείμενο: Πιάνο
- Ελληνικό Ωδείο (1973-1978) - Τύπος σπουδών: Τυπικές - Διδάσκων: Παπαϊωάννου, Γιάννης Α. (1910-1989) - Γνωστικό αντικείμενο: Ανώτερα θεωρητικά, Σύνθεση
- University of Munich (1985-1986) - Τύπος σπουδών: Τυπικές - Τίτλος σπουδών: Μεταπτυχιακό - Γνωστικό αντικείμενο: Σύνθεση
- Royal College of Music London (1987-1989) - Τύπος σπουδών: Τυπικές - Τίτλος σπουδών: Μεταπτυχιακό - Γνωστικό αντικείμενο: Διεύθυνση Ορχήστρας
- Διευθυντής ορχήστρας | Συνθέτης
-
- Πήρε το βραβείο Fullbright για καλλιτέχνες και προσκλήθηκε ως βοηθός διευθυντής ορχήστρας από τον σερ Τσαρλς Μακέρρας στη Μετροπόλιταν Όπερα της Νέας Υόρκης
- Εθνικό και Καποδιστριακό Πανεπιστήμιο Αθηνών. Φιλοσοφική Σχολή [Τμήμα Ελληνικής Φιλολογίας] - Τίτλος σπουδών: Προπτυχιακό
- Συμφωνική Ορχήστρα Δήμου Αθηναίων
- Μέγαρο Μουσικής Θεσσαλονίκης
-
- Q7036584 ⟶ Nikos Christodoulou
-
- 1246565 ⟶ Nikos Christodoulou
-
- a28daa2d-61bc-45c5-acbc-1c753854602b ⟶ Nikos Christodoulou
-
- 262410714 ( Personal ) ⟶ Christodoulou, Nikos
- Το λεξικό της ελληνικής μουσικής : από τον Ορφέα έως σήμερα - Αθήνα: Εκδόσεις Γιαλλελής, 1998 , σελ.609-610 [τ.6ος] Λεξικό ελλήνων συνθετών : βιογραφικό, εργογραφικό - A'. - Αθήνα: Μουσικός Οίκος Φίλιππος Νάκας, 1995 , σελ.443-445
- central
Wikipedia Import
- Νίκος Χριστοδούλου (Ελληνική) | Nikos Christodoulou (Αγγλική)
- Έλληνας συνθέτης (Ελληνική) | Greek musician (Αγγλική)
- Nikos Christodoulou
- 00-00-1959




