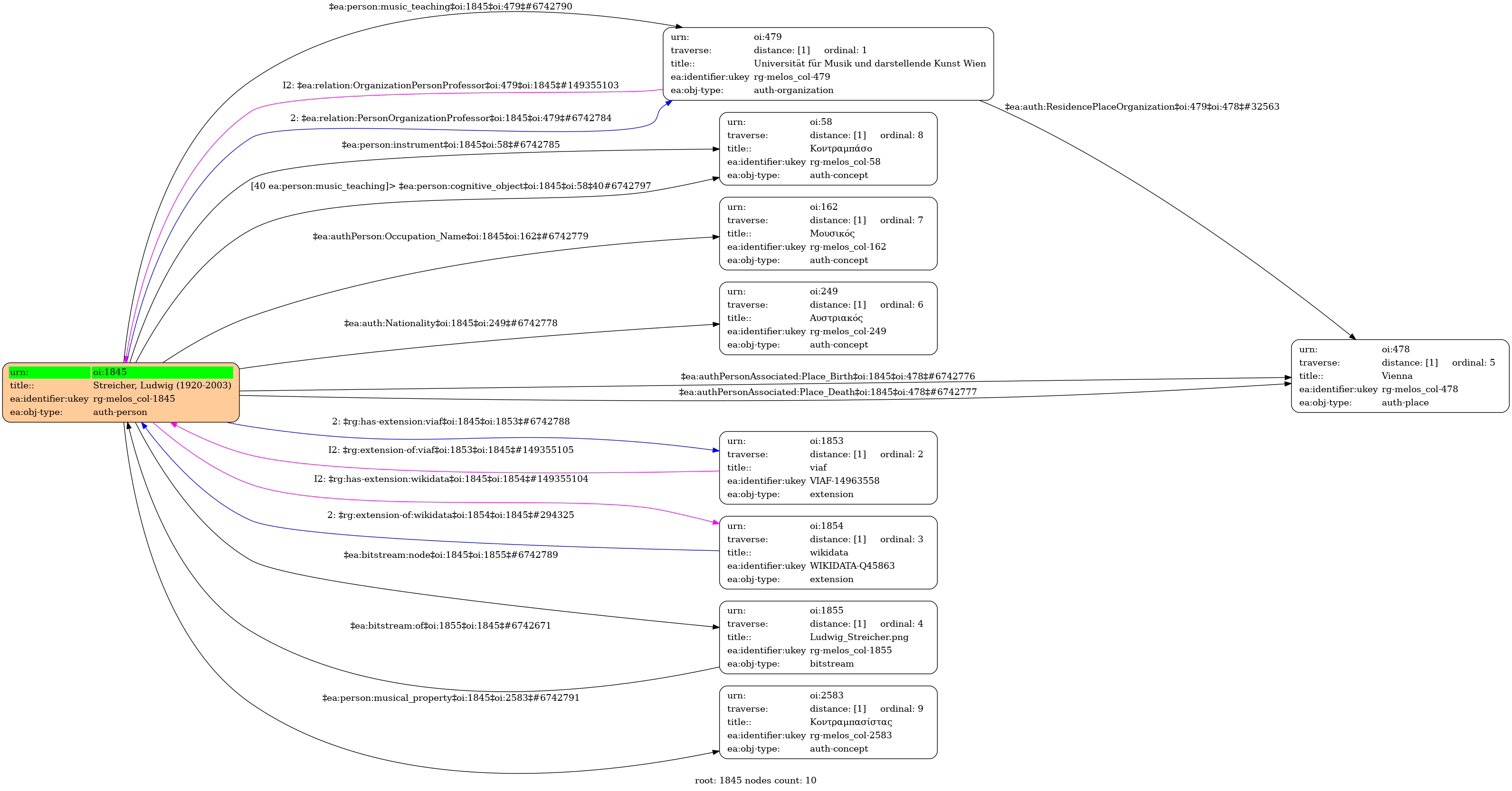
- Πρόσωπο
- Άνδρας
- 26 Ιουνίου 1920
- Vienna
- 11 Μαρτίου 2003
- Vienna
- Αυστριακός
- Μουσικός
- Κοντραμπασίστας
-
- Universität für Musik und darstellende Kunst Wien - Γνωστικό αντικείμενο: Κοντραμπάσο
- Universität für Musik und darstellende Kunst Wien
- Wikipedia
-
- Q45863 ⟶ Ludwig Streicher
-
- 2697209 ⟶ Ludwig Streicher
-
- ef0e4903-b369-4ba3-8986-ce8c1403fa17 ⟶ Ludwig Streicher
-
- 14963558 ( Personal ) ⟶ Streicher, Ludwig
- central
-
-
Κοντραμπασίστας από τη Βιέννη της Αυστρίας. Γνωστός σε πολλούς ως πρώην κύριο κοντραμπάσο της Φιλαρμονικής Ορχήστρας της Βιέννης και σολίστ, είναι επίσης γνωστός ως εκπαιδευτής και ως συγγραφέας ενός εγχειριδίου για το κοντραμπάσο.
-
Wikipedia Import
- Ludwig Streicher (Αγγλική)
- Austrian musician (1920-2003) (Αγγλική)
- Ludwig Streicher
- 26-06-1920
- 11-03-2003



