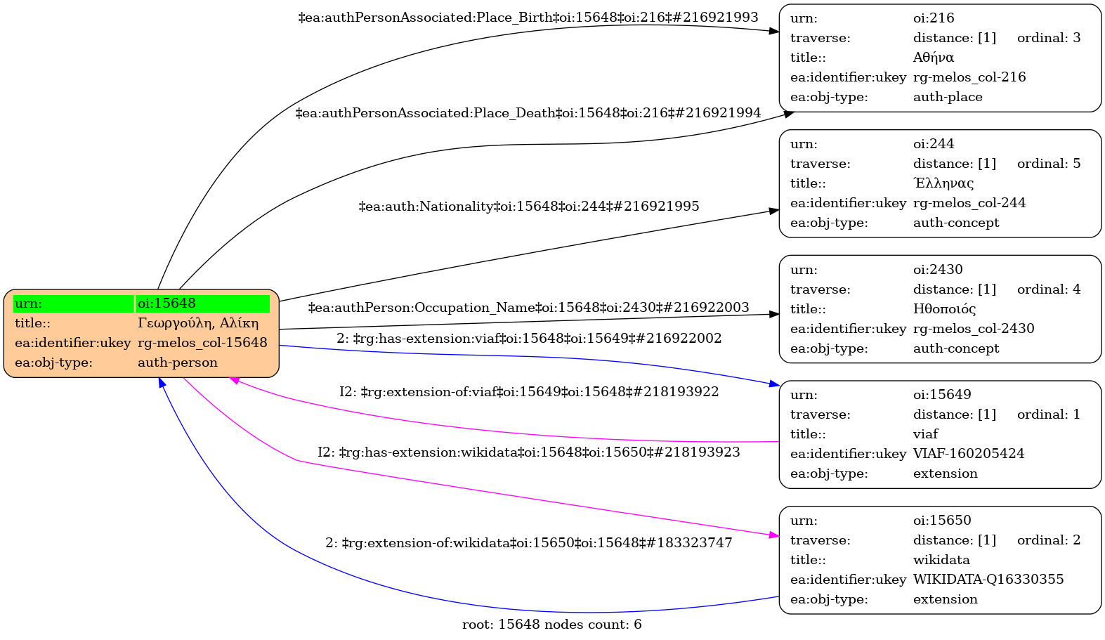
- Πρόσωπο
- Γυναίκα
- 1931
- Αθήνα
- 1995
- Αθήνα
- Ελληνίδα
- Ηθοποιός
-
- A101606 ⟶ Γεωργούλη, Αλίκη
-
- Q16330355 ⟶ Aliki Georgouli
-
- 160205424 ⟶ Geōrgoulē, Alikē
- Original: AltSol Company - Rules: RDA
- central
Wikipedia Import
- Αλίκη Γεωργούλη (Ελληνική) | Aliki Georgouli (Αγγλική)
- Ελληνίδα ηθοποιός (Ελληνική) | Greek actress (Αγγλική)
- Alikē Geōrgulē (Αγγλική)
- Αλίκη Γεωργούλη
- 22-12-1931
- 25-07-1995


