- Έκφραση
- Ηχογράφηση
- Ελληνική
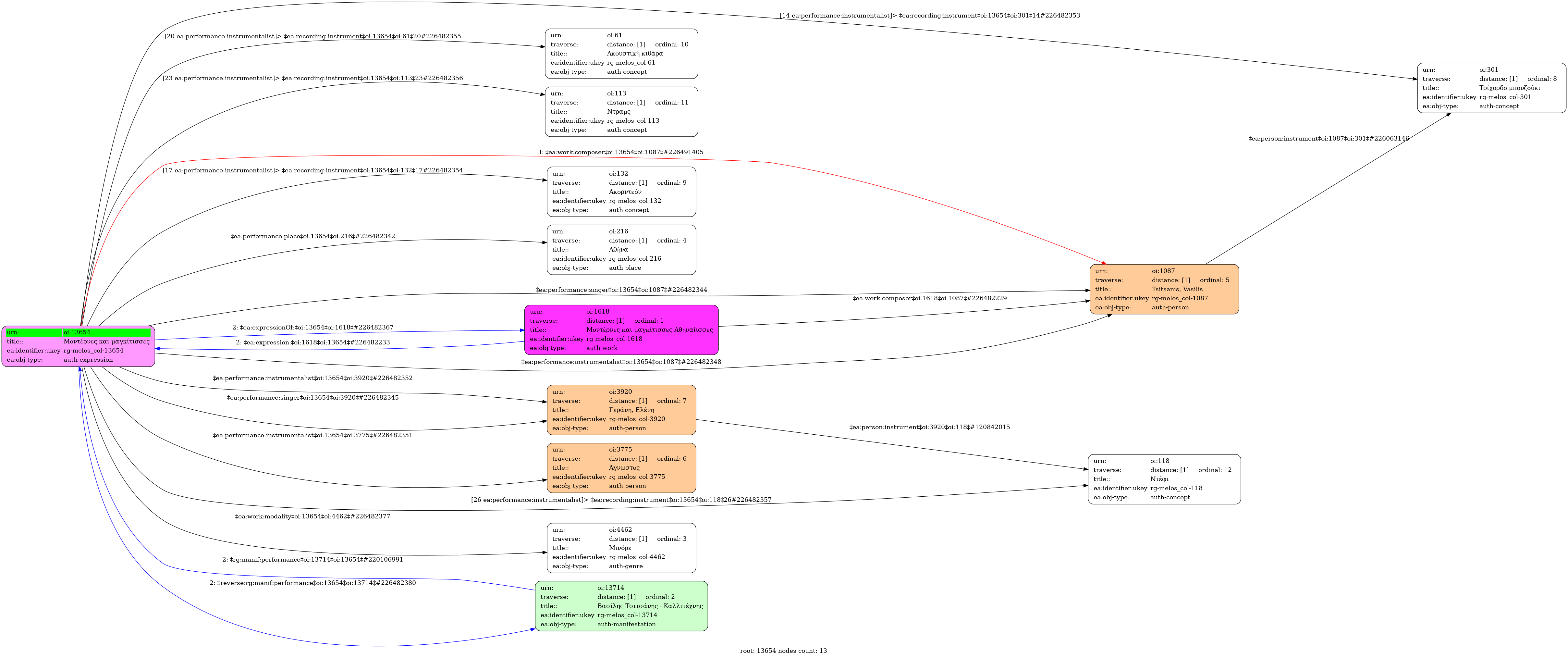
- Ζωντανή ηχογράφηση στη μπουάτ "Θεμέλιο" στην Πλάκα
-
- Live
- 1979 [Οκτώβριος]
- Τσιτσάνης, Βασίλης (1915-1984) [1η φωνή] | Γεράνη, Ελένη [2η φωνή]
- Τσιτσάνης, Βασίλης (1915-1984) [Τρίχορδο μπουζούκι] | Άγνωστος [Ακορντεόν] | Άγνωστος [Ακουστική κιθάρα] | Άγνωστος [Ντραμς] | Γεράνη, Ελένη [Ντέφι]
-
- Ρε ελάσσονα
- Μινόρε
-
- Όχι
-
- 3' 20''
-
-
Μοντέρνες και µαγκίτισσες,
οι πριγκιποαλήτισσες
οι Αθηναίισες τα βράδια τρέχουν
να βρουν ρεµπέτικη γωνιά
κι όλα τα δίνουν για µια γλυκιά πενιά
Κι αφού καθίσουν και τα πιουν
και στα µεράκια τους να µπουν
θα διατάξουνε ένα ζεµπεκάκι
να το χορέψουνε τρελά
που θα τροµάξει ακόµα κι η µαγκιά
Και µια ζωή ξενύχτηδες
του κόσµου οι καψούρηδες
τα πιο καλά παιδιά µες στην παρέα
κι αυτοί έχουν ντέρτια στην καρδιά
για µια γυναίκα που τους πήρε τα µυαλά
-
-
- 9/8
- Eighth note ~ 83
- Ζεϊμπέκικος
- Πανεπιστήμιο Ιωαννίνων

