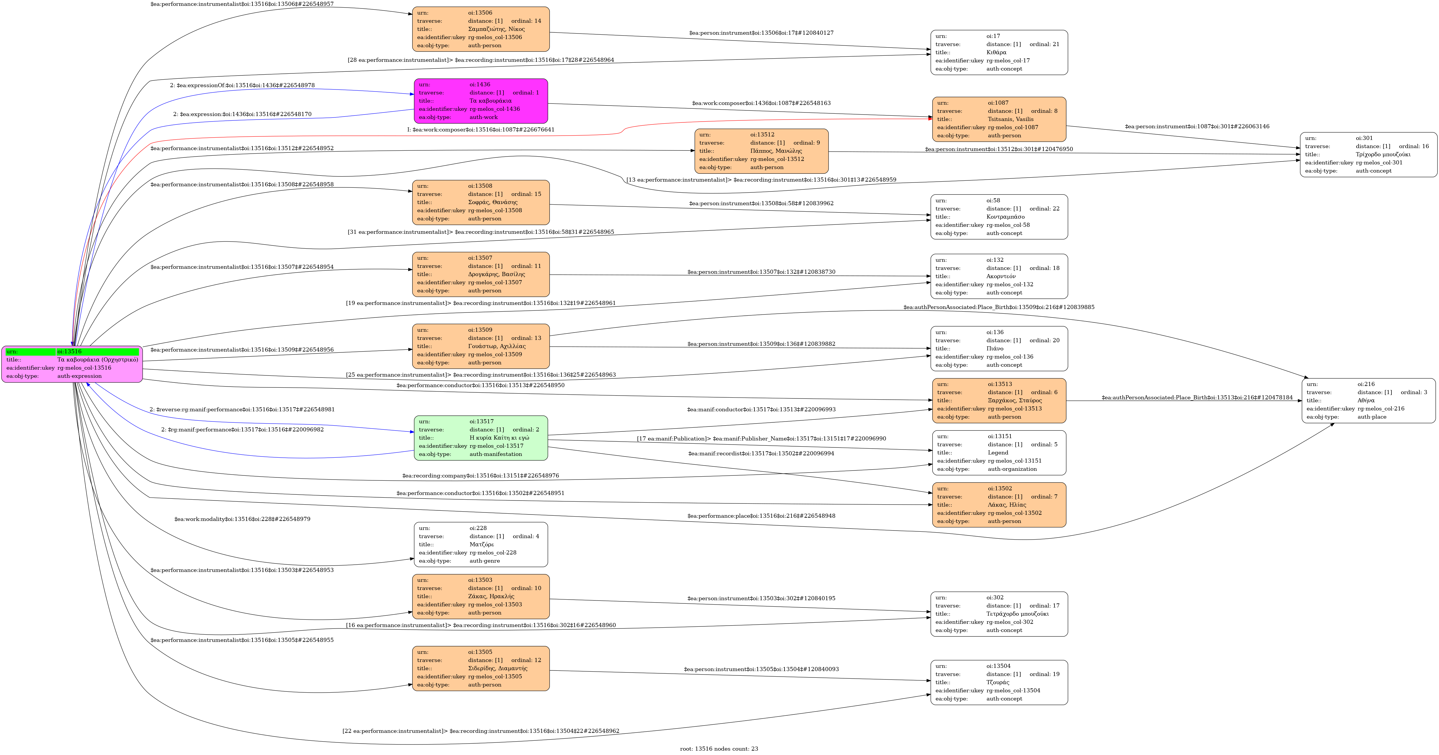
- Expression
- Recording
- Greek
-
- Studio
- 2005
- Pappos, Manolis [Three-string bouzouki] | Zakas, Iraklis [Four-string bouzouki] | Drongaris, Vasilis [Accordion] | Sideridis, Diamantis [Tzouras] | Wastor, Achilleas (1973-) [Piano] | Sampaziotis, Nikos [Guitar] | Sophras, Thanasis [Double bass]
-
- B♭ major
- Matzore (Mode)
-
- no
-
- 4' 20''
-
- University of Ioannina

