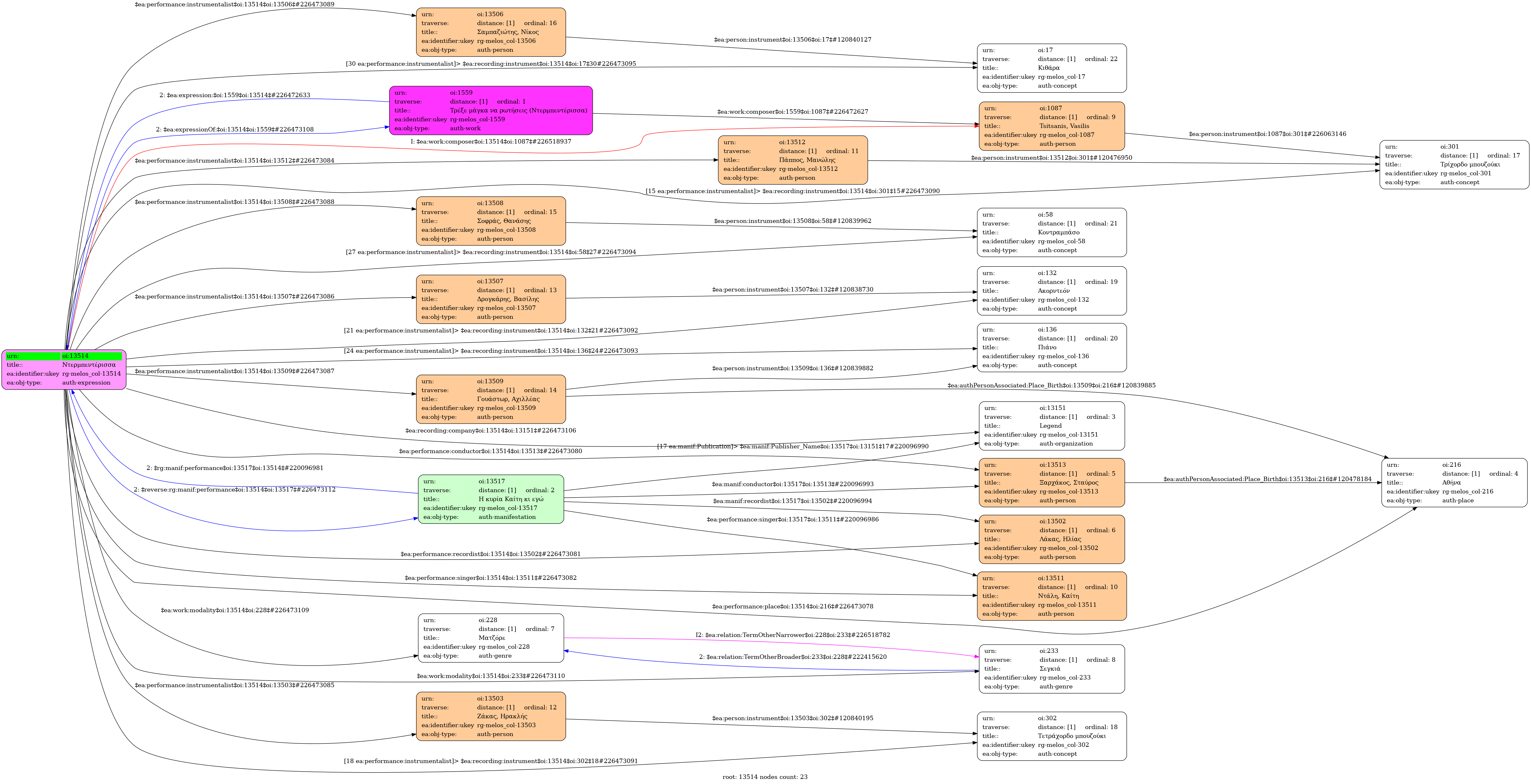
- Expression
- Recording
- Greek
-
- Studio
- 2005
- Dali, Kaiti
- Pappos, Manolis [Three-string bouzouki] | Zakas, Iraklis [Four-string bouzouki] | Drongaris, Vasilis [Accordion] | Wastor, Achilleas (1973-) [Piano] | Sophras, Thanasis [Double bass] | Sampaziotis, Nikos [Guitar]
-
- D major
- Matzore (Mode) | Segah
-
- no
-
- 4' 09''
-
- University of Ioannina

