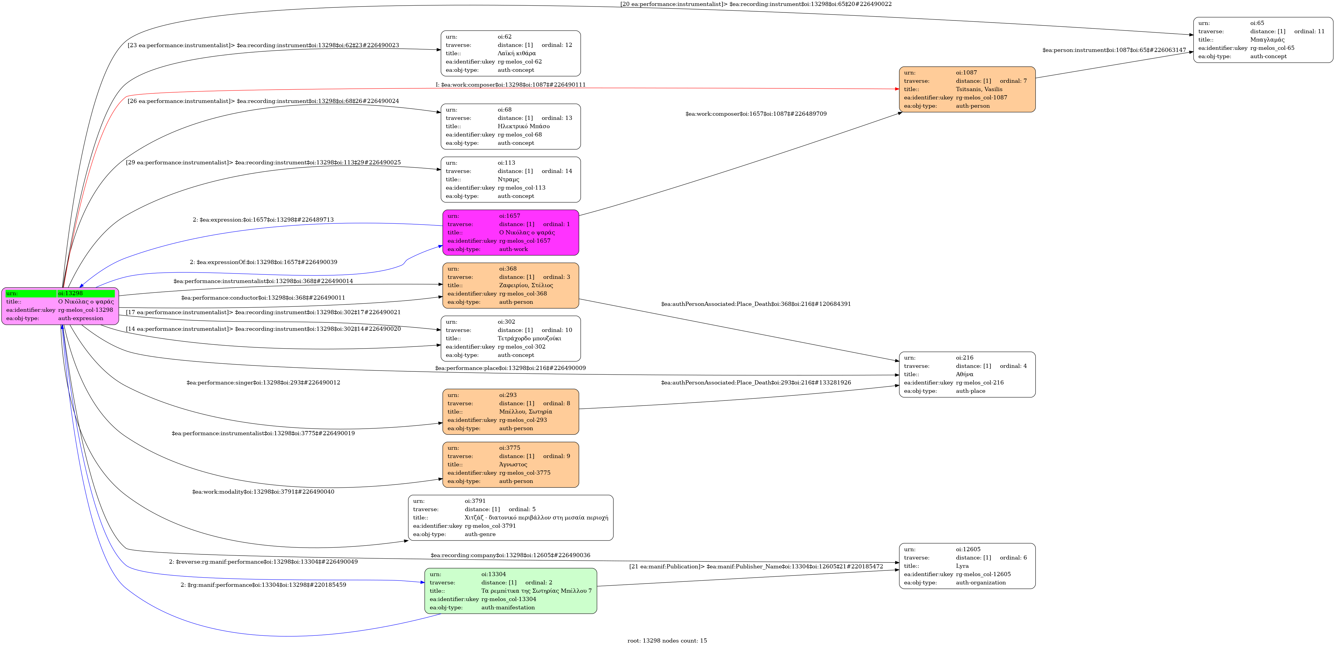
- Έκφραση
- Ηχογράφηση
- Ελληνική
-
- Studio
- 19 Απριλίου 1976
- Μπέλλου, Σωτηρία (1921-1997)
- Ζαφειρίου, Στέλιος (1937-2015) [Τετράχορδο μπουζούκι] | Άγνωστος [Τετράχορδο μπουζούκι] | Άγνωστος [Μπαγλαμάς] | Άγνωστος [Λαϊκή κιθάρα] | Άγνωστος [Ηλεκτρικό Μπάσο] | Άγνωστος [Ντραμς]
-
- Μι μείζονα
- Χιτζάζ - διατονικό περιβάλλον στη μεσαία περιοχή
-
- Όχι
-
- L 13395
-
- 3' 02''
-
-
Πρωί-πρωί γυρίσανε τα τρεχαντήρια όλα
µα ο Νικόλας ο ψαράς δεν φάνηκε ακόµα στη στεριά
Μπρος στ’ ακρογιάλι στέκεται µια µάνα µαυροφόρα
είναι αυτή π’ ανησυχεί η µάνα του Νικόλα του ψαρά
∆ιστάζει ποιος να της το πει να την πληροφορήσει
πως ο Νικόλας πνίγηκε και πια δε θα γυρίσει στη στερια
Πέρασαν µήνες, πέρασαν κι η µάνα του Νικόλα
µε την ελπίδα στην καρδιά τον περιµένει ακόµαστη στεριά
-
-
- 9/8
- Eighth note ~ 73
- Ζεϊμπέκικος
-
- Πανεπιστήμιο Ιωαννίνων

