- Έκφραση
- Ηχογράφηση
- Ελληνική
-
- Studio
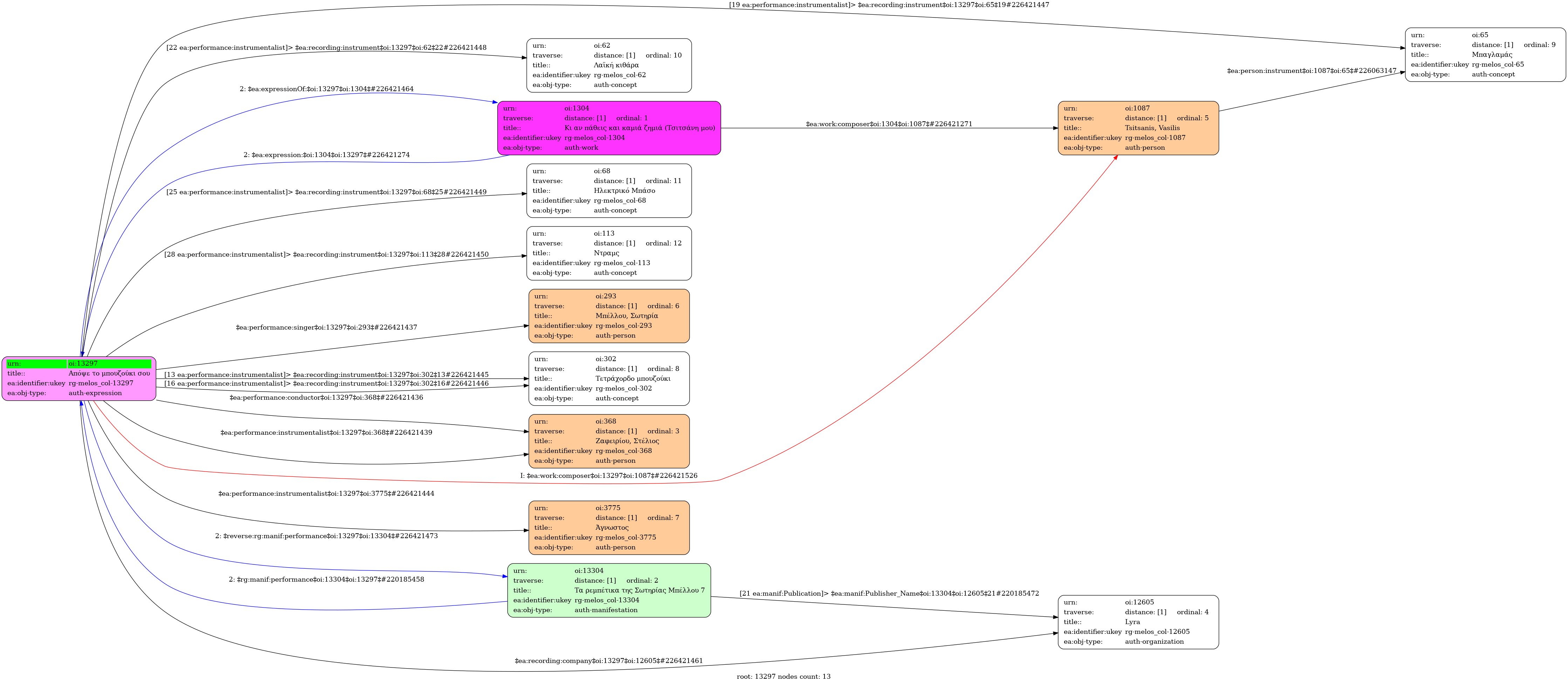
- 19 Απριλίου 1976
- Μπέλλου, Σωτηρία (1921-1997)
- Ζαφειρίου, Στέλιος (1937-2015) [Τετράχορδο μπουζούκι] | Άγνωστος [Τετράχορδο μπουζούκι] | Άγνωστος [Μπαγλαμάς] | Άγνωστος [Λαϊκή κιθάρα] | Άγνωστος [Ηλεκτρικό Μπάσο] | Άγνωστος [Ντραμς]
-
- Ντο μείζονα
-
- Όχι
-
- L 13393
-
- 3' 40''
-
-
Απόψε το µπουζούκι σου θα στο µαλαµατώσω
ρίξε την πιο γλυκιά πενιά κι αν πάθεις και καµιά ζηµιά Τσιτσάνη µου
εγώ θα την πληρώσω
Απ’ της γυναίκας το νταλκά να φύγω, να γλιτώσω
παίξε να βρω παρηγοριά κι αν κάνω και καµιά ζηµιά Τσιτσάνη µου
εγώ θα την πληρώσω
Απόψε µε τον πόνο µου καρδούλες θα µατώσω
για τη σκληρή της την καρδιά αν κάνω και καµιά ζηµιά Τσιτσάνη µου
εγώ θα την πληρώσω
-
-
- 9/8
- Eighth note ~ 70
- Ζεϊμπέκικος
-
- Πανεπιστήμιο Ιωαννίνων

