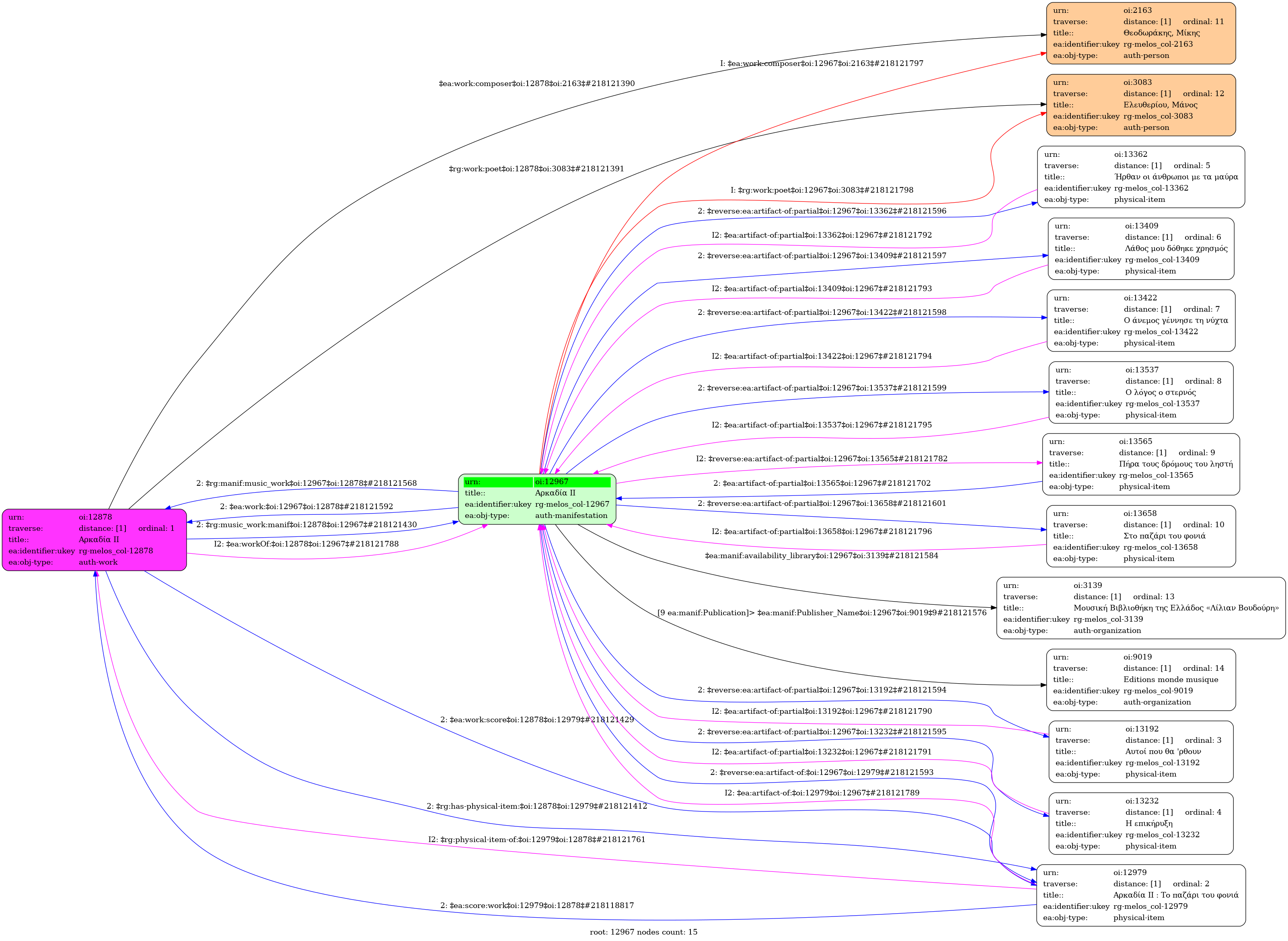
Αρκαδία II : Το παζάρι του φονιά - Editions monde musique / E.M.M. 54/294. - : Editions monde musique, 1969
-
-
- Τρία ποτάμια - Trois fleuves
- Λάθος μου δόθηκε χρησμός - L' oracle
- Η επικήρυξη - La mise à prix
- Στο παζάρι του φονιά - Le bazar du meurtrier
- Ήρθαν οι άνθρωποι με τα μαύρα - Les hommes en noir
- Ο άνεμος γέννησε τη νύχτα - Le vent et la nuit
- Ο λόγος ο στερνός - La dernière parole
- Πήρα τους δρόμους του ληστή - Je prix les routes du bandit
- Αυτοί που θ' άρθουν - Ceux qui viendront
Αρκαδία II : Το παζάρι του φονιά - Editions monde musique / E.M.M. 54/294. - : Editions monde musique, 1969 - Identifier: 12967
Internal display of the 12967 entity interconnections (Node labels correspond to identifiers)

Loading..