Μια ζωή Στέλιος Καζαντζίδης - Οι μεγάλες επιτυχίες
-
Ψηφιοποιημένη Φωτογραφία: Μια ζωή Στέλιος Καζαντζίδης - Οι μεγάλες επιτυχίες
(jpg) [front]
Μέγεθος: 163 kB
-
Ψηφιοποιημένη Φωτογραφία: Μια ζωή Στέλιος Καζαντζίδης - Οι μεγάλες επιτυχίες
(jpg) [inside]
Μέγεθος: 269 kB
-
Ψηφιοποιημένη Φωτογραφία: Μια ζωή Στέλιος Καζαντζίδης - Οι μεγάλες επιτυχίες
(jpg) [inside]
Μέγεθος: 248 kB
-
Ψηφιοποιημένη Φωτογραφία: Μια ζωή Στέλιος Καζαντζίδης - Οι μεγάλες επιτυχίες
(jpg) [inside]
Μέγεθος: 102 kB
-
Ψηφιοποιημένη Φωτογραφία: Μια ζωή Στέλιος Καζαντζίδης - Οι μεγάλες επιτυχίες
(jpg) [inside]
Μέγεθος: 133 kB
-
Ψηφιοποιημένη Φωτογραφία: Μια ζωή Στέλιος Καζαντζίδης - Οι μεγάλες επιτυχίες
(jpg) [inside]
Μέγεθος: 150 kB
-
Ψηφιοποιημένη Φωτογραφία: Μια ζωή Στέλιος Καζαντζίδης - Οι μεγάλες επιτυχίες
(jpg) [inside]
Μέγεθος: 145 kB
-
Ψηφιοποιημένη Φωτογραφία: Μια ζωή Στέλιος Καζαντζίδης - Οι μεγάλες επιτυχίες
(jpg) [inside]
Μέγεθος: 189 kB
-
Ψηφιοποιημένη Φωτογραφία: Μια ζωή Στέλιος Καζαντζίδης - Οι μεγάλες επιτυχίες
(jpg) [inside]
Μέγεθος: 181 kB
-
Ψηφιοποιημένη Φωτογραφία: Μια ζωή Στέλιος Καζαντζίδης - Οι μεγάλες επιτυχίες
(jpg) [inside]
Μέγεθος: 267 kB
-
Ψηφιοποιημένη Φωτογραφία: Μια ζωή Στέλιος Καζαντζίδης - Οι μεγάλες επιτυχίες
(jpg) [inside]
Μέγεθος: 210 kB
-
Ψηφιοποιημένη Φωτογραφία: Μια ζωή Στέλιος Καζαντζίδης - Οι μεγάλες επιτυχίες
(jpg) [inside]
Μέγεθος: 148 kB
-
Ψηφιοποιημένη Φωτογραφία: Μια ζωή Στέλιος Καζαντζίδης - Οι μεγάλες επιτυχίες
(jpg) [back]
Μέγεθος: 185 kB
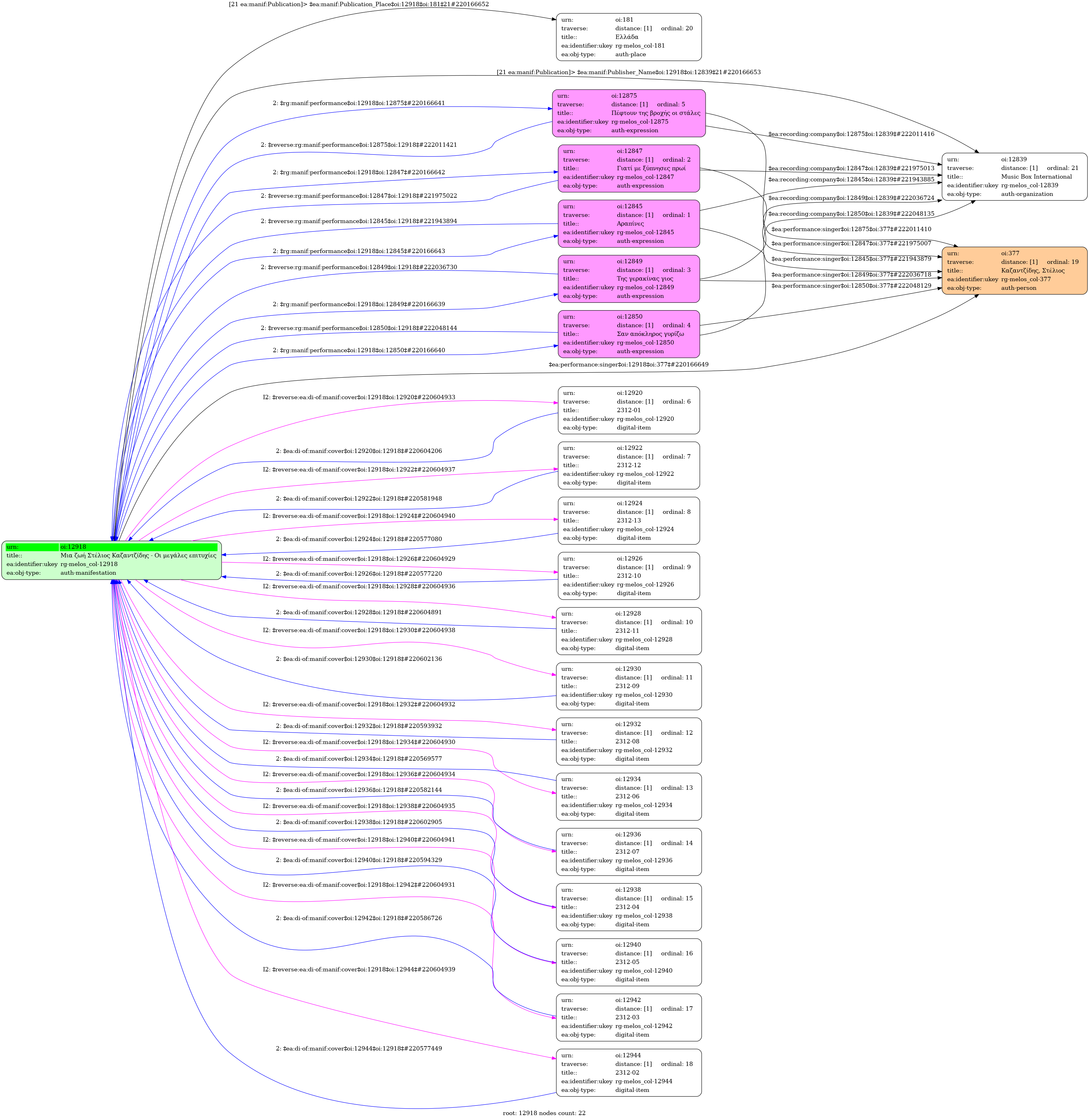
Μια ζωή Στέλιος Καζαντζίδης - Οι μεγάλες επιτυχίες - Identifier: 12918
Internal display of the 12918 entity interconnections (Node labels correspond to identifiers)

Loading..