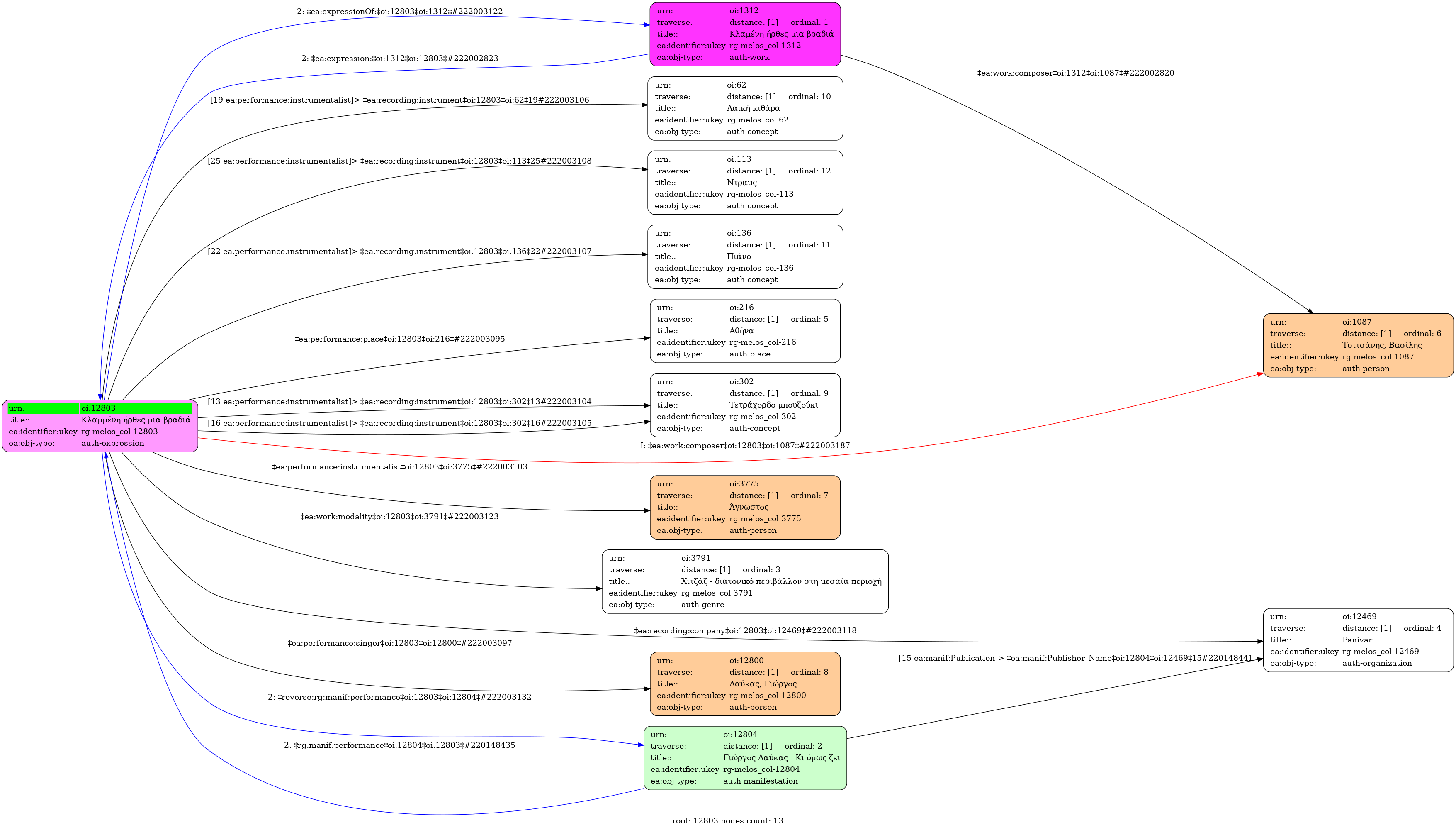
- Έκφραση
- Ηχογράφηση
- Ελληνική
-
- Studio
- 1975
- Λαύκας, Γιώργος
- Άγνωστος [Τετράχορδο μπουζούκι] | Άγνωστος [Τετράχορδο μπουζούκι] | Άγνωστος [Λαϊκή κιθάρα] | Άγνωστος [Πιάνο] | Άγνωστος [Ντραμς]
-
- Ντο♯ μείζονα
- Χιτζάζ - διατονικό περιβάλλον στη μεσαία περιοχή
-
- Όχι
-
- YPA 5083 B
-
- 31912/4440/75
-
- 1' 05''
-
-
Κλαμμένη ήρθες μια βραδιά μες της ταβέρνας τη γωνιάμα είναι πολύ αργά να ζωντανέψεις τον έρωτα που σκότωσες.
-
-
- 9/8
- Eighth note ~ 62
- Ζεϊμπέκικος
-
- Πανεπιστήμιο Ιωαννίνων

