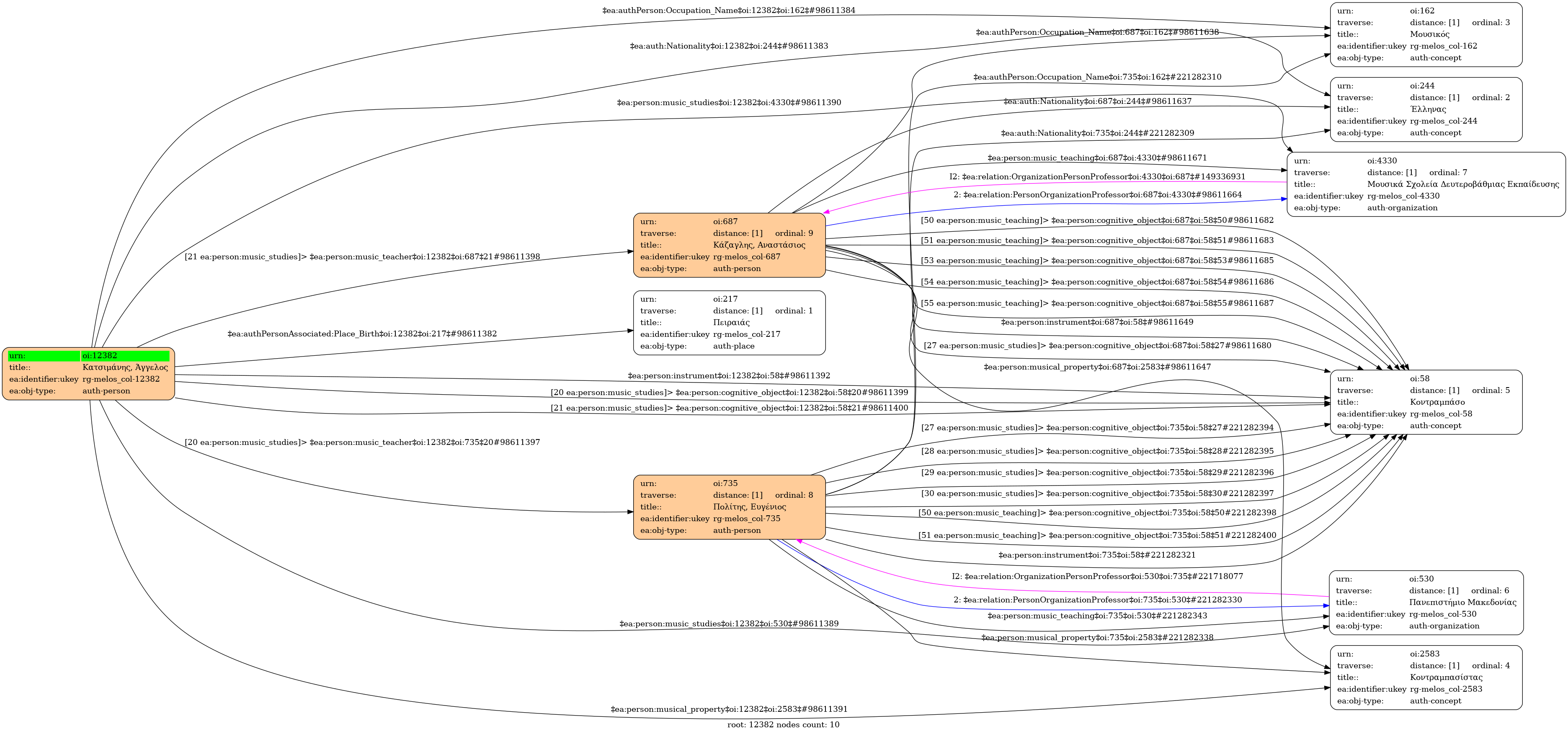
- Person
- Male
- 2005
- Piraeus
- Greek
- Musician
-
- University of Macedonia (2023-) - Music degree: Μη ολοκληρωμένες - Music teacher: Politis, Evgenios - Cognitive object: Double bass
- Secondary Education Music Schools (2017-2022) [Μουσικό Γυμνάσιο-Λύκειο Πειραιά] - Music teacher: Kazaglis, Anastasios - Cognitive object: Double bass
- Double bassist
- central
Katsimanis, Angelos
Instrumentalist 3 View list
- Βιντεοσκόπηση. Καλογεράς, Αλέξανδρος. Music for two double basses / Α' εκτέλεση (16.06.2024) / Katsimanis, Angelos [2024]
- Βιντεοσκόπηση. Μπάσογλου, Ανδρέας. Μικρός Χορός των Μπάσσων (αναθεώρηση 2024) / Α' Εκτέλεση (16.06.2024) / Malevitis, Georgios [2024]
- Double Bass and Chamber Music Class Concert [DMSA-UOM 16.06.2024]



