Επιφάνια [1969-03-26]
Epiphany (Αγγλική)
- Φυσικό τεκμήριο (Παρτιτούρα)
-
Epifania
-
GR-As-MTH-003-Sc-033-191-a
-
Σκίτσο
-
Φωνή |
Χορωδία |
Μπουζούκι |
Κιθάρα
[2]
|
Βιολί |
Βιολοντσέλο |
Κοντραμπάσο
-
-
Σχέδια | Sketches
-
Ελληνική
-
26 Μαρτίου 1969
-
Ζάτουνα
-
Χειρόγραφο
-
4 φύλλα : Μολύβι. | 4 sheets : Pencil.
-
digital.mmb.org.gr
-
Original: Μουσική Βιβλιοθήκη Λίλιαν Βουδούρη - Σύλλογος Οι Φίλοι της Μουσικής
- Σύλλογος Οι Φίλοι της Μουσικής
-
Ψηφιοποιημένη Παρτιτούρα: Επιφάνια
(pdf)
Μέγεθος: 2.4 MB
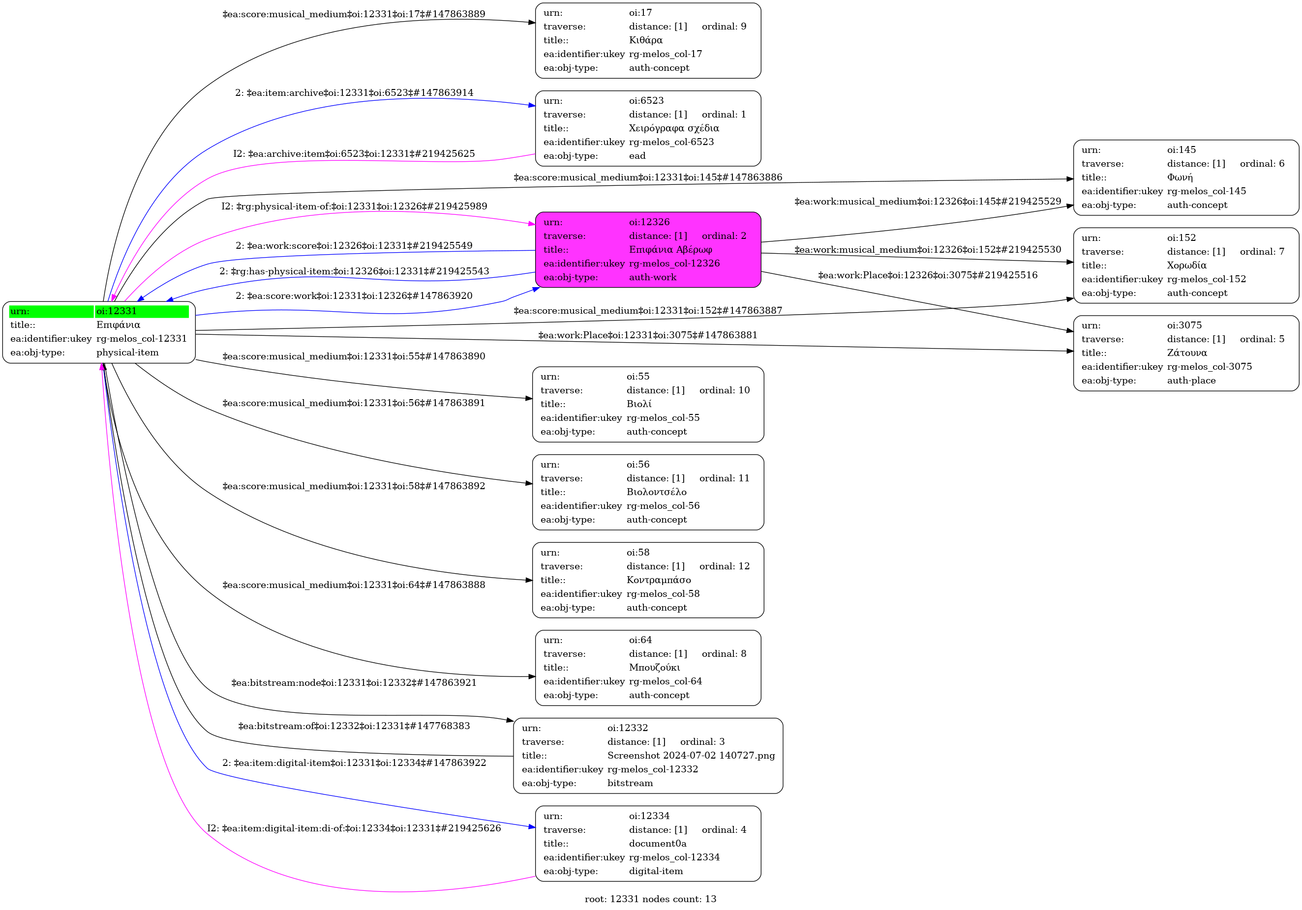
Επιφάνια [1969-03-26] - Identifier: 12331
Internal display of the 12331 entity interconnections (Node labels correspond to identifiers)

Loading..