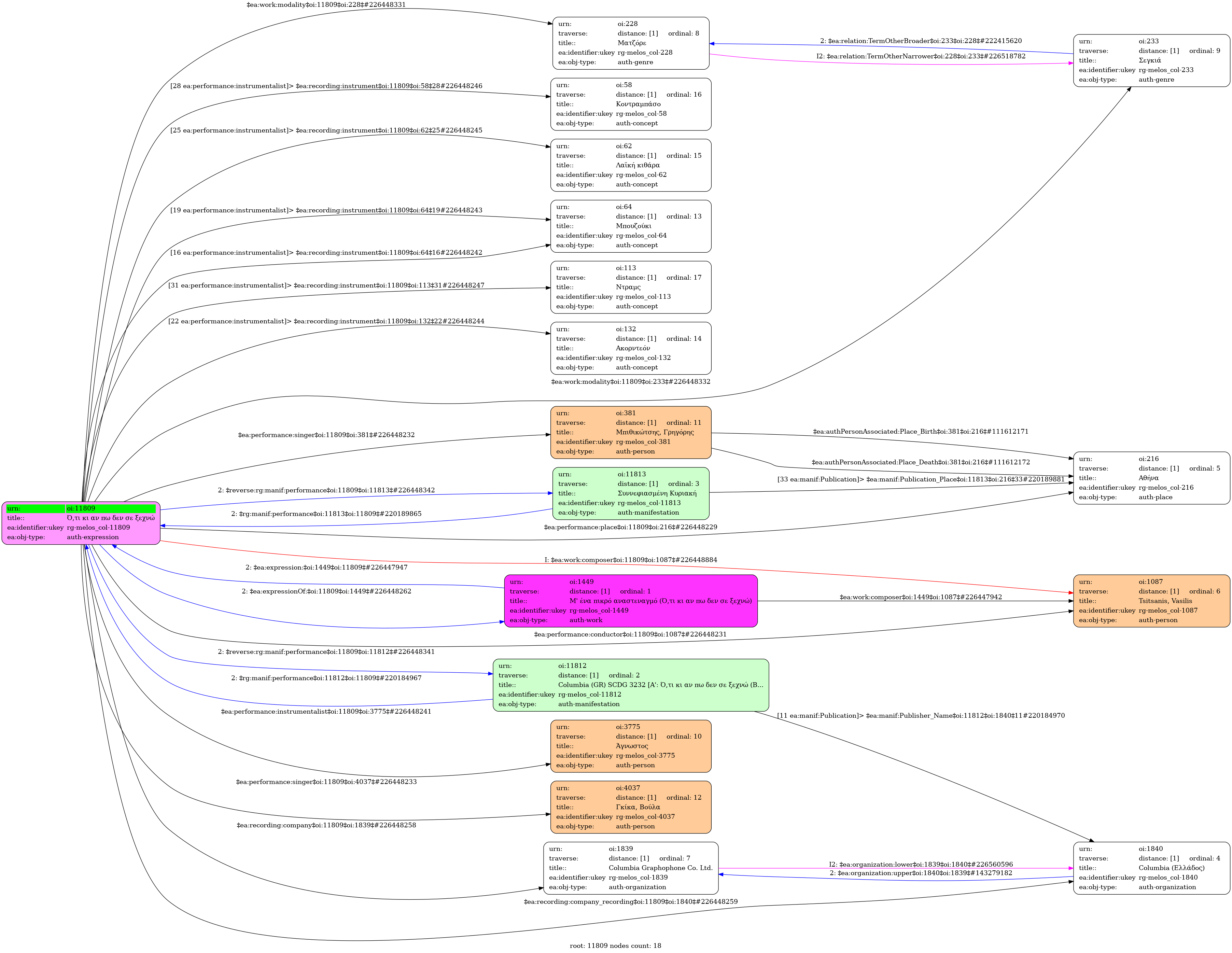
Ό,τι κι αν πω δεν σε ξεχνώ / Bithikotsis, Grigoris (1922-2005) [1962]
- Expression
-
Recording
-
-
-
Greek
-
-
-
17 August 1962
-
Bithikotsis, Grigoris (1922-2005)
[1st voice] |
Gkika, Voula (1933-2024)
[2nd voice]
-
Unknown
[Bouzouki] |
Unknown
[Bouzouki] |
Unknown
[Accordion] |
Unknown
[Folk guitar] |
Unknown
[Double bass] |
Unknown
[Drum set]
-
-
Matzore (Mode) | Segah
-
-
-
-
-
| Form | Tonic centers | Structural entities | Alteration instances | Comment |
|---|
| Intro | III | | II↑ | σεγκιά κατάληξη, συγχορδία Ι, δίφωνο |
| II | Minor | I↑ | δίφωνο |
| V | Major | | |
| III | Segah | | συγχορδία Ι |
|
| Theme A | V | | IV↑ | παράλληλη φράση σεγκιά από τη 2η φωνή. Κατάληξη στις βαθμίδες III και V, με ταυτόχρονη έλξη των υποκείμενων βαθμίδων |
| II | Minor | I↑ | δίφωνο |
| V | | IV↑ | δίφωνη φράση: διαδοχικές ατελείς καταλήξεις στις βαθμίδες ΙΙΙ και V με συγχορδία Ι, παροδική όξυνση της IV και ΙΙ βαθμίδας |
| II | Minor | I↑ | δίφωνο |
| III | Segah | II↑ | δίφωνο, συγχορδία Ι |
|
-
- 2/4
- Quarter note ~ 41
- Chasapikos
-
-
- University of Ioannina
Ό,τι κι αν πω δεν σε ξεχνώ / Μπιθικώτσης, Γρηγόρης [1962] - Identifier: 11809
Internal display of the 11809 entity interconnections (Node labels correspond to identifiers)

Loading..