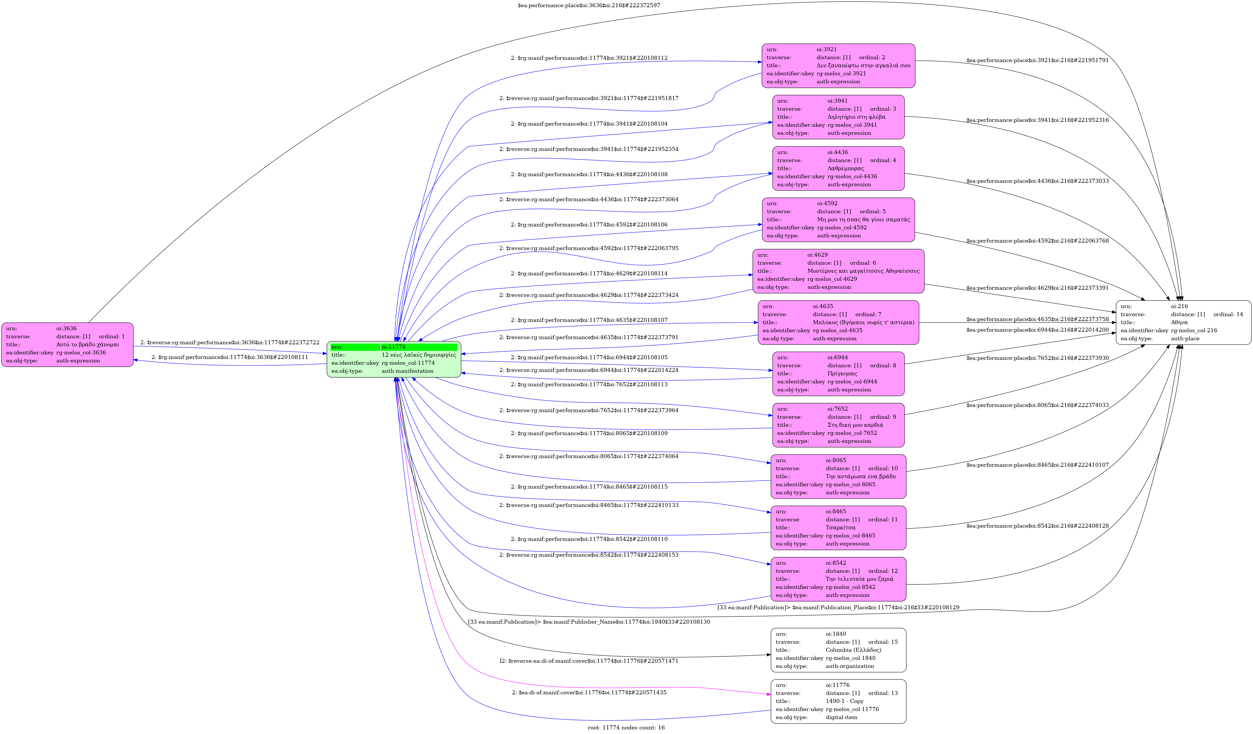
12 νέες λαϊκές δημιουργίες 
- Έκδοση
 - 
        
		
				  CD
	    
 - 
        
		
				  Ελληνική
	    
 - 
        
		
				  83406 2
	    
 - 
        
		
				  1
	    
 
- 
        
        
		    Αθήνα
		
 - 
        
        
		    Columbia (Ελλάδος)
		
 
				    - 
					    
						
						    - 
						        Δηλητήριο στη φλέβα / Τσιτσάνης, Βασίλης [1978] 
						          
						
						 
						- Αύξων αριθμός: 1 
						    
 
						    - 
						        Πρίγκηπας / Αγγελίδου, Ανθή [1978] 
						          
						
						 
						- Αύξων αριθμός: 2 
						    
 
						    - 
						        Μη μου τη σπας θα γίνει σαματάς / Τσιτσάνης, Βασίλης [1978] 
						          
						
						 
						- Αύξων αριθμός: 3 
						    
 
						    - 
						        Μπλόκος (Βγήκανε νωρίς τ' αστέρια) / Τσιτσάνης, Βασίλης [1978] 
						          
						
						 
						- Αύξων αριθμός: 4 
						    
 
						    - 
						        Λαθρέμπορας / Τσιτσάνης, Βασίλης [1978] 
						          
						
						 
						- Αύξων αριθμός: 5 
						    
 
						    - 
						        Την αντάμωσα ένα βράδυ / Τσιτσάνης, Βασίλης [1978] 
						          
						
						 
						- Αύξων αριθμός: 6 
						    
 
						    - 
						        Την τελευταία μου ζαριά / Τσιτσάνης, Βασίλης [1978] 
						          
						
						 
						- Αύξων αριθμός: 7 
						    
 
						    - 
						        Αυτό το βράδυ χάνομαι / Αγγελίδου, Ανθή [1978] 
						          
						
						 
						- Αύξων αριθμός: 8 
						    
 
						    - 
						        Δεν ξαναπέφτω στην αγκαλιά σου / Μακρής, Ηλίας [1978] 
						          
						
						 
						- Αύξων αριθμός: 9 
						    
 
						    - 
						        Στη δική μου καρδιά / Τσιτσάνης, Βασίλης [1978] 
						          
						
						 
						- Αύξων αριθμός: 10 
						    
 
						    - 
						        Μοντέρνες και μαγκίτισσες Αθηναίισσες / Τσιτσάνης, Βασίλης [1978] 
						          
						
						 
						- Αύξων αριθμός: 11 
						    
 
						    - 
						        Τσαρκίτσα / Τσιτσάνης, Βασίλης [1978] 
						          
						
						 
						- Αύξων αριθμός: 12 
						    
 
						
					 
- Πανεπιστήμιο Ιωαννίνων
 
-           
   Ψηφιοποιημένη Φωτογραφία: 12 νέες λαϊκές δημιουργίες
 (png) [front]
Μέγεθος: 1.0 MB
 
      
          
            
              12 νέες λαϊκές δημιουργίες - Identifier: 11774
              
                Internal display of the 11774 entity interconnections  (Node labels correspond to identifiers)
               
             
              
                  
Loading..