- Πρόσωπο
- Άνδρας
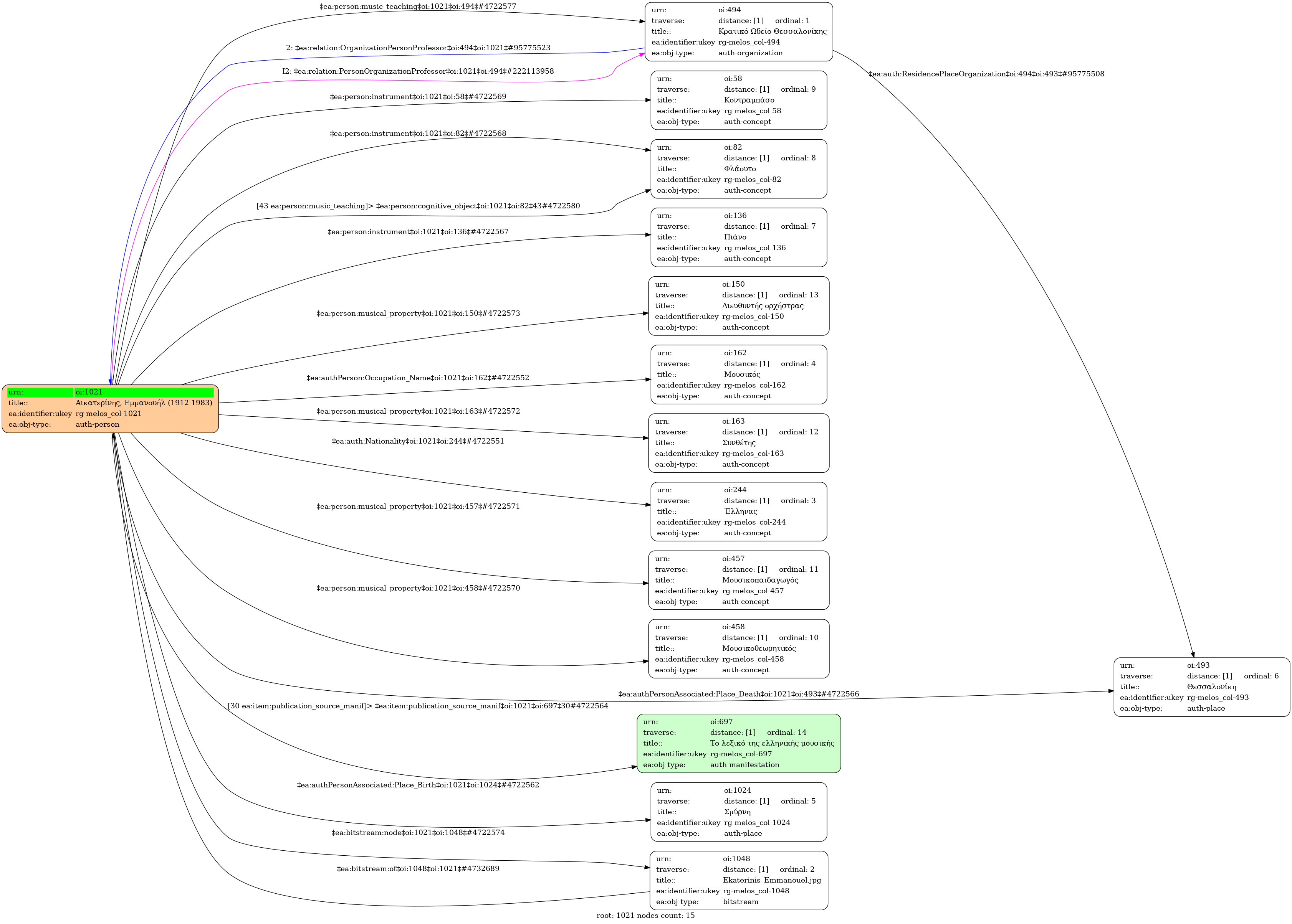
- 1912
- Σμύρνη
- 1983
- Θεσσαλονίκη
- Έλληνας
- Μουσικός
- Μουσικοθεωρητικός | Μουσικοπαιδαγωγός | Συνθέτης | Διευθυντής ορχήστρας
-
- Κρατικό Ωδείο Θεσσαλονίκης - Γνωστικό αντικείμενο: Φλάουτο
- Κρατικό Ωδείο Θεσσαλονίκης
- Το λεξικό της ελληνικής μουσικής : από τον Ορφέα έως σήμερα - Αθήνα: Εκδόσεις Γιαλλελής, 1998 , σελ.81-82 [τ.1]
- central
-
-
Μπαντίστας, πιανίστας, κοντραμπασίστας, δάσκαλος πνευστών οργάνων, καθηγητής θεωρητικών και συνθέτης. Δίδασκε στο Κρατικό Ωδείο Θεσσαλονίκης και διετέλεσε διευθυντής της Φιλαρμονικής Ορχήστρας του Δήμου Θεσσαλονίκης.
-



