Το παλληκάρι
The lad (Αγγλική)
- Φυσικό τεκμήριο (Παρτιτούρα)
-
To pallikari
-
Το παληκάρι | Το παλικάρι
-
GR-As-MTH-003-Sc-024-146-e
-
Παρτιτούρα πιάνου | Παρτιτούρα για φωνή
-
Ολοκληρωμένη
-
Πιάνο |
Φωνή
-
-
Διπλό χειρόγραφο Γ. Διδίλη. | Double autograph G. Didilis.
-
-
Χειρόγραφο
-
8 φύλλα : Μολύβι. | 8 sheets : Pencil.
-
-
digital.mmb.org.gr | digital.mmb.org.gr
-
Original: Μουσική Βιβλιοθήκη Λίλιαν Βουδούρη - Σύλλογος Οι Φίλοι της Μουσικής
- Σύλλογος Οι Φίλοι της Μουσικής
-
Ψηφιοποιημένη Παρτιτούρα: Το παλληκάρι
(pdf)
Μέγεθος: 3.4 MB
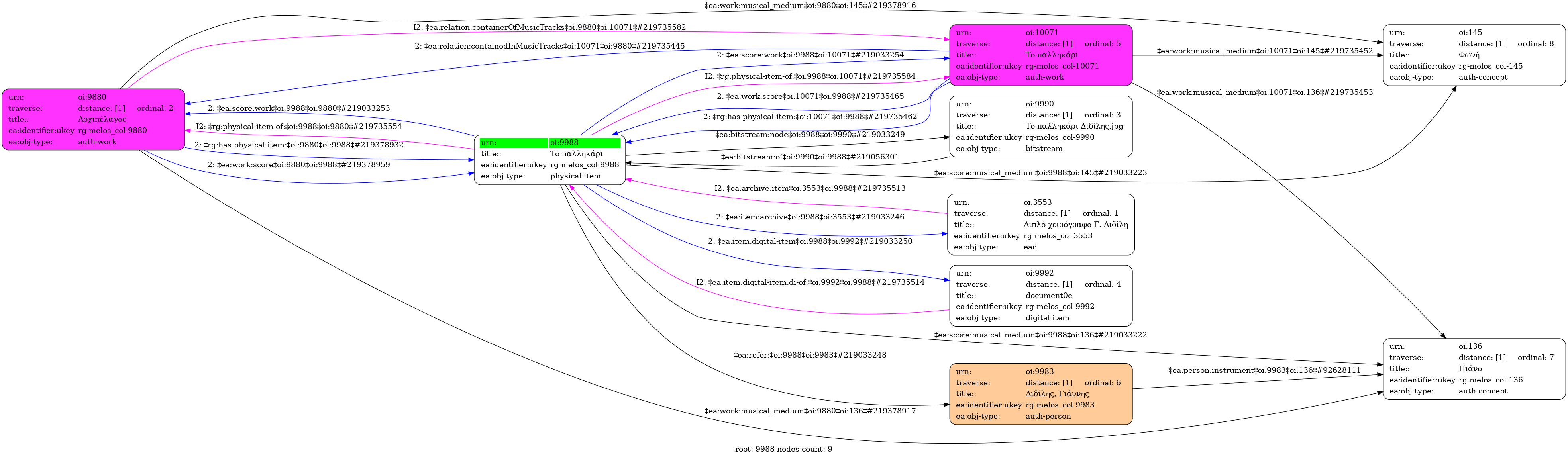
Το παλληκάρι - Identifier: 9988
Internal display of the 9988 entity interconnections (Node labels correspond to identifiers)

Loading..