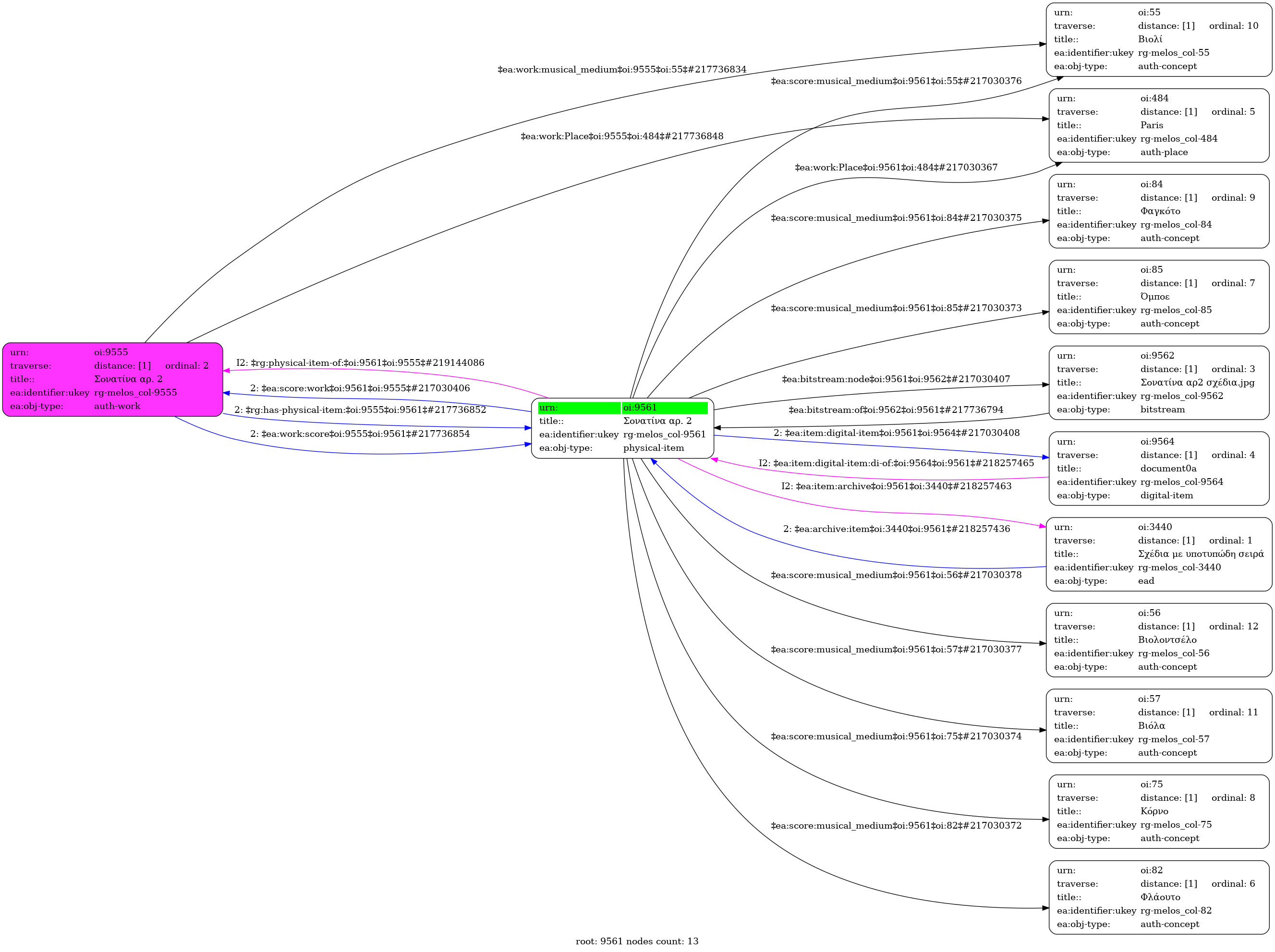
Σονατίνα αρ. 2 [1958-02-04]
Sonatina No. 2 (Αγγλική)
- Φυσικό τεκμήριο (Παρτιτούρα)
-
Sonatina ar. 2
-
GR-As-MTH-003-Sc-018-128-a
-
Σκίτσο
-
Φλάουτο |
Όμποε |
Κόρνο |
Φαγκότο |
Βιολί
[I, II]
|
Βιόλα |
Βιολοντσέλο
-
-
Σχέδια με υποτυπώδη σειρά. | Sketches in rudimentary order.
-
Ελληνική | Γαλλική
-
04 Φεβρουαρίου 1958
-
08 Αυγούστου 1958
-
Paris
-
Χειρόγραφο
-
21 φύλλα : Μολύβι, μαύρο και μπλε μελάνι. | 21 sheets : Pencil, black and blue ink.
-
digital.mmb.org.gr
-
Original: Μουσική Βιβλιοθήκη Λίλιαν Βουδούρη - Σύλλογος Οι Φίλοι της Μουσικής
- Σύλλογος Οι Φίλοι της Μουσικής
-
Ψηφιοποιημένη Παρτιτούρα: Σονατίνα αρ. 2
(pdf)
Μέγεθος: 12.4 MB
Σονατίνα αρ. 2 [1958-02-04] - Identifier: 9561
Internal display of the 9561 entity interconnections (Node labels correspond to identifiers)

Loading..